EasyManua.ls Logo

Motorola GP540

Motorola GP540
108 pages
To Next Page IconTo Next Page
To Next Page IconTo Next Page
To Previous Page IconTo Previous Page
To Previous Page IconTo Previous Page
Loading...
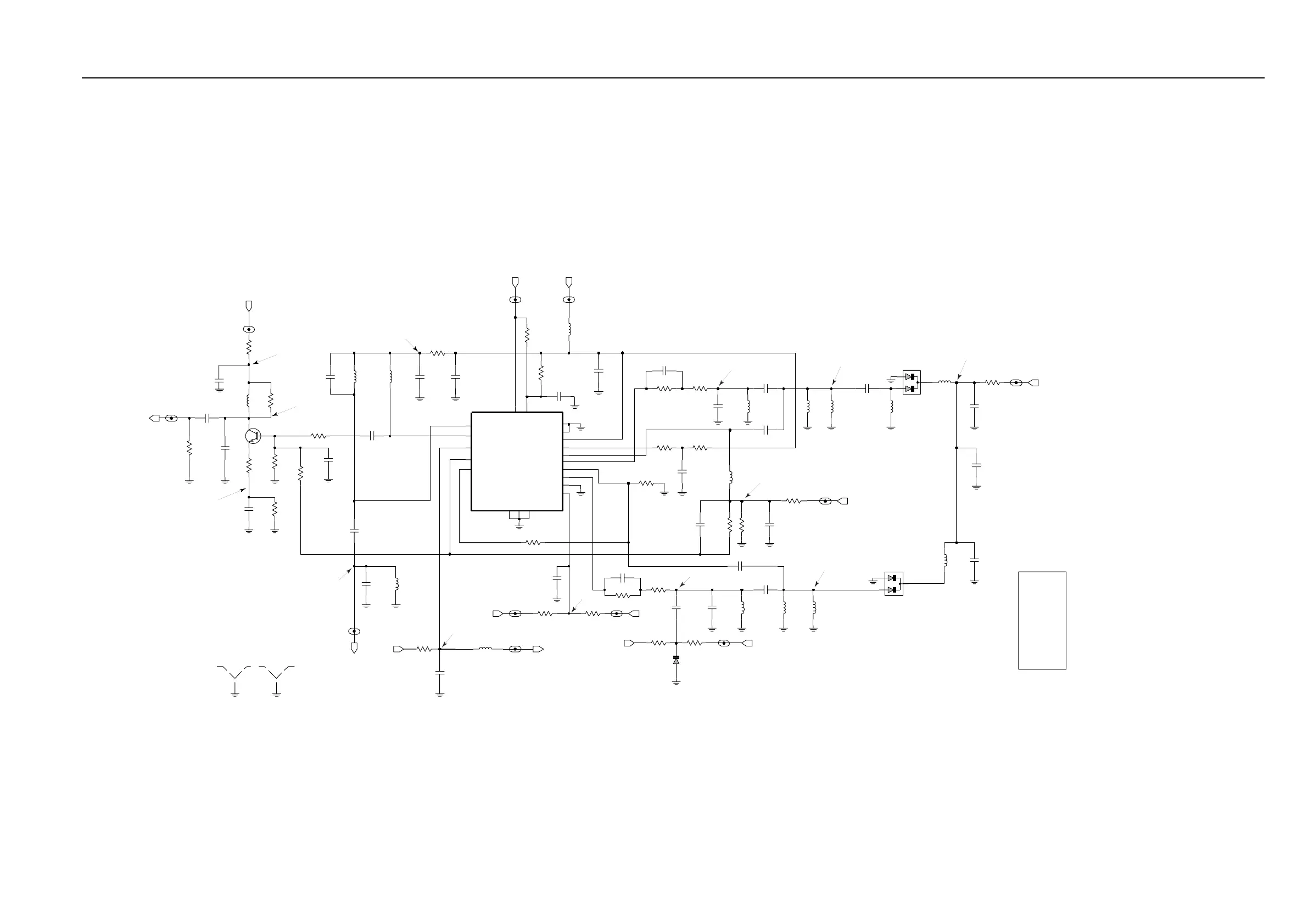
VHF PCB 8486062B12 / Schematics 4-11
NU
100K
R3812
4.7pF
15pF
C3833
C3836
C3822
1000pF
L3834
1uH
C3813
.01uF
6.8pF
1000pF
C3835
C3832
VSF_1_VCO
C3826
4.7pF
VCO_MOD_1_VCO
18
R3826
1
SHIELD
SH3802
SHIELD
1
SHIELD
SH3801
SHIELD
TX_INJ_1_VCO
L3824
1uH
R3835
47K
12K
10K
R3832
1K
R3831
R3816
10
R3808
1000pF
L3825
T5
C3815
100nH
C3842
1000pF
C3824
56pF
L3812
100nH
L3811
100nH
C3803
1000pF
0.1uF
VSF
RX_INJ_1_VCO
C3804
R3805
24K
NU0
R3830
L3821
56nH
C3806
100pF
Vdda
VSF
TRB
18
VCC_LOGIC
Q3801
3
SUPER_FLTR
TRB_IN
19
16
TX_BASE
15
TX_EMITTER
1
TX_IADJ
10
TX_OUT
13
TX_SWITCH
14
VCC_BUFFERS
9
GND_FLAG
GND_LOGIC
17
12
PRESC_OUT
5
RX_BASE
6
RX_EMITTER
2
RX_IADJ
8
RX_OUT
7
RX_SWITCH
4
COLL_RFIN
20
FLIP_IN
11
GND_BUFFERS
PRESC_1_VCO
U3801
50U54
47
10K
R3834
220
R3836
R3821
R3825
33
VCTRL_1_VCO
L3826
1uH
L3822
47nH
47
BIAS_ADJ
R3822
C3825
15pF
27nH
L3809
L3831
56nH
220
R3833
C3801
4.7pF
C3808
15pF
D3831
BIAS_ADJ_1_VCO
T5_1_VCO
R3806
22
D3832
R3801
220
100
R3802
R3803
220
C3802
22pF
NU
0.1uF
56nH
C3812
L3833
C3810
10pF
NU
L3816
100nH
R3811
100
0.22uF
C3827
C3823
.01uF
C3811
0.1uF
56pF
VCTRL
C3828
C3834
.01uF
100
R3828
C3809
PRESC
VCO_MOD
27pF
.01uF
C3829
R3818
0
NU
D3821
33K
R3823
10K
0102726B14
R3804
6.8pF
C3816
L3832
68nH
R3807
NU
C3821
.01uF
R5_1_VCO
C3818
.022uF
R3817
0
L3813
1uH
R3824
TRB_1_VCO
22K
Vdda_3_VCO
C3830
TX_INJ
R3829
68pF
R5
0
100nH
RX_INJ
L3801
VSF
L3823
47nH
VCO
NU
1K
ZWG0130020-B
C3805
4.7pF
T: 1V RMS
T: 250mV RMS
R:1.7V
T: 0V
R: 250mV RMS
R: 1V RMS
R, T: 3.5V-9.5V
@ 135MHz-174MHz
R:4.6V
T: 0V
R:4V
T: 2.8V
800mV
RMS
3.3V
R:0V
T: 3.1V
3.1V
500mV
RMS
R:0.9V
T: 0V
RF mV RMS measured with high impedance probe.
4.55V
NU
100K
R3812
4.7pF
15pF
C3833
C3836
C3822
1000pF
L3834
1uH
C3813
.01uF
6.8pF
1000pF
C3835
C3832
VSF_1_VCO
C3826
4.7pF
VCO_MOD_1_VCO
18
R3826
1
SHIELD
SH3802
SHIELD
1
SHIELD
SH3801
SHIELD
TX_INJ_1_VCO
L3824
1uH
R3835
47K
12K
10K
R3832
1K
R3831
R3816
10
R3808
1000pF
L3825
T5
C3815
100nH
C3842
1000pF
C3824
56pF
L3812
100nH
L3811
100nH
C3803
1000pF
0.1uF
VSF
RX_INJ_1_VCO
C3804
R3805
24K
NU0
R3830
L3821
56nH
C3806
100pF
Vdda
VSF
TRB
18
VCC_LOGIC
Q3801
3
SUPER_FLTR
TRB_IN
19
16
TX_BASE
15
TX_EMITTER
1
TX_IADJ
10
TX_OUT
13
TX_SWITCH
14
VCC_BUFFERS
9
GND_FLAG
GND_LOGIC
17
12
PRESC_OUT
5
RX_BASE
6
RX_EMITTER
2
RX_IADJ
8
RX_OUT
7
RX_SWITCH
4
COLL_RFIN
20
FLIP_IN
11
GND_BUFFERS
PRESC_1_VCO
U3801
50U54
47
10K
R3834
220
R3836
R3821
R3825
33
VCTRL_1_VCO
L3826
1uH
L3822
47nH
47
BIAS_ADJ
R3822
C3825
15pF
27nH
L3809
L3831
56nH
220
R3833
C3801
4.7pF
C3808
15pF
D3831
BIAS_ADJ_1_VCO
T5_1_VCO
R3806
22
D3832
R3801
220
100
R3802
R3803
220
C3802
22pF
NU
0.1uF
56nH
C3812
L3833
C3810
10pF
NU
L3816
100nH
R3811
100
0.22uF
C3827
C3823
.01uF
C3811
0.1uF
56pF
VCTRL
C3828
C3834
.01uF
100
R3828
C3809
PRESC
VCO_MOD
27pF
.01uF
C3829
R3818
0
NU
D3821
33K
R3823
10K
0102726B14
R3804
6.8pF
C3816
L3832
68nH
R3807
NU
C3821
.01uF
R5_1_VCO
C3818
.022uF
R3817
0
L3813
1uH
R3824
TRB_1_VCO
22K
Vdda_3_VCO
C3830
TX_INJ
R3829
68pF
R5
0
100nH
RX_INJ
L3801
VSF
L3823
47nH
VCO
NU
1K
ZWG0130020-B
C3805
4.7pF
T: 1V RMS
T: 250mV RMS
R:1.7V
T: 0V
R: 250mV RMS
R: 1V RMS
R, T: 3.5V-9.5V
@ 135MHz-174MHz
R:4.6V
T: 0V
R:4V
T: 2.8V
800mV
RMS
3.3V
R:0V
T: 3.1V
3.1V
500mV
RMS
R:0.9V
T: 0V
RF mV RMS measured with high impedance probe.
4.55V
VHF (136-174 MHz) Voltage Controlled Oscillator
ZWG0130020-B

Table of Contents

Other manuals for Motorola GP540

Related product manuals