EasyManua.ls Logo

Motorola GP540 - Page 77

Motorola GP540
108 pages
To Next Page IconTo Next Page
To Next Page IconTo Next Page
To Previous Page IconTo Previous Page
To Previous Page IconTo Previous Page
Loading...
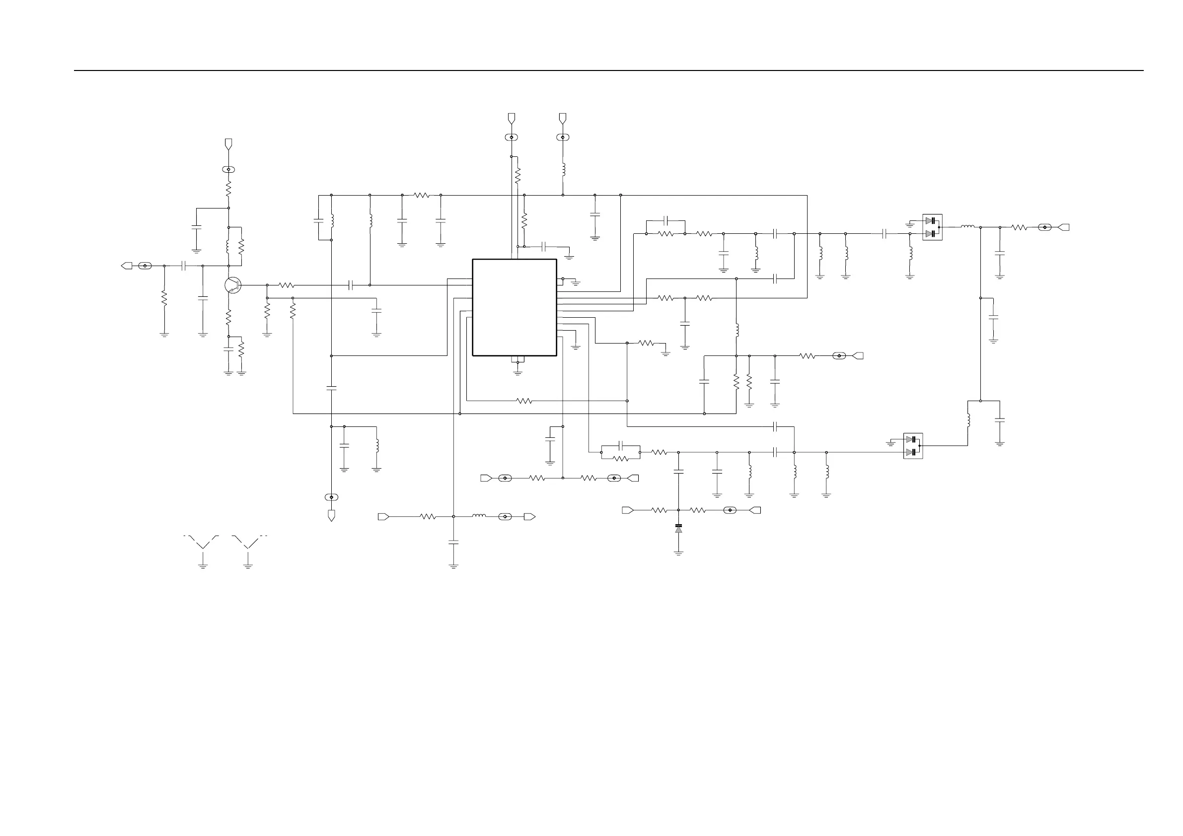
VHF PCB 8486062B16 / Schematics 4-43
VHF (136-174 MHz) Voltage Controlled Oscillator
R5
R3802
100
R5_1_VCO
0.1uF
C3804
1K
R3807
NU
1K
L3801
100nH
RX_INJ
Q3801
RX_INJ_1_VCO
C3802
22pF
NU
220
NU
R3801
C3801
4.7pF
0.1uF
C3812L3811
100nH
100
R3811
C3810
10pF
NU
0.1uF
C3811L3812
100nH
Vdda VSF
VSF_1_VCO
Vdda_3_VCO
R3817
0
0
L3813
1uH
0
NU
0
R3818
C3818
.022uF
TX_OUT
TX_SWITCH
RX_OUT
RX_SWITCH
PRESC_OUT
VCC_BUFFERS
VCC_LOGIC
14
18
U3801
10
13
8
7
12
2
3
19
16
15
1
4
20
5
6
RX_IADJ
SUPER_FLTR
TRB_IN
TX_BASE
TX_EMITTER
TX_IADJ
COLL_RFIN
FLIP_IN
RX_BASE
RX_EMITTER
GND_BUFFERS
GND_FLAG
GND_LOGIC
11
9
17
10
10
R3808
24K
R3805R3804
10K
R3803
220
C3803
1000pF
R3806
22
C3805
4.7pF
100pF
C3806
27nH
L3809
15pF
C3808
27pF
C3809
TX_INJ_1_VCO
C3822
1000pF
C3813
.01uF
47
R3822R3821
220
L3821
56nH
C3824
56pF
C3826
4.7pF
C3825
15pF
L3826
1uH
R3825
33
R3831
10K
18
R3826
R3823
33K
.01uF
C3821
C3827
.022uF
.01uF
C3823
R3824
22K
PRESC_1_VCO
1K
100nH
R3816
L3816
C3816
PRESC
6.8pF
VSF
TX_INJ
T5
TRB
C3832
1000pF
R3833
220
1000pF
C3815
R3830
T5_1_VCO
0
R3829
TRB_1_VCO
0
R3832
12K
47
R3834
VCO_MOD_1_VCO
47K
R3835
VSF
R3836
10K
VCO_MOD
D3832
4.7pF
C3833 L3831
56nH56pF
C3834
C3836
15pF
C3835
6.8pF
L3832
68nH
L3833
56nH
100K
R3812
BIAS_ADJ_1_VCO
BIAS_ADJ
NU
L3824
1uH
L3822
47nH
D3821
L3825
100nH
68pF
C3830
47nH
L3823
C3829
0.1uF
0.1uF
C3828
R3828
100
VCTRL_1_VCO
VCTRL
1uH
L3834 C3842
1000pF
D3831
SHIELD
1
SHIELD
1
SH3802SH3801
ZMY0130485-A

Table of Contents

Other manuals for Motorola GP540

Related product manuals