EasyManua.ls Logo

Motorola GP68 - Page 39

Motorola GP68
85 pages
To Next Page IconTo Next Page
To Next Page IconTo Next Page
To Previous Page IconTo Previous Page
To Previous Page IconTo Previous Page
Loading...
March, 1997 6881086C09-O
3-7
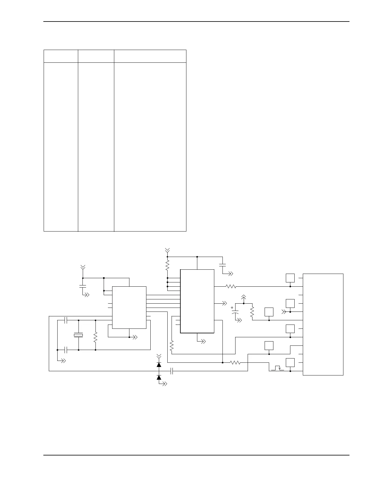
GP68 Portable Radios Service Manual Accessory
DTMF Decoder Option Board (PMLN4063)
Parts List
PMLN4063A, DTMF Decode Signalling Retrofit Kit
REFERENCE
SYMBOL
MOTOROLA
PART NO.
DESCRIPTION
CAPACITOR, Fixed : +-5%;
50V unless stated
C701, C702 2113741F49 10nF
C703 2311049J26 10uF, 16V
C704, C705 2113740F38 30pF
C706 --------- Not Placed
DIODE :
CR701 4813833C07 Diode
CONNECTOR :
J701 2804652J01 12 Pin Connector
RESISTOR, Fixed : ohm +-5%;
.0625W unless stated
R701 0662057B22 1.0M
R702, R703 0662057A49 1000
R704 0662057A01 10
R705 0662057A49 1000
R706 0662057A73 10K
MODULE :
U701 5180914W01 DTMF Decode
U702 5113806A09 Shift Register
CRYSTAL :
Y701 4880915W01 Oscillator, 3.58MHz
PCB :
8404750J01 DTMF Board
+5V
+5V
+5V
NET
TP1
6
5
4
3
2
1
12
11
10
9
8
7
PTT
DTMF_CLOCK
OPT_TX_AUDIO
TX_AUDIO
GND
+5V
SR_DATA
DTMF_DATA_IN
UNMUTED_RX_AUDIO
RX_AUDIO
SR_CLOCK
DTMF_DATA_OPT
63B81086C60-O
TP2
J701
TP3
TP4
TP6
TP5
NET
NET
NET
CR701
NET
2
3
1
NET
+5V
SERIAL CLOCK
SERIAL DATA
DATA READY
R703
1000
C702
10nF
16
10
11
9
8
VDD
NET
NET
NET
C701
10nF
C704
30pF
C705
30pF
R701
1.0M
R702
1000
Y701
3.58MHz
R706
10k
C706
NU
R705
1000
C703
10uF
R704
10
3
5
2
1
16
15
14
12
10
9
7
4
13
8
11
6
GT
XIN
AIN
NC2
NC1
EN
VDD
MC145436DW
MC140218DR2
U701
U702
D1
P1
P2
P3
P4
P5
P6
P7
P8
7
6
5
4
D2
D4
D8
DV
ATB
XOUT
GND
XEN
13
14
15
1
3
12
2
Q8
Q7
Q6
VSS
P_S
DS
CLOCK
Schematic Diagram/Parts List
for DTMF Decoder Option Board (PMLN4063)

Table of Contents

Other manuals for Motorola GP68

Related product manuals