EasyManua.ls Logo

NAiS FP0-C10RS - Page 60

Default Icon
173 pages
To Next Page IconTo Next Page
To Next Page IconTo Next Page
To Previous Page IconTo Previous Page
To Previous Page IconTo Previous Page
Loading...
Expansion I/O Units
FP0
3-14
Matsushita Automation Controls
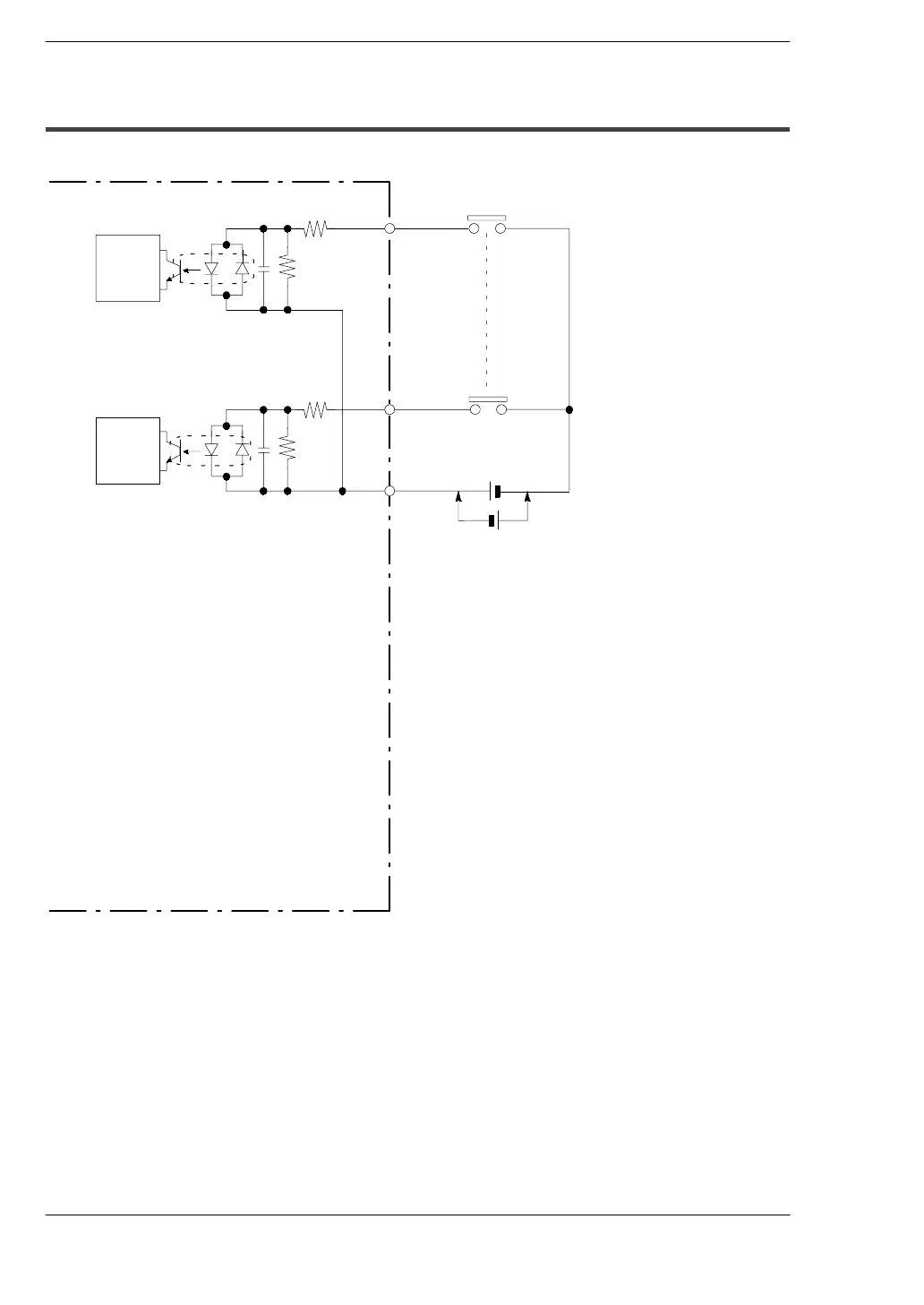
3.3 Internal Circuit Diagram
3.3.3 Expansion Input Units (E8X/E16X)
FP0-E8X/E16X
Internal
circuit
X20
X2n
COM
Input side
5.6 k
Ω
Internal
circuit
24 V DC (
*
Note)
5.6 k
Ω
1k
Ω
1k
Ω
.
Notes
D
Either positive or negative polarity is possible for the input
voltage supply.
D
The input number given above is the input number when the
expansion input unit is installed as the first expansion unit
(
*
section 5.3).

Table of Contents

Related product manuals