EasyManua.ls Logo

Networker TS790 - System Installation; Cable Routing; Node Network Wiring (TS900 Only)

Networker TS790
68 pages
Print Icon
To Next Page IconTo Next Page
To Next Page IconTo Next Page
To Previous Page IconTo Previous Page
To Previous Page IconTo Previous Page
Loading...
System Installation
Cable Routing
When installing cables, the following should be
noted:
+
Screened cable may prove necessary ifthe
Network is run adjacent to cables that
produce R.F. or are switching high current
loads, e.g., mains, telephone, computer.
+
EnsurethatallNetworkanddetectioncircuit
cables are kept clear of mains supply
cables, telephone cables, R.F. cables and
cables supplying bells or sounders.
+
Mains power supply cables to the system
must be connected to an un-switched
fused spur that cannot be accidentally
switched off,and must enter the housing via
its own cable entry point.
+
In larger installations it may prove necessary
to fit remote power supplies to overcome
excessive voltage drops in the cable runs. It
is recommended that the Menvier 519XB is
used in these instances as it can be fault
monitored by the control panel.
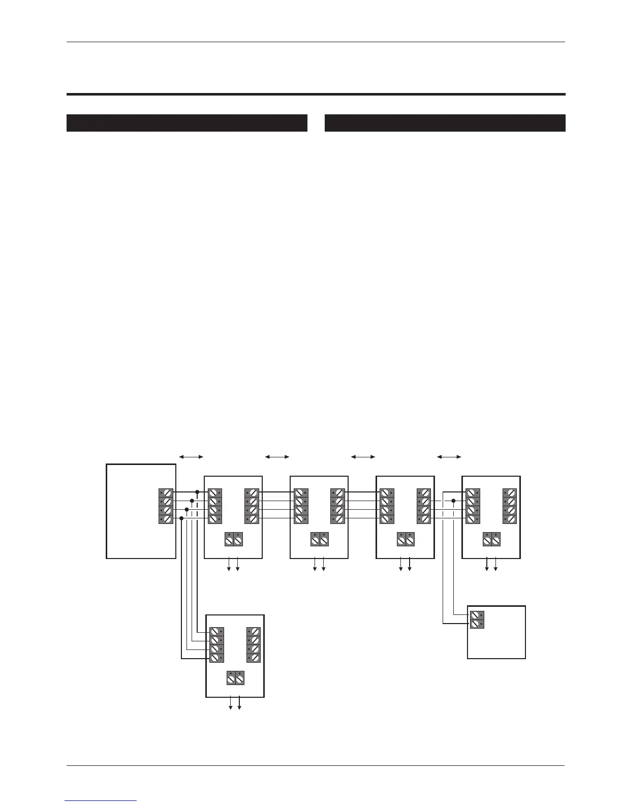
Node Network Wiring (TS900 Only)
Nodes require a 4 core cable for interconnection,
and may beconnected ina “daisy-chain”or“star”
configuration. The distance between each Node
must not exceed 100 metres. Power for detectors
is provided by the Aux +/- terminals. On
installations that utilise the Node outputs to drive
sounders and strobes it may be necessary to fit a
remote power supply (Figure 2) to prevent over
loading of the control panel power supply.
Control Panel
Node
Node
Node
Network
Node
Node
IN
OUT
AUX
IN OUT
AUX
AUX
AUX
12V
-
+
IN OUT
AUX
IN OUT
AUX
Node
100m
I/D=1 I/D=2
Power For
Detectors
Power For
Detectors
Power For
Detectors
Power For
Detectors
Remote PSU
(519 XB)
Power For
Detectors
I/D=3
I/D=5
I/D=4
A
B
F
G
A
B
F
G
A
B
F
G
A
B
F
G
A
B
F
G
A
B
F
G
A
B
F
G
A
B
F
G
A
B
F
G
A
B
F
G
A
B
F
G
100m
100m 100m
Figure 2. TS900 Node Network Wiring
TS790 & TS900 Installation Manual System Installation
3

Table of Contents

Other manuals for Networker TS790

Related product manuals