EasyManua.ls Logo

Nokia 447PRO - Page 37

Nokia 447PRO
86 pages
Print Icon
To Next Page IconTo Next Page
To Next Page IconTo Next Page
To Previous Page IconTo Previous Page
To Previous Page IconTo Previous Page
Loading...
5

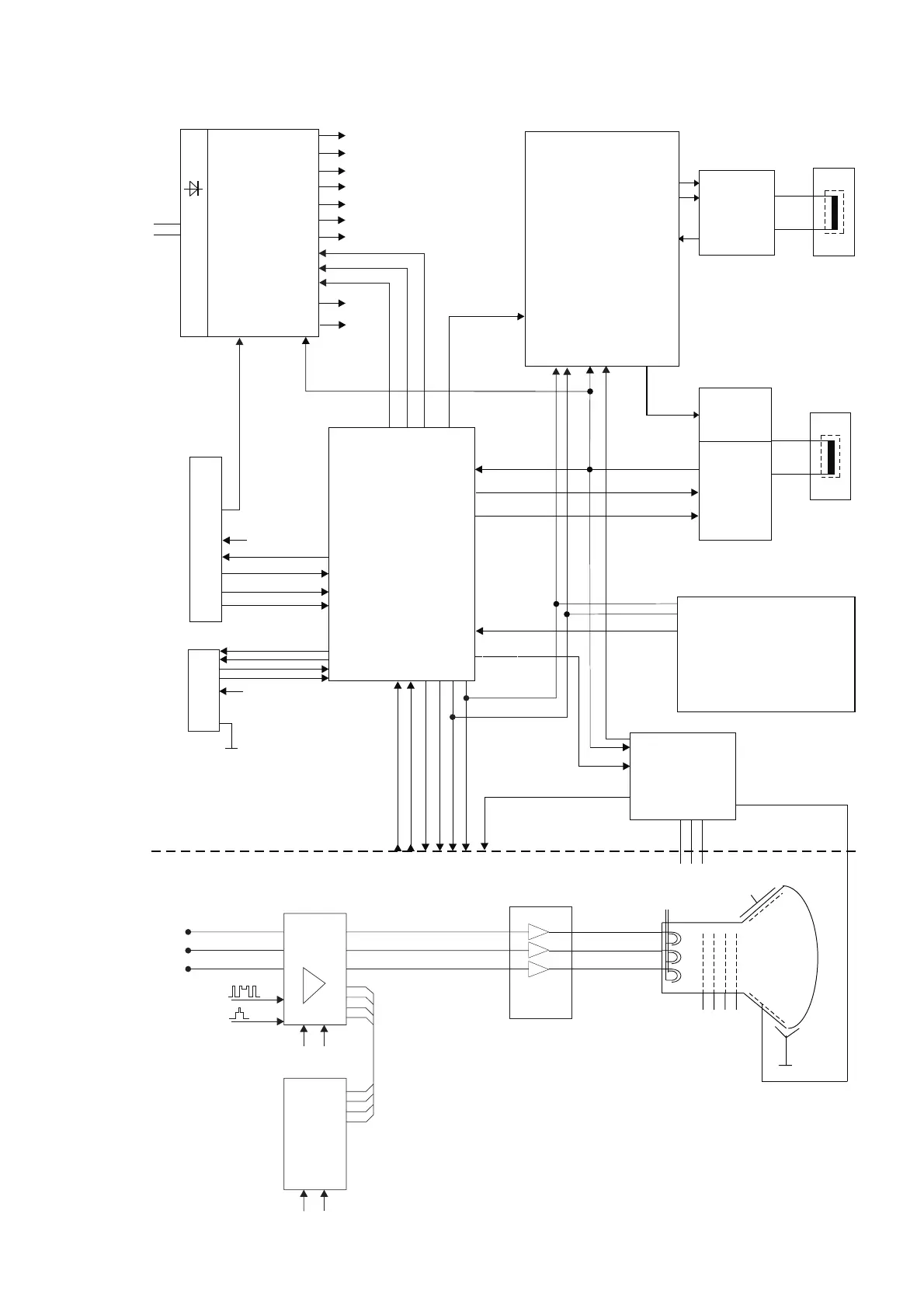
Main board
Video board
Power Supply
UC3842
AC in 90 to
264 VAC
180 V
80 V
+/- 15 V
+13 V/-15V Audio
12V
UVLO
5V
Heater
GB04K
Microcontroller
ST7275J4
DIP42 Shrink
H-FLY
Horizontal
Step Down
Converter
Output
BUH1015
Vertical
Output
TDA9309
Deflection
Prosessor
TDA9109S/N
shrink 32
HV-
generator
UC3843
Heater
RR out
GG out
BB out
G1, G2,
Dyn foc,
Stat foc
27 kV
G2, Dyn foc,
Stat foc
BCL
TDA4886
Rin
Gin
Bin
V blank
input clamp
H blank
output clamp
STV9427
H sync
V sync
H blank/clamp
V blank/clamp
G2
#2 Lin
#6 S-cap
Vert
yoke
Hor
yoke
V&H sync
K
e
y
b
o
a
r
d
SDA
ON/OFF "soft"
IC
2
IC
2
IC
2
R
G
B
FBLK
H&V sync
V-fly
Vertical
adjust
and
control
RESET
SUSPEND
POWER ON
LM2403
NATIONAL
PHILIPS
CONTRAST
BRIGHTNESS
XRAY
SCL
INT
USB_ON
KEY_PAD
+15V
T
o
U
S
B
H-drive
AUDIO + P.A.
LM4832 (National)
TDA7499 (SGS)
- Volume&Tone control
- 3D Sound
-2x3Waudio output
POW_LED
+5V
SDA
SCL
PRE_HEAT
PWR_UP
BLOCK DIAGRAM

Table of Contents

Related product manuals