EasyManua.ls Logo

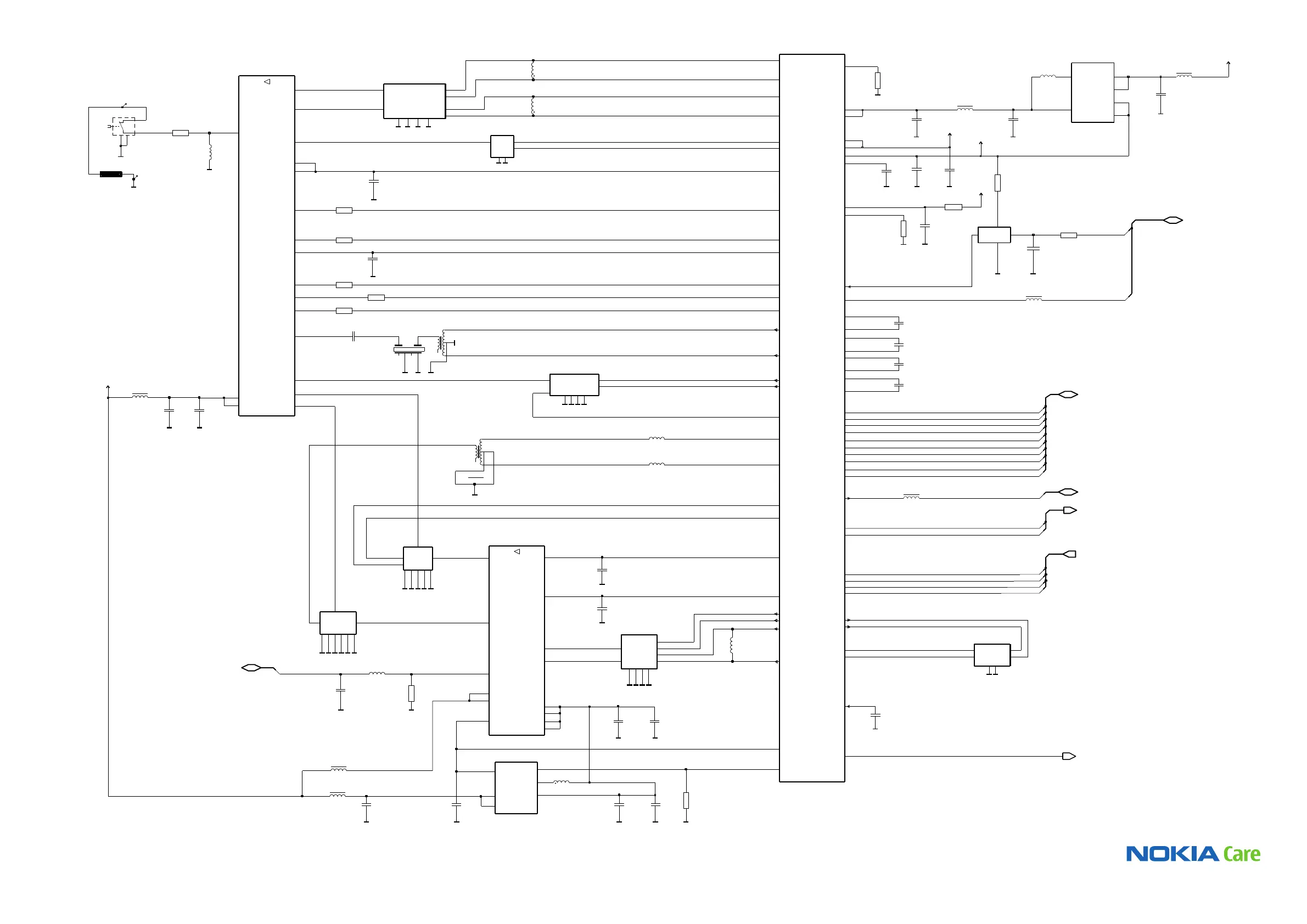
Nokia 5230 RM-629 - RF Part

Nokia 5230 RM-629
8 pages
Print Icon
To Next Page IconTo Next Page
To Next Page IconTo Next Page
To Previous Page IconTo Previous Page
To Previous Page IconTo Previous Page
Loading...
Confidential Copyright © 2010 Nokia Only for training and service purposes
Page 7 (8) | RF Part | 5230 RM-629 | Board: 3CB_05g | v1.0 | 01.03.2010
Academy
120R/100MHz
L7550
2p2
R7528
100n
C7580
0R
R7560
DUPLEX
FILTER
Z7541
RX TX
ANT
R7523
1k0
1k0
R7527
Z7580
2140MHz
In
GND
Out
Out In
C7525
4p7
T7580
1
2
3
4
5
6 GND/OPEN
7
ICONT_H
21
VCC_1
23
VCC_2
14
Tx_1
27
28
9
ICONT_L
3
VDET
VPD
4
VC_3
5
VC_2
6
VC_1
10
Tx_2
GND
13
Rx_1
19
VGAIN
2
Rx_2
18
Rx_3
17
Rx_4
16
ANT
R7544
N7520
47nH
3u3H
L7540
GNDGNDGND
1n5H
L7586
R7525
100R
FILTER
Z7540
RX TX
ANT
RX
DUPLEX
C7561
C7549
22p
C7553
33p
GND GND
27nH
2400-2480MHz
INOUT
Z7521
1k2
R7541
In_1
9
L7587
1n5H
21
Vdet
TXPWRDET
Out_2
23
25
VCC
26
VCC
28
Out_1
7
Icont_l
11
VCC
12
VCC
In_2
14
Icont_h
16
Vbat
18
Vbat
5
2,3=GND
Vreg
20
B1
A1
A2
VDD
EN
VCON
C1
C2
C3
N7540
N7541
PVIN
SW
FB
A3,B3=GND
GND
UNBAL_IN
BAL_OUT
BAL_OUT
BAL_OUT
BAL_OUT
Z7501
1800/1900MHz
UNBAL_IN
L7588
10nH
GND
Out2
In2
In2
In1
In1
824-849/1920-1980MHZ
Z7582
Out1
C7547
10u
22n
C7544
IN
GND
GND
GND
GND GND GND GND
GND GNDGND
GND
GND
GND
GND
GND
GND
GND
OUT
OUT
10p
C7545
GND
4u7
C7543
GND
39p
C7540
942.5MHz
Z7504
R7524
1k0
RFC5
K11
G3
C1IP
H10
C1IN
H3
100n
C7581
G3
C2IP
C2IN
H3
100n
C7582
G3
C1QP
C1QN
H3
100n
C7583
G3
C2QP
C2QN
H3
F12
P_OUTP
G10
DAC2O3
G11
G12
P_OUTN
C9
MUX_IN
R7522
18k
W_OUTP_L
D10
W_OUTN_L
D11
G_OUTP
D12
RFC4
D2
E1
INN_MIX_H
G_OUTN
E12
W_OUTN_H
C12
C4
RFC1
RFC7
C8
D1
INP_MIX_H
RFC2
B4
RFC3
B5
RFC8
B8
C1
OUTN_FDD
A3
INN_2150
A4
INP_1900
INN_1900
A5
INP_1800
A6
INN_1800
A7
INP_900
A8
A9
INN_900
B1
OUTP_FDD
DET
B11
B12
W_OUTP_H
N7505
A10
INP_850
A11
INN_850
A2
INP_2150
15p
C7523
15p
VBAT
GND GND
C7521
100p
C7524
120R/100MHz
L7591
1k0
R7526
1n0
GND
C7550
8n2
GND
GND GND
C7548
T7502
1
2
3
4
5
12nH
L7501
12nH
L7500
R7543
GND
Tx_In
Tx_Out
Vc
10k
850/900MHz
Z7503
Tx_In
L7510
28R/100MHz
DAC202
DAC201
C7507
10n
L7506
120R/100MHz
R7502
10k
10u
C7591
L7592
120R/100MHz
L7502
120R/100MHz
R7509
22k
100n
C7518
56p
C7517
10R
R7501
2u2
C7519
NC
FB
C3
N7590
PVIN
A1A2
SW
B1
VDD
A3,B3=GND
EN
C1
C2
C7590
10u
3u3H
L7590
R7503
4k7
VDIG
L7
L9
OSCIN
VCP
M2
L10
CBUF_CAP
L12
VBAT_TX
VDAC
K12
H1
RBEXT_RX
VBAT_RX
H2
VBEXT
E2
B10
TXC
OUT
VCC
G7501
VCONT
GNDGND
GND
C7500
10u
4n7
C7513
VBAT
GND
GND
GND
GND GND
GND
GND
GND
TXC_CONV(2:0)
C7520
1n0
LO_IN
DAC101
M8
E10
GND
120R/100MHz
L7503
B3 1
MUX_OUT
RXOUT_PQ
L4
DAC_REF1
K10
RXOUT_PI
K4
RXOUT_NQ
L5
REFP
M9
J11
TXQ_0
VREF_CM
L2
RXOUT_NI
M4
SCLK
M5
L6
SDATA
REFN
K9
H11
TXI_180
TXI_0
H12
XENA
K5
M6
XRESET
J12
TXQ_180
RFCLKN
TXresetX
RFCLKP
RFbusClk
RFbusDat
RFCTRL(8:0)
RFbusEna
8
0
7
6
RFCLK(1:0)
0
1
REFG
M10
1
5
2
4
RXQN
RXQP
TXIN
TXIP
TXQN
TXQP
VREFCM
DAC_REF1
RXIN
RXIP
7
6
9
0
8
3
RFCONV(11:0)
SLOWAD(6:0)
0
SLOWAD(6:0)
1
0
AUXDAC1
AFCOUT
VREF
VRPC1
VR1
C3,C5,C6,C10,C11,D3,F10,F11,J1,J2,J3,J10,
K1,K2,K3,K6,K7,K8,L8,L11,M3,M7,M11=GND
3
4
L=
W=0.10
Z7505
J7590
X7501
J7592
ANT
GND
GND
RFCLKEXT

Related product manuals