EasyManua.ls Logo

Nokia 5320 Xpressmusic

Nokia 5320 Xpressmusic
32 pages
To Next Page IconTo Next Page
To Next Page IconTo Next Page
To Previous Page IconTo Previous Page
To Previous Page IconTo Previous Page
Loading...
Sheet of
A
D
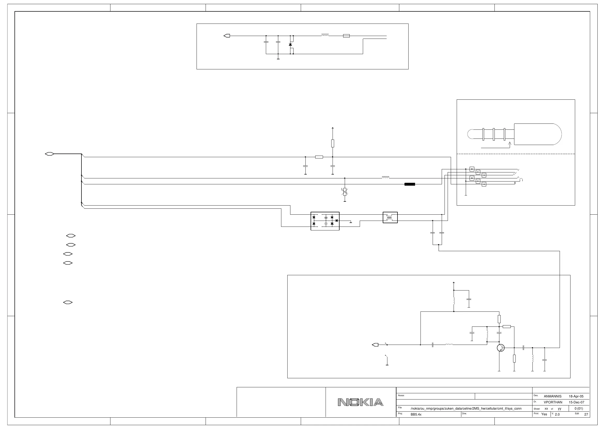
HS_MIC
HS_EAR_R
HS_GND
HS_EAR_L
HS_GND
XEARL
XEARR
HS_MIC
AVPlugDet
Route mic lines "differetially"
Charger connection
PinPinPin
1, 2345
Pin
6
1
1
1
1
1
1
Plug detection
REF AREA 2010-2029
2
AV CONN
HS EAR L
4
J6010-J6013 = FM Radio production test points
PLUG_DET
3 6
FM LNA
Pin
D
HS EAR R
5
5
1
HS GND
3
2
AV Interface 3.5mm
6
A
4
C
1
HS MIC
B
C
3.5mm AV CONNECTORB
NA
GND
GND
VIO
R2002
18V/30V
C2013
10n
X2000
NA
Centre +
1
Ground -
2
4
2
220R/100MHz
L2000
2.0A
1
0
3
18p
F2000
V2000
BFR93AW
C2008
R
IP5311CX5_LF
Z2010
C
C
R
A1 A2
B2
C1 C2
Z2201
W=0.20
L=
GND
GND
GND
3 MIC
4 R
5 L
6 PL
E2000
GNDGND
KA
5469246
X2001
NA
1 G
2 G
470n
C2001
R2015
ESDA18-1F2
22p
C2021
L2004
22nH
100n
C2020
10n
C2019
100p
C2018
100p
C2012
600R/100MHz
L2001
100k
R2001
GND
C2000
GND
27p
1 2
34
J6010
E2005
GND
J6013
EXC24CN601X
L2002
E2002
E2003
E2004
100n
C2023
GND
E2001
VSIM2
L2007
820nH
22p
C2022
GND
R2011
10k
18p
C2009
GND
V.
2.0
Edit
27
Name
AV connector, Audio, Video and ECI control
Assoc
This document is property of Nokia Corporation
THIS DRAWING CONTAINS PROPRIETARY AND CONFIDENTIAL INFORMATION.
UNAUTHORIZED REPRODUCTION OF THIS DRAWING IS NOT PERMITTED.
Print
VPORTHAN
xx yy
Yes
THIS DRAWING IS PROTECTED BY COPYRIGHT AS AN UNPUBLISHED WORK.
15-Dec-07
Dr.
Copyright (C) Nokia Corporation. All rights reserved.
Des.
Appr
18-Apr-05
dd-mmm-yy
File
/nokia/ou_nmp/groups/zuken_data/celine/2MS_hw/cellular/cmt_if/sys_conn
ANMANNIS
0 (01)
Proj
BB5.4x
Drw.
R2019
820R
R2018
390R
120nH
L2006
R2017
3k9
SLOWAD(6:0)
CHARGER
XAUDIO(7:0)
AUDIOCTRL(5:0)
INT_AUDIO(10:0)
INT_AUDIO(10:0)
USB_ACI(7:0)
ANT_FM
L2005
120nH

Table of Contents

Other manuals for Nokia 5320 Xpressmusic

Related product manuals