EasyManua.ls Logo

Nokia 6300 - AV Connector, Mini USB, Charger Jack

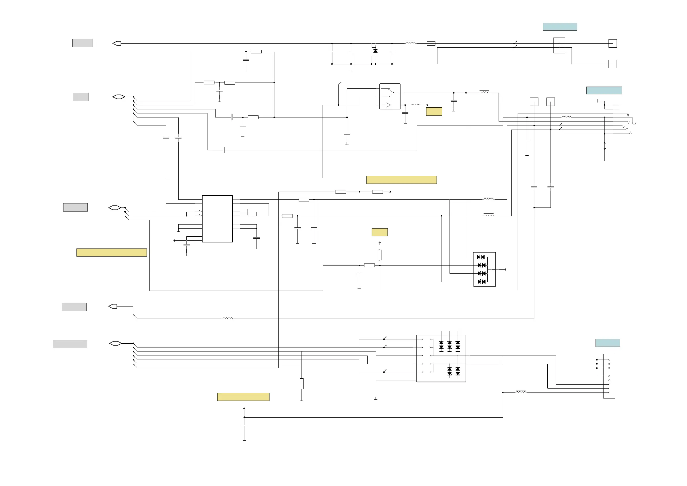
Nokia 6300
11 pages
Print Icon
To Next Page IconTo Next Page
To Next Page IconTo Next Page
To Previous Page IconTo Previous Page
To Previous Page IconTo Previous Page
Loading...
Customer Care / Service Operations / Content Creation Team
Condential Copyright © 2006 NOKIA Only for training purposes Version: 2.0 | 19.12.2006 | 6300 | Board version: 1ywa_32 | | Page 2(11)
AV connector, Mini USB, Charger jack
Charger jack
AV connector
TAHVO
RETU
FM radio
RETU, TAHVO
5V if USB connected
2.5V if accessory connected
1
2
plug_detect
VBUS
HOOKDET
MASTPD1
XEARL
DMTXD
SLAVEPU
D+
D-
HS_EAR_L
Xmicn
MASTPD2
Xmicp
MIC2P
HS_EAR_R
AVPaEn
MICB2
XEARR
MIC2N
DPRXD
E2002
4
R2034
100R
VCP_OUT
L2031
600R/100MHz
A3
A4
CCP+
SD_RC
B1
B2
SD_LC
PGND
B4
L_IN
C1
C2
R_OUT
C4
CCP-
+AVDD
D1
D2
L_OUT
-AVDD
D3
D4
3
4
5
GND
LM4920TLX_NOPB
N2031
R_IN
A1
SGND
A2
CPVDD
GND
3
X2002
1
2
GND
1n0
C2008
VBUS
J2007
GND
0
220R
R2044
GND
6
J2008
2
R2051
A1
A3
B2GND
C1
C3
GND
J2000
ESDA14V2-4BF2
6
E2043
C2040
2u2
4
470n
C2001
L2000
220R/100MHz
1n
E2010
GND
C2031
C2051
1u0
7
J2006
R2035
100k
C2042
1n0
600R/100MHz
L2033
VOUT
1u0
C2049
X2000
1
2
C2045
18p
L2030
600R/100MHz
1
KA
C2032
10n
0
1
ESDA18-1F2
V2000
C2035
27p
1 NO
NC3
VIO
46 IN
7COM
VIO
GND
5
5= VOUT
GND2,8=
TS5A6542_YZT
N2030
220k
R2008
C2
C3
D1
GND
D2
D3
0
VOUT
1
15k
R2007
IP4065CX11_LF
33R
33R
1k3
17k
A2A3
B1
B2
B3
C1
R2050
15R
68nH
L2032
GND
GND
GND
C2000
27p
C2002
10n
C2048
2u2
C2044
GND
J2001
18p
J2003
J2009
J2010
R2033
10k
GND
2
R2045
2k2
2.0A
F2000
C2041
2u2
4u7
C2047
GND
1
2
3
4
5
6
7
8
15R
GND
X2030
R2049
VIO
Z2001
600R/100MHz
10k
R2036
GNDGND
0
GND
HeadDet
AVECICtrl
C2043
1n0
XAUDIO(7:0)
FMANT(1:0)
USB_ACI(7:0)
AVPlugDet
HeadDet
GENIO(74:0)
AVECICtrl
AVPlugDet
CHARGER
RAPGSM
1.8V
1.8V
2.5V if accessory connected
Mini USB
L2035
600R/100MHz
GND
C2052
27p
E2003 E2001
L2034
600R/100MHz
GND
C2050
10n
C2034
33n
C2033
33n
C2079
1n0
R2072
2k2
GND
C2080
10n
R2074
100R
GND

Other manuals for Nokia 6300

Related product manuals