EasyManua.ls Logo

Norcold N10DCX - Troubleshoot Symptoms; Test F, Not Cooling, Not Turning On

Norcold N10DCX
28 pages
Print Icon
To Next Page IconTo Next Page
To Next Page IconTo Next Page
To Previous Page IconTo Previous Page
To Previous Page IconTo Previous Page
Loading...
Test F, Not Cooling, Not Turning On
NOR000955A
SERVICE MANUAL
17
www.norcold.com
Continued on next page.
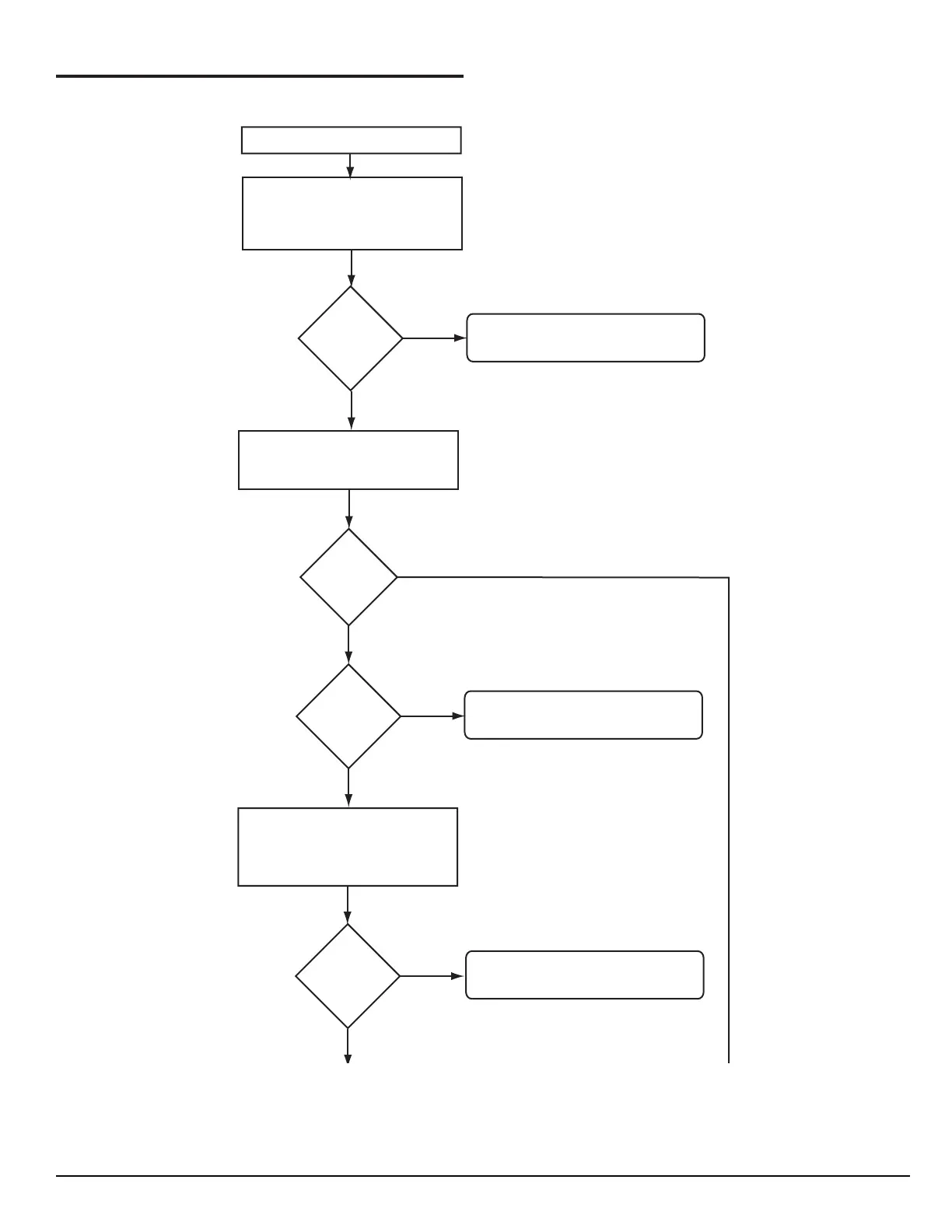
Any wires
disconnected
from
terminals?
Refer to “Wiring Diagram.” Connect wire.
Test unit.
YES
NO
Turn refrigerator ON. The blue
“ON” indicator light should come on.
Does light
come on?
YES
NO
Is unit
connected to
DC power?
YES
NO
Examine DC fuse. Replace if necessary.
With the refrigerator turned “OFF”,
use a DVOM to check input voltage.
The input voltage must be higher
than 11.7 VDC.
Is input
voltage
correct?
YES
NO
Correct input voltage. Test unit.
Complete the “Diagnostic Pre-Checks.”
Remove refrigerator from enclosure,
but keep DC power supply connected.
Troubleshoot Symptoms

Table of Contents

Related product manuals