EasyManua.ls Logo

Omega cl310 - Page 59

Omega cl310
109 pages
Print Icon
To Next Page IconTo Next Page
To Next Page IconTo Next Page
To Previous Page IconTo Previous Page
To Previous Page IconTo Previous Page
Loading...
55
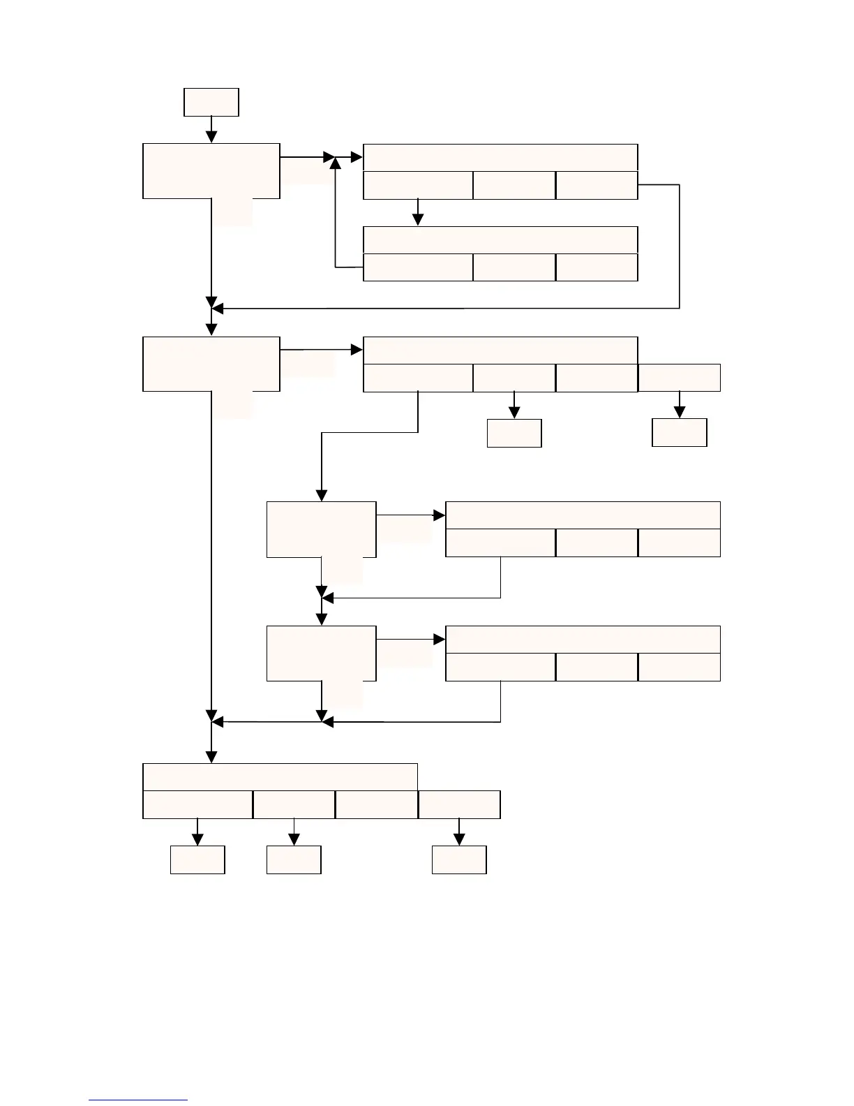
B
Pulse mode?
Yes
No
AF data collection – pulse trigger
TRIGGER
READY
AF data collection – pulse stop
STOP
Manual Input or
Output?
Yes
No
AF data collection – manual entry
NEXT
DONE
ABORT
Manual
Output?
Manual output entry
DONE
BACK
Yes
No
Manual
Input?
Manual input entry
DONE
BACK
Yes
No
LEFT KEY
B
C
AF data collection – save test point
SAVE
DONE
ABORT
LEFT KEY
B
C
B

Related product manuals