EasyManua.ls Logo

Omron R88D-KN15H-ECT-R - Page 184

Omron R88D-KN15H-ECT-R
484 pages
Print Icon
To Next Page IconTo Next Page
To Next Page IconTo Next Page
To Previous Page IconTo Previous Page
To Previous Page IconTo Previous Page
Loading...
4-11
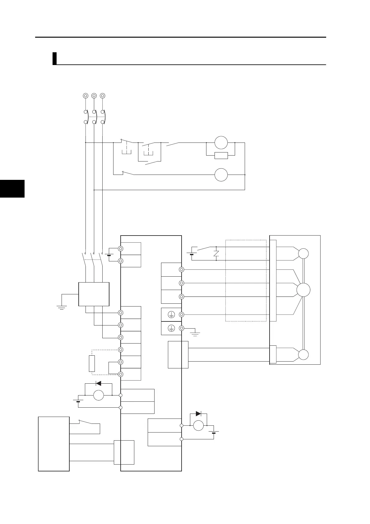
4-2 Wiring
OMNUC G5-series AC Servomotors and Servo Drives User’s Manual (with Built-in EtherCAT Communications)
4
System Design
R88D-KN30F-ECT-R/-KN50F-ECT-R
RT
NFB
S
Noise filter (*1)
123
456
E
NF
Ground to 10
or less
3-phase 380 to 480 VAC, 50/60 Hz
Servo alarm display
24 V
0 V
OMNUC G5-series
AC Servo Drive
ALMCOM
/ALM3
4
User-side
control
device
CN1
X
24 VDC
1
2
BKIR
BKIRCOM
XB
24 VDC
Control cables
OMNUC G5-series
AC Servomotor
W
V
U
B
E
M
CN2
Encoder cables
Power cables
24 VDC
(*2)
CN1
CN1
*1. Recommended products are listed in 4-3,
Wiring Conforming to EMC Directives.
*2. Recommended relay: MY relay by OMRON
(24-V) For example, MY2 relay by OMRON
can be used with all G5-Series motors with
brakes because its rated induction load is 2 A
(24 VDC).
*3. There is no polarity on the brakes.
*4. The Regeneration Resistor built-in type
(KN30F-ECT-R and KN50F-ECT-R) connects
B2 and B3. When the amount of regeneration
is large, remove the connection between B2
and B3 and connect the Regeneration
Resistor between B1 and B2.
TB1
TB2
Ground to 10 or less
XB
X
Main circuit contactor (*1)
Surge suppressor
(*1)
Main circuit power supply
1MC
24 VDC
(*3)
L1
L2
L3
B1
B3
B2
(*4)
Regeneration
Resistor
TB1
1MC
PL
OFF
X
ON
X
1MC

Table of Contents

Related product manuals