EasyManua.ls Logo

Onkyo TX-RZ800

Onkyo TX-RZ800
141 pages
To Next Page IconTo Next Page
To Next Page IconTo Next Page
To Previous Page IconTo Previous Page
To Previous Page IconTo Previous Page
Loading...
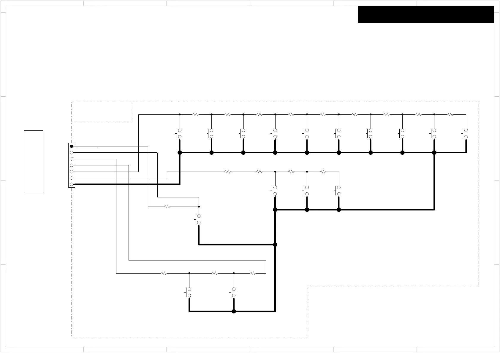
Schematic Diagram
5 4 3
2
1
6
D
C
A
B
D
C
A
B
5 4 3
2
1
6
DISPLAY(MIC)SECTION
KEYINT1
KEY1_0
KEY2
KEY2
KEY3_1
KEY3_1
KEY0_2
KEY0_3
GND_DG
S7635
NPS-111-S681
S7633
NPS-111-S681
R7633
470
R7634
560
R7635
820
S7634
NPS-111-S681
R7632
330
S7622
NPS-111-S681
S7625
NPS-111-S681
R7621
270
S7629
NPS-111-S681
R7626
1.2k
S7623
NPS-111-S681
S7628
NPS-111-S681
S7627
NPS-111-S681
S7620
NPS-111-S681
R7627
2.2k
R7622
330
R7628
3.9k
R7624
560
R7623
470
R7629
12k
S7621
NPS-111-S681
R7625
820
S7624
NPS-111-S681
S7619
NPS-111-S681
R7619
12k
R7603
470
R7605
820
R7604
560
S7603
NPS-111-S681
S7604
NPS-111-S681
S7626
NPS-111-S681
P7590B
NSCT-7P878
1234567
BASW-1812
MODEL NO.TX-RZ800/900
DISPLAY(MIC)SECTION
SCHEMATIC DIAGRAM(PART-20)
Q.SETUP
WHM
MONITOR
MEMORY
ENTER
PRESET DOWN
PRESET L
TUN MODE
PRESET UP
PRESET R
DIMMER
RETURN
DISPLAY
TO BADIS-1810(PART-18)
DISPLAY
DOOR
MUSIC OPT
SLEEP
SETUP

Other manuals for Onkyo TX-RZ800

Related product manuals