EasyManua.ls Logo

Onkyo TX-RZ800

Onkyo TX-RZ800
141 pages
To Next Page IconTo Next Page
To Next Page IconTo Next Page
To Previous Page IconTo Previous Page
To Previous Page IconTo Previous Page
Loading...
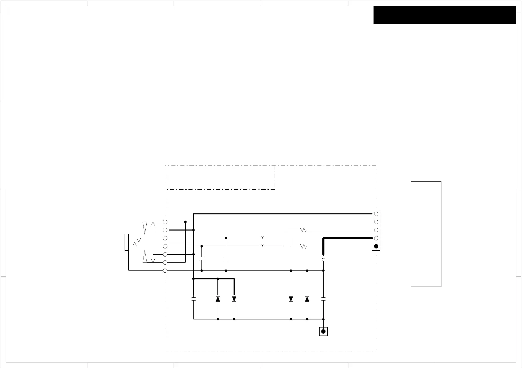
Schematic Diagram
5 4 3
2
1
6
D
C
A
B
D
C
A
B
5 4 3
2
1
6
DISPLAY(HEADPHONE)SECTION
HP_GND
HPL
HPR
HPDET
GND_DG
102J
C7580
50V
102J
C7583
50V
C7582
102J
63V
C7581
102J
63V
P6605B
NPLG-5P119
1 2 3 4 5
D7580
DA2J10100
DA2J10100
D7583
D7582
DA2J10100
D7581
DA2J10100
P7580
MSJ-064-05A SR
1
2
3
4
5
7
8
LBC2518T2R2M
L7581
LBC2518T2R2M
L7582
LBC2518T2R2M
L7580
R7580
1/2W
390
R7581
1/2W390
E7580
TUOPS
TO BAAF-1785(PART-4)
HEADPHONE
BAETC-1828
MODEL NO.TX-RZ800/900
DISPLAY(HEADPHONE)SECTION
SCHEMATIC DIAGRAM(PART-24)
Chassis GND

Other manuals for Onkyo TX-RZ800

Related product manuals