EasyManua.ls Logo

Onkyo TX-RZ800

Onkyo TX-RZ800
141 pages
To Next Page IconTo Next Page
To Next Page IconTo Next Page
To Previous Page IconTo Previous Page
To Previous Page IconTo Previous Page
Loading...
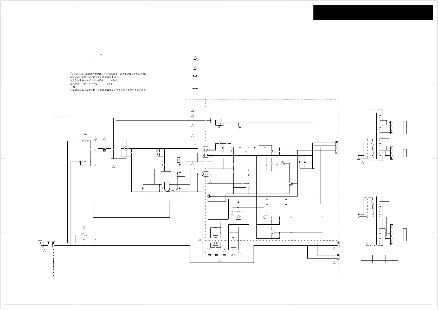
Schematic Diagram
5 4 3
2
1
6
D
C
A
B
D
C
A
B
5 4 3
2
1
6
PS SECTION
!
!
!
!
!
!
!
!
!
!
!
!
!
!
!
!
!
!
!
!
!
!
!
!
!
!
M_PON
SMPS_PON
GNDDG
GNDDG
+12VST
332K
C9016
C9026
NC
104K
C9011
16V
104K
C9015
50V
C9020
C9008
NC
C9019
C9010
104K
C9023
50V
C9009
GRM31A7U3D220JW31D
104K
C9024
50V
103K
C9014
C9021
NC
C9013
220u
25V
C9006
470u
25V
C9004
1000u
25V
C9003
10u
50V
C9002
100u
200V
P9002
NPLG-2P631
12
P9005
NPLG-2P631
12
P9011A
NPLG-2P631
12
D9028
NC
D9010
NC
D9009
NC
D9003
US1K-E3/61T
D9006
M1FL20U
D9011
DA2J10100
D9008
RB050M-30GTR
D9001
S1WB(A)60B-7062
1
2
3
4
D9002
P6SMB200A-M3/52T
D9012
DZ2J360M0L
D9014
DZ2J200M0L
NC
D9018
DZ2J200M0L
D9013
P6SMB20A-M3/52
F9001
Q9001
STR-A6051M
S/OCP
1
BR
2
GND
3
FB/OLP
4
VCC
5
D/ST1
7
D/ST2
8
Q9004
KIA431A-AT/P
BLM18PG181SN1D
L9004
RCR1010NP-100M
L9002
BLM18PG181SN1D
L9005
L9001
1 2
34
Q9003
EL816MX
1
3 2
4
R9002
0
R9028
NC
R9017
3.3k
R9006
3.9k
R9001
RNU1WCJ-1.5
NC
R9008
8.2k
R9024
KTR18EZPF6803
R9025
KTR18EZPF6803
R9018
1.8k
R9007
27k
R9009
10k
R9030
RSS5WJ-15
NC
R9014
RNU1WCJ-1
R9023
KTR18EZPF6803
R9022
1.5k
R9010
RS1/2WBJ-68
R9038
RS1/2WBJ-100
R9019
NC
R9021
NC
R9016
NC
R9011
R25J-22
RL9002
1
23
4
RL9001
1
23
4
TP25
TP24
Q9005
KRC102S
NPT-1632S
T9001
1
5
6
3
10
11
9
12
8
7
RL9031
1
23
4
C9031
NC
D9031
NC
Q9006
2SC2712-GR
R9033
NC
R9032
NC
R9031
NC
Q9031
NC
R9053
NC
R9054
NC
R9052
100k
R9051
4.7k
C9051
NC
Q9032
KRC102S
Q9033
KRA102S
R9057
3.3k
R9058
3.3k
P9001A
CHD-1.5-5
12345
R9055
RS1/2WBJ-100
P9006
NEJITANSI ST3
1 2 3 4
J9051
TA WIRE
NC
J9052
TA WIRE
C9001
C9012
C9018
R9015
NC
R9056
NC
J9053
J9054
P9004
NEJITANSI ST3
1 2 3 4
D9004
RF301BM2S
F9002C
NC
F9002D
NC
V A
REMPLACER UNIQUEMENT PAR UN FUSIBLE DE MEME TYPE ET CALIBRATION COMME INDIQUE.
CE DARNIER EST INDIQUE LA QU LE PRESENT SYMBOL EST APPOSE.
) 030 -> 3pF, 330 -> 33pF, 331 -> 330pF, 333 -> 0.033uF
FOR CONTINUED PROTECTION AGAINST FIRE FUSE HAZARD, REPLACE WITH SAME TYPE FUSE.
RATING REFER TO THE MAKING ADJACENT TO THE SYMBOL.
CIRCUIT IS SUBJECT TO CHANGE FOR IMPROVEMENT.
REPLACE ONLY WITH FUSE OF SAME TYPE AND RATING INDICATED.
THIS SYMBOL LOCATED NEAR THE FUSE INDICATES THAT THE FUSE USED IS SLOW OPERATING TYPE
THE COMPONENTS IDENTIFIED MARK
CE SYMBOLE INDIQUE QUE LE FUSIBLE UTLISE EST A LENT, E POUR UNEPROTECTION PERMANENT,
CAUTION
FOR CONTINUED PROTECTION AGAINST FIRE HAZARD,
uF/WV
pF/WV
ATTENTION
AFIN D'ASSURER UNE PROTECTION PERMANENTE CONTRE LES RISQUES D'INCENDIE,
ELECTRLYTIC CAPACITORS ( ) ARE IN uF/WV.
N'UTILISER QUE DES FUSIBLES DE MEME TYPE.
ARE CRITICAL FOR SAFETY, REPLACE ONLY WITH PART NUMBER SPECFIED.
CAUTIONF
VOLTAGE (MEASURED WITH VOLTMETER) IS DC VOLTAGE. (NO INPUT SIGNAL)
V A
ALL CAPACITORS ARE IN pF/50WV UNLESS OTHERWISE NOTED.
EX) 030 -> 3pF, 330 -> 33pF, 331 -> 330pF, 333 -> 0.033uF
MODEL NO. DHC-60.7 SCHEMATIC DIAGRAM (PART-34) PS SECTION
BAPS-1807
C9008:3216(630V)
*1
P/M:47u/400V
D/J:100u/200V
Rated Current:1500mA x 2
SecondaryPrimary
R9016/R9019:1W(Radial)
Note*1:
Some parts on BAPS-1621 remain high voltages
Before atsrting any work, please discharge C9002 by connecting
(Recommended resister spec : 5k-ohms/10W)
even after the power cord is disconnected from AC power source.
resistor between its terminals.
0.001uF/250V/X1Y1
0.001uF/250V/X1Y1
0.001uF/250V/X1Y1
INLET
T1A250V
0.1uF,275or310V/X2
26mH/0.4A
0.1uF,275or310V/X2
D/J:R25J-22
P/M:RNU1/4WJ-22
R9011:
D/J:NPT-1632S
M:NPT-1632S
or NPT-1633S
T9001:
S5
TERMINAL
S4
TO BATRM-1804
S6
3
P2003
S3
EHR-5
TO BAVD-1798
P9301
1
VIDEO
P-TRANS(T902)
P-TRANS(T903)
3
S1
S2
1
P9200
TO BAVD-1798 (PART-14)
EHR-5EHR-8
TERMINAL
TO BATRM-1804
(PART-36)
(PART-14)(PART-36)
P900
0.1uF/275/250V/X2
0.1uF 275V/X2
3/100A 250V
NC
NC
NPT-1558*
NPT-1655*
220-240V
Main/Sub Trans Table
NPT-1655M
NPT-1655D
NPT-1558D
Voltage
P902 P903
120V
NPT-1558M

Other manuals for Onkyo TX-RZ800

Related product manuals