EasyManua.ls Logo

Onkyo TX-RZ800

Onkyo TX-RZ800
141 pages
To Next Page IconTo Next Page
To Next Page IconTo Next Page
To Previous Page IconTo Previous Page
To Previous Page IconTo Previous Page
Loading...
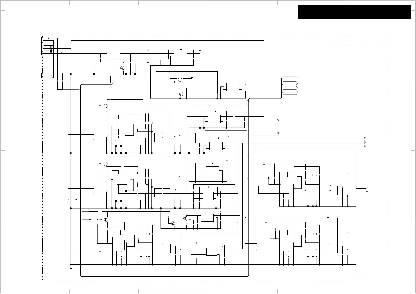
Schematic Diagram
5 4 3
2
1
6
D
C
A
B
D
C
A
B
5 4 3
2
1
6
POWER SECTION
ST_PON
TU_PON
+1.8VDC
M2_PON
HDMI_PON
HDMI_PON
NET_PON
+1.0VDSP
M2_PON
DIS_PON
HDMI_PON
M2_PON
NET_PON
ST_PON
DIS_PON
TU_PON
+5.0VHT
+5.0V_VD
+5.0V_VD
+5.2VDC
+5.0S
+5.0S
WR_MODE1
+3.3VHT
+3.3VHT
+3.3VDC
+1.1VHT
P2200B
NPLG-7P920
1 2 3 4 5 6 7
R8983
47k
P8900
NPLG-2P915
NM
1 2
R8982
100k
D8963
RB050M-30GTR
+12VSTB
R8976
1M
+5.0S
Q7018
S-1333A33-M5T1U3
VIN
1
VSS
2
ON/OFF
3
NC
4
VOUT
5
Q8975
XC6701B502PR
VOUT
1
VSS
2
CE
3
NC
4
VIN
5
R8973
NM
D7013
RB050M-30GTR
D7012
RB050M-30GTR
+3.3S
D7006
DA2J10100
Q7024
KRC404E
105K
C7041
10V
106K
C7039
16V
106K
C7038
16V
C8976
NM
106K
C8975
25V
Q8004
2SA1162-GR
104K
C8026
16V
R8037
1k
R8038
1k
+5.0VDIS
Q7027
S-1333A33-M5T1U3
VIN
1
VSS
2
ON/OFF
3
NC
4
VOUT
5
+3.3VTU
106K
C7029
16V
106K
C7062
16V
C8968 NM
R8965
270k
Q8961
FR9888CSPCTR
BST
1
VIN
2
LX
3
GND
4
FB
5
COMP
6
SHDN
7
SS
8
9
226M
C8967
6.3V
226M
C8966
6.3V
C8906
NM
106K
C8964
25V
R8964 56k F1%
BLM21PG221SN1
L8961
L8963
NM
106K
C8963
25V
L8964
NM
R8966
10k F1%
R8963
10k
+5.2VDC
104K
C8962
16V
C8920
NM
R8962
47k
103K
C8965
50V
103K
C8961
50V
Q8962
2SC2712-GR
C8958 NM
R8955
120k
F1%
Q8951
FR9888CSPCTR
BST
1
VIN
2
LX
3
GND
4
FB
5
COMP
6
SHDN
7
SS
8
9
226M
C8957
6.3V
226M
C8956
6.3V
C8918
NM
106K
C8954
25V
R8954 33k F1%
BLM21PG221SN1
L8951
L8954
NM
106K
C8953
25V
L8953
NM
R8956
10k F1%
R8953
6.8k
+3.3VDC
104K
C8952
16V
TP882
C8917
NM
R8952
47k
103K
C8955
50V
103K
C8951
50V
Q8952
2SC2712-GR
C8948 NM
R8946
10k F1%
226M
C8946
6.3V
104K
C8942
16V
226M
C8947
6.3V
R8944 10k F1%
Q8942
2SC2712-GR
R8945 NM
C8914
NM
L8943
NM
R8943
4.7k
106K
C8944
25V
106K
C8943
25V
R8942
47k
L8944
NM
C8915
NM
TP883
103K
C8945
50V
BLM21PG221SN1
L8941
103K
C8941
50V
+1.8VDC
Q8941
FR9888CSPCTR
BST
1
VIN
2
LX
3
GND
4
FB
5
COMP
6
SHDN
7
SS
8
9
L8933
NM
R8933
3.3k
106K
C8934
25V
106K
C8933
25V
R8932
47k
L8934
NM
C8938 NM
R8936
10k F1%
226M
C8936
6.3V
C8905
NM
TP884
103K
C8935
50V
BLM21PG221SN1
L8931
103K
C8931
50V
+1.0VDSP
Q8931
FR9888CSPCTR
BST
1
VIN
2
LX
3
GND
4
FB
5
COMP
6
SHDN
7
SS
8
9
104K
C8932
16V
226M
C8937
6.3V
R8934 2.7k F1%
R8935
2.2k
F1%
C8904
NM
C8895
NM
R8923
3.3k
R8922
47k
R8926
10k F1%
TP885
BLM21PG221SN1
L8921
226M
C8926
6.3V
106K
C8924
25V
+1.1VHT
Q8921
FR9888CSPCTR
BST
1
VIN
2
LX
3
GND
4
FB
5
COMP
6
SHDN
7
SS
8
9
L8924
NM
L8923
NM
103K
C8925
50V
106K
C8923
25V
226M
C8927
6.3V
R8924 6.8K F1%
103K
C8921
50V
R8925
3.3K
F1%
C8894
NM
104K
C8922
16V
C8928 NM
R8968
47k
R8969
47k
R8958
47k
D8942
DA2J10100
R8949
100k
D8943
DA2J10100
R8959
47k
R8939
1k
105K
C8980
10V
106K
C8981
16V
R8970
4.7k
+3.3VHT
Q8944
TPS22924CYZPR
A1
VOUT
A2
VIN
B1
VOUT
B2
VIN
C1
GND
C2
ON
105K
C8982
10V
106K
C8983
16V
R8971
4.7k
+1.8VHT
Q8907
MM3404A50NRE
VIN
1
VSS
2
CE
3
NC
4
VOUT
5
D8907
DA2J10100
105K
C8907
10V
106K
C8908
16V
Q8965
MM3404A50NRE
VIN
1
VSS
2
CE
3
NC
4
VOUT
5
D8909
DA2J10100
105K
C8909
10V
226M
C8910
6.3V
R8972
47k
+3.3VNET
226M
C8930
6.3V
106K
C8929
16V
D8967 NM
+3.3VDSP
+5.0VHT
Q8005
KRC404E
+5.0VHT
+3.3VHT
+1.8VHT
+1.1VHT
+3.3VDSP
+1.0VDSP
Q8946
TPS22924CYZPR
A1
VOUT
A2
VIN
B1
VOUT
B2
VIN
C1
GND
C2
ON
GNDDG
+5.2VDC
+5.2VDC
+3.3VNET
Q8967
FP6861C-B1AS5CT
VOUT
1
GND
2
OC
3
EN
4
VIN
5
106K
C8971
NM
BLM15PX181SN1D
L8965
C6-K5RA-10UH
L8932
C6-K5RA-10UH
L8962
C6-K5RA-10UH
L8922
C6-K5RA-10UH
L8952
C6-K5RA-10UH
L8942
HDMI_PON
M2_PON
NET_PON
ST_PON
DIS_PON
TU_PON
VDD_USB1.8V
R8900
4.7k
104KC8900
16V
R8902
1k
R8903
1k
103K
C8901
50V
NM
103K
C8902
50V
NM
103KC8903
50V
NM
Q8900
FP6861C-B1AS5CTR
VOUT
1
GND
2
OC
3
EN
4
VIN
5
226M
C8912
6.3V
226M
C8911
6.3V
Q8901
KRC405E
Q8902
KRA302E
WR_MODE1
R8901
10k
D8900
CUS357
D8901 CUS357
D8902
CUS357
for F/W Write
(PART-14)
BAVD-1798
MODEL NO.TX-RZ800/900/DTR-50.7/60.7/DHC-60.7
POWER SECTIONSCHEMATIC DIAGRAM (PART-35)
BAPRC-1802 (10/10)
MMPU SECT.
PART-35
MMPU SECT.
(P2101B)
MMPU SECT.
PART-35
VMPU SECT.
PART-35
NET/USB SECT.
RX1/2/VSP SECT.
PART-35
DSP SECT.
MMPU SECT.
PART-35
D8900-D8902: To prevent reverse voltage from HDMI TX.

Other manuals for Onkyo TX-RZ800

Related product manuals