EasyManua.ls Logo

Onkyo TX-RZ800

Onkyo TX-RZ800
141 pages
To Next Page IconTo Next Page
To Next Page IconTo Next Page
To Previous Page IconTo Previous Page
To Previous Page IconTo Previous Page
Loading...
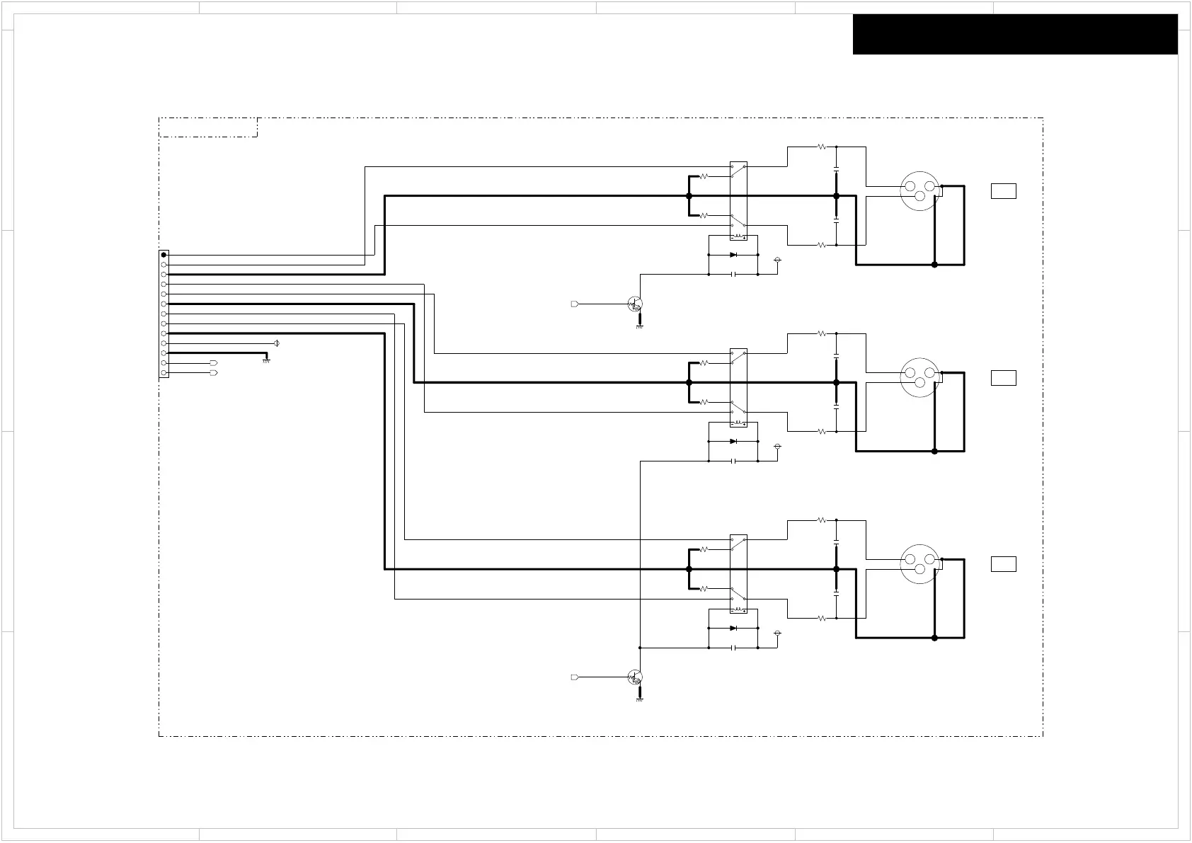
Schematic Diagram
5 4 3
2
1
6
D
C
A
B
D
C
A
B
5 4 3
2
1
6
BALANCE OUT SECTION
RL5216
NRL-2P2A-DC12-207
1
3
9
45
12
10
8
R5236
10k
221J
C5266
221J
C5276
R5226
10k
104K
C5286
R5256
47
R5246
47
D5216
DA2J10100
+12VRL
RL5208
NRL-2P2A-DC12-207
1
3
9
45
12
10
8
R5198
10k
221J
C5208
221J
C5218
R5188
10k
104K
C5248
R5218
47
R5208
47
D5208
DA2J10100
+12VRL
RL5209
NRL-2P2A-DC12-207
1
3
9
45
12
10
8
R5199
10k
221J
C5209
221J
C5219
R5189
10k
104K
C5249
R5219
47
R5209
47
D5209
DA2J10100
+12VRL
Q5208
KRC105S
GNDRL
Q5226
KRC105S
GNDRL
SPRLFH
+12VRL
GNDRL
SPRLFH
XLRRLSW
XLRRLSW
P5221B
NSAS-26P2314
12345678910111213
P5216
AC3MAH1-AU-B
1
GND
2
HOT
3
COLD
P5208
AC3MAH1-AU-B
1
GND
2
HOT
3
COLD
P5209
AC3MAH1-AU-B
1
GND
2
HOT
3
COLD
BAAF-1806
MODEL NO.DHC-60.7 SCHEMATIC DIAGRAM(PART-37) BALANCE OUT SECTION
TO BATRM-1804 (PART-36)
FHL
SW1
SW2

Other manuals for Onkyo TX-RZ800

Related product manuals