EasyManua.ls Logo

Onkyo TX-RZ800

Onkyo TX-RZ800
141 pages
To Next Page IconTo Next Page
To Next Page IconTo Next Page
To Previous Page IconTo Previous Page
To Previous Page IconTo Previous Page
Loading...
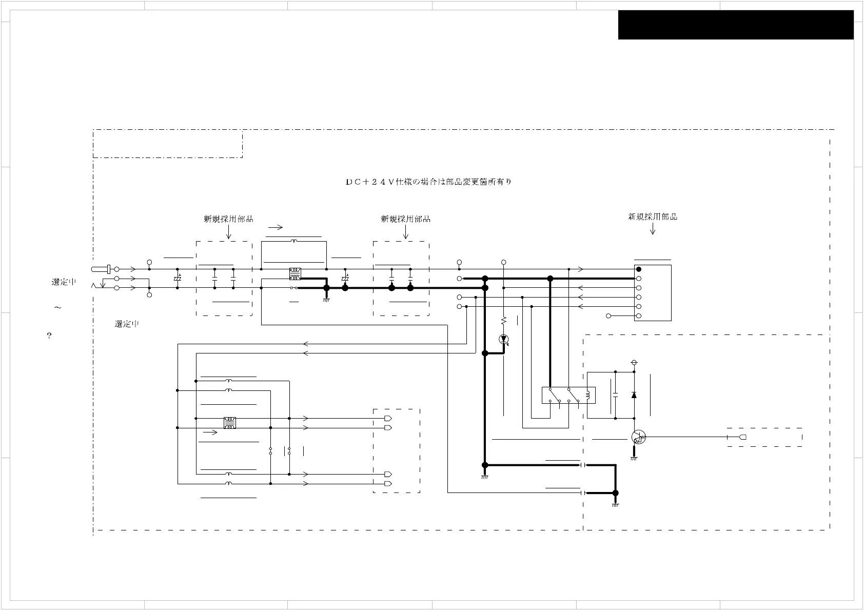
Schematic Diagram
5 4 3
2
1
6
D
C
A
B
D
C
A
B
5 4 3
2
1
6
HDBaseT SECTION
POC_OUT_CTRL
POH_STAT
CTA
CTB
CTC
CTD
+50V_IN
GNDPOH
CTBR
CTBR
CTAR
CTAR
C402
106M 63V
NM
104K
C403
100V
NM
104K
C406
100V
NM
C405
106M 63V
NM
C401
10u 63V
VR
NM
C404
10u 63V
VR
NM
D401
SML-512MWT86Q
NM
GNDPOH
GNDDG
GNDPOH
P401
NM
3
1
2
LBC2518T100M
L404
NM
LBC2518T100M
L402
NM
LBC2518T100M
L405
NM
LBC2518T100M
L403
NM
L401
NM
LBC2518T1R0M
T401
NM
DLW5BTN102SQ2
4 3
21
T402
NM
DLB5BTN102SQ2
4 3
21
CTB
CTC
CTA
CTD
R401
0
NM
R402
0
NM
R403
0
NM
R406
1k
NM
TP401
TP402
Q401
AG6100-S
NM
123456
TP403
TP404
TP408
TP405
TP406
TP407
GND_CHASSIS
102K
C407
2kV
NM
102K
C408
2kV
NM
RL401
NRL-2P1A-DC4.5V-203
NM
1
2
34
5 6
7
8
D402
DA2J10100
NM
104K
C411
16V
NM
+5.2V_IN
Q402
KRC404E
NM
POC_OUT_CTRL
2 0V
5 VOUT-
3 STAT
GREENISH YELLOW
[MEDIA SIDE]
1 VIN+
BAHDM-1762(2/3)
6 NC
4 VOUT+
[SYSTEM SIDE]
PART-14
(Hi:3.3Vtyp/Lo:0.3Vtyp)
SCHEMATIC DIAGRAM HDBaseT SECTION
HDBaseT POH SECTION
BAHDM-1822(3/3)
AC ADAPTER:
DC JACK:
+50Vdc/600mA
3225
1608
1608
3225
10MHz:60ohm
100MHz:1000ohm
2A/0.024ohm
775mA/0.08ohm
BAHDM-1762(1/3)
PART-14
T401,T402:
L402-L405:
10uH(+/-20%)
375mA/0.36ohm
1.0uH(+/-20%)
L401:
(+47.5V
+52.5V)
NC
(VOUT+)
(VOUT-)
(VOUT+)
(VOUT-)
C403/C406:332101045R1 CK725B1H-104K1(0.1uF/50V)
POE+ Power-Sourcing-Equipment Module
POH STATUS
or
(+24V
)
+24Vdc/1000mA
BINARY B-500-EXT-330-RS-IP
1080P IN/OUT : 225mA/24V
*All parts is NM.
MODEL NO.DTR-50.7/60.7,DHC-60.7(PART-41)

Other manuals for Onkyo TX-RZ800

Related product manuals