EasyManua.ls Logo

Panasonic CS-A24BD3P - Page 109

Panasonic CS-A24BD3P
167 pages
Print Icon
To Next Page IconTo Next Page
To Next Page IconTo Next Page
To Previous Page IconTo Previous Page
To Previous Page IconTo Previous Page
Loading...
minutes.) /
If slave units do not operate even after the wiring has been
corrected (automatic addressing is not possible)
1. Check that DIP switches 1 to 4 and DIP switch 8 are all set to
OFF, and then stop operation. /
2. Press the AIRSWING AUTO, OPERATION and A/C No.
buttons simultaneously. / The addresses will be momentarily
reset, and then automatic address setting will be carried out
once more.
/ The above procedure cannot be used to carry out automatic
address resetting of twin/triple control. / / (Note on automatic
address setting) / The printed circuit boards automatically store
the connected system configuration when power is supplied. As a
result, once the power has been turned on for these printed circuit
boards, the units can not be changed about within the system,
even if the units are of the same model and have same capacity. /
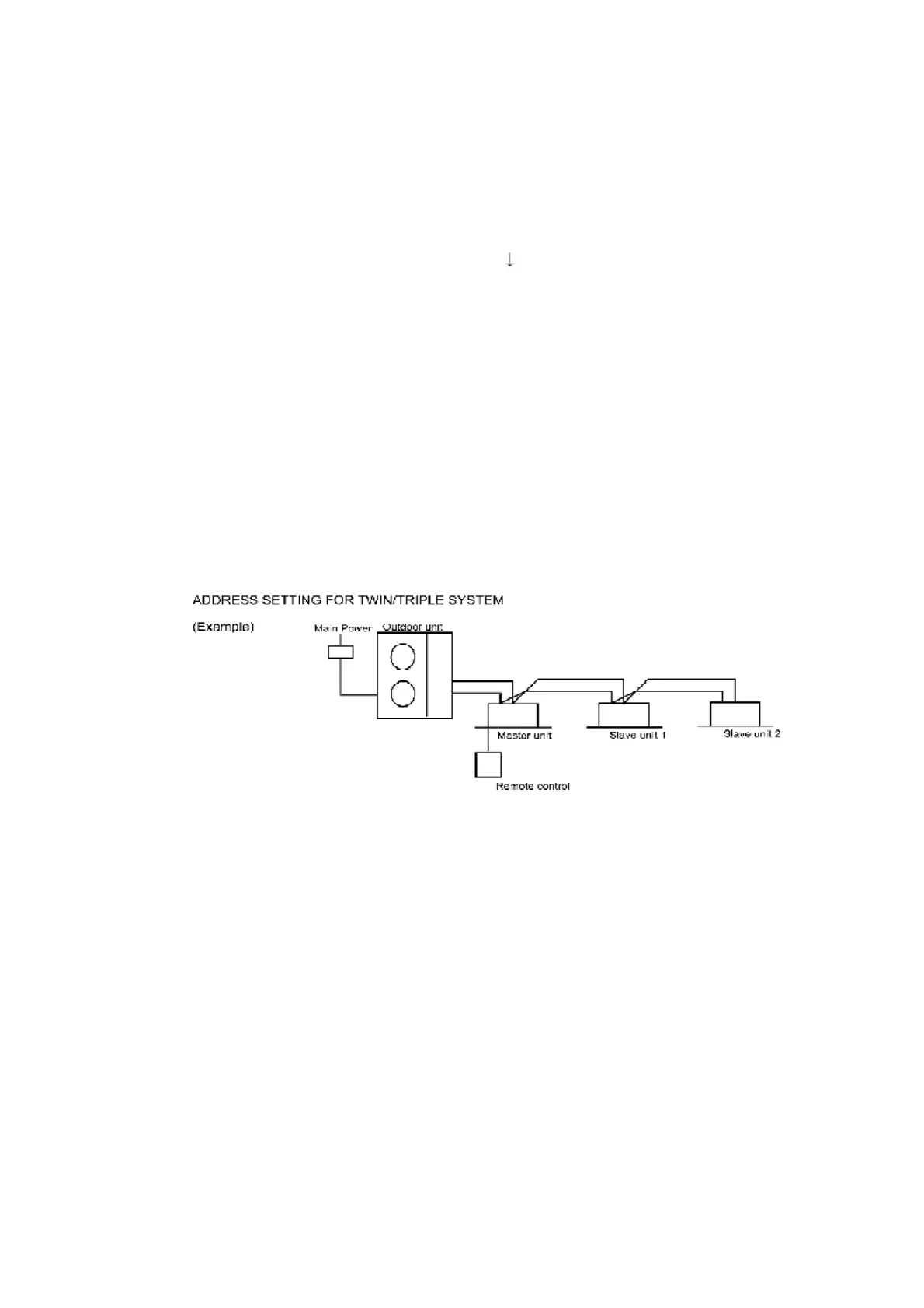
1. Automatic address setting (no need to have dip-switch set) / If the
wiring connected properly as above example, the address is set
automatically by the main power supply. An indoor unit with
remote control will be set as the master. If the power source is
installed to indoor units and outdoor separately, turn on the
switch as the following procedure: outdoor unit, indoor unit with
control, and other indoor units. /
When the slave units do not operate (when address cannot be set)
/

Related product manuals