EasyManua.ls Logo

Panasonic CS-E21PKR - 8 Wiring Connection Diagram; Indoor Unit

Panasonic CS-E21PKR
205 pages
Print Icon
To Next Page IconTo Next Page
To Next Page IconTo Next Page
To Previous Page IconTo Previous Page
To Previous Page IconTo Previous Page
Loading...
45
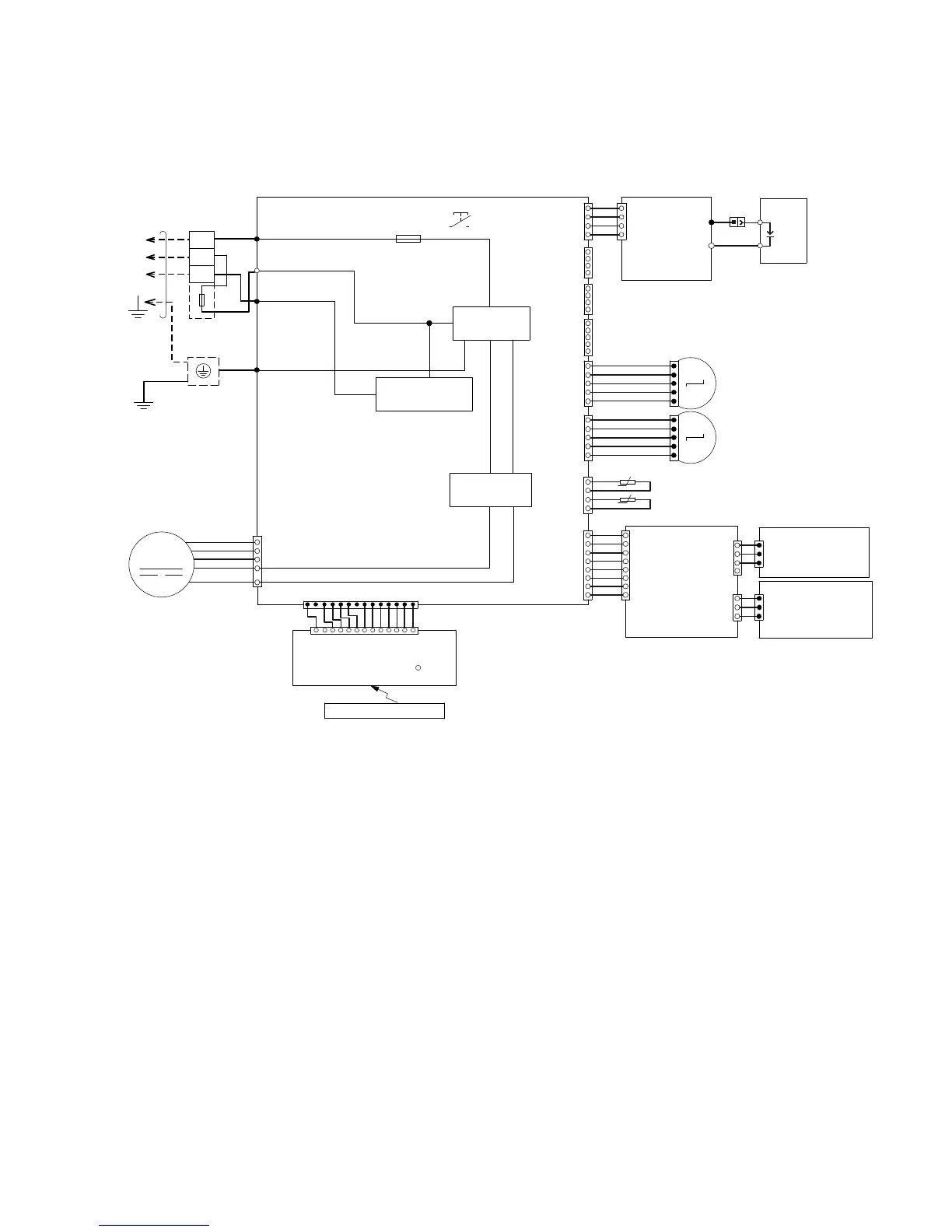
8. Wiring Connection Diagram
8.1 Indoor Unit
8.1.1 CS-E7PKR CS-E9PKR CS-E12PKR CS-E15PKR CS-E18PKR CS-E21PKR
CS-E24PKR
M
RECTIFICATION
CIRCUIT
COMMUNICATION
CIRCUIT
GROUNDING
TERM IN A L
1
W
2
3
BL
EVAPORATOR
AC303 (WHT)
AC306 (BLK)
AC304 (RED)
G301 (GRN)
FUSE301
T3.15A L250V
NOISE FILTER
CIRCUIT
TEMP.
FUSE
102°C (3A)
TO OUTDOOR UNIT
TERMINAL
BOARD
R
Y/G
G
SW01
ELECTRONIC
CONTROLLER
(MAIN)
CN–FM
(WHT )
FAN MOTOR
CN-CLN
(WHT)
HAJEM-A
(WHT)
HIGH VOLTAGE
POWER S U PPLY
CN–STM1
(WHT)
CN–STM2
(YLW)
CN2
BL
G
4
1
CN–RMT
(WHT)
4
1
4
1
CN–CNT
(WHT)
5
1
4
1
1
BR
R
O
Y
P
5
1
5
4
1
M
1
BR
R
O
Y
P
5
1
5
M
GND
CN1
(WHT )
5
6
7
1
4
8
1
CN–MSENS
(WHT)
CN–TH
(RED)
W
W
W
W
BL
W
B
Y
R
PIPING TEMP. SENSOR 1 (THERMISTOR)
SUCTION TEMP. SENSOR (THERMISTOR)
MINUS ION
GENERATOR
UP DOWN
LOUVER MOTOR
LEFT RIGHT
LOUVER MOTOR
REMOTE CONTROLLER
ELECTRONIC CONTROLLER
(DISPLAY & RECEIVER)
LIGHT SEN SOR
REMARKS
BLACK (BL)/(BLK) PINK (P)
BLUE (B) RED (R)
BROWN (BR) WHITE (W)/(WHT)
GREEN (G)/(GRN) YELLOW/GREEN (Y/G)
ORANGE (O) YELLOW (Y)/(YLW)
CN–DISP (WH T)
CN–DISP (YLW)
1
13
1
14
W W WWW WWWWWWW
ELECTRONIC
CONTROLLER
(ECO SENSOR)
ELECTRONIC
CONTROLLER
(ECO SENSOR)
ELECTRONIC CONTROLLER
(COMPARATOR)
1
1
8
1
3
4
1
3
1
3
CN–SENS1
(YLW)
CN–SENS2
(YLW)
CN–MSE NS
(WHT )
CN-SENS1
(WHT )
CN-SENS2
(YLW)
W
B
P
W
W
W
W
W
W
Y
O
BL
R
BR

Table of Contents

Other manuals for Panasonic CS-E21PKR

Related product manuals