EasyManua.ls Logo

Panasonic CS-E28PKR - 9 Electronic Circuit Diagram; Indoor Unit

Panasonic CS-E28PKR
205 pages
Print Icon
To Next Page IconTo Next Page
To Next Page IconTo Next Page
To Previous Page IconTo Previous Page
To Previous Page IconTo Previous Page
Loading...
52
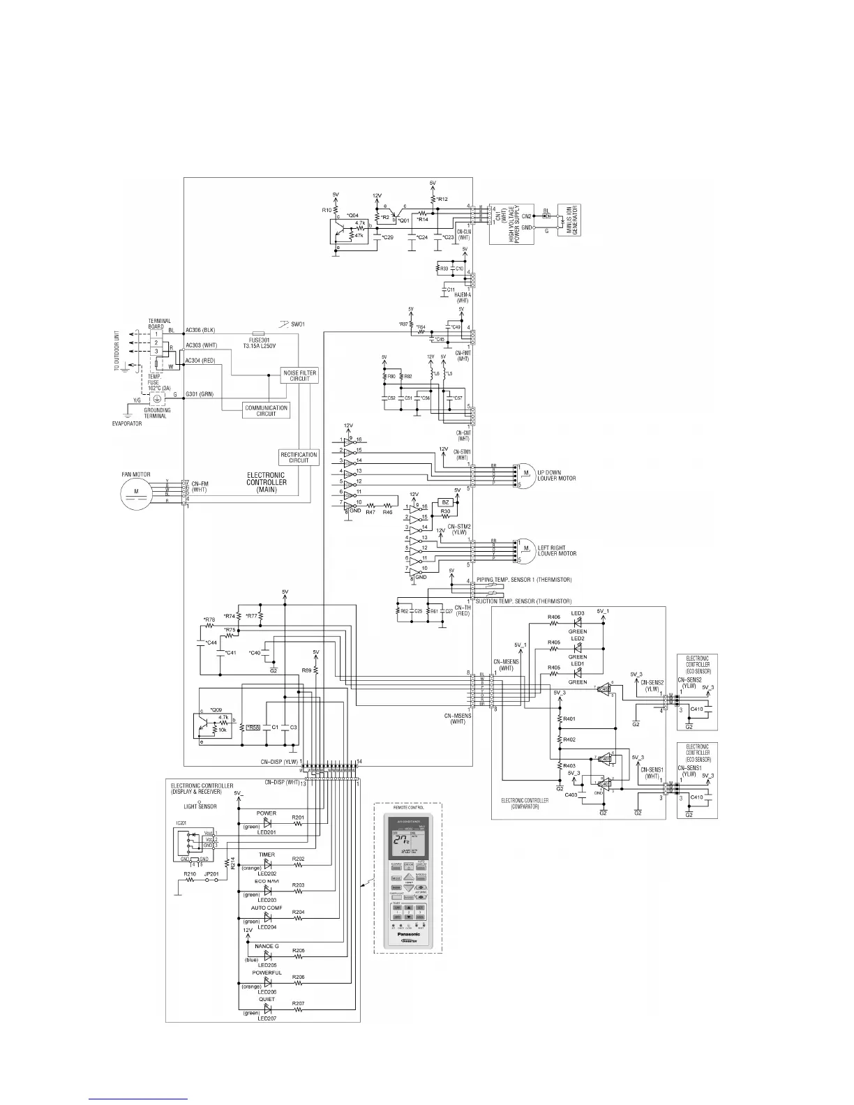
9. Electronic Circuit Diagram
9.1 Indoor Unit
9.1.1 CS-E7PKR CS-E9PKR CS-E12PKR CS-E15PKR CS-E18PKR CS-E21PKR
CS-E24PKR

Table of Contents

Other manuals for Panasonic CS-E28PKR

Related product manuals