EasyManua.ls Logo

Panasonic cs-pa9dkd - Page 18

Panasonic cs-pa9dkd
74 pages
Print Icon
To Next Page IconTo Next Page
To Next Page IconTo Next Page
To Previous Page IconTo Previous Page
To Previous Page IconTo Previous Page
Loading...
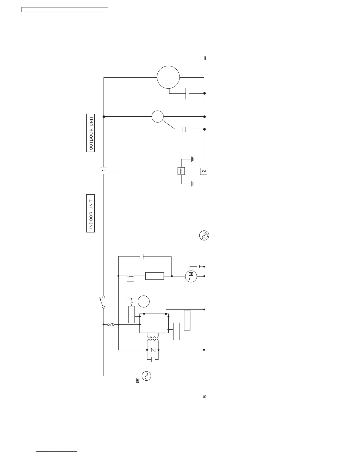
FM
SSR201
SC
FUSE
RY-PWR
FM
Compressor
CS-PC7DKD/CU-PC7DKD
CS-PC9DKD/CU-PC9DKD
Receiver
Remote
Control
Sensor
Indicator
CS-PA7DKD / CU-PA7DKD / CS-PC7DKD / CU-PC7DKD
18
POWER SUPPLY
AC220V-230V 50Hz
For PC7DKD, the power source is 220V .
For PC9DKD, the power source is 220V-230V .

Related product manuals