EasyManua.ls Logo

Panasonic DMP-BD87 - Referencia Rápida en Español (Spanish Quick Reference)

Panasonic DMP-BD87
40 pages
Print Icon
To Next Page IconTo Next Page
To Next Page IconTo Next Page
To Previous Page IconTo Previous Page
To Previous Page IconTo Previous Page
Loading...
39
VQT3V18
Referencia rápida en español
(Spanish Quick Reference)
Conéctelo cuando haya realizado el resto de conexiones.
Ahorro de energía
Esta unidad consume una pequeña cantidad de
energía aunque esté ajustada en el modo de
espera (Accionamiento rápido : Desactivado,
aprox. 0,5 W). Para ahorrar energía cuando no
vaya a utilizar la unidad durante mucho tiempo,
desenchúfela de la toma de corriente.
Preparación
Encienda el televisor y seleccione la entrada de
vídeo adecuada en el televisor.
1 Pulse [Í] para encender la unidad.
Después de conectar su nuevo reprodutor y
pulsar el botón de encendido, aparecerá la
pantalla de la configuración básica.
2 Inserte el medio.
Pulse [1PLAY].
Pulse [STOP].
La posición de detención se memoriza.
Función de reanudación de la reproducción
Pulse
[
1
PLAY] para reiniciar la reproducción
desde esta posición.
La posición se borra si se abre la bandeja o se pulsa
[STOP] varias veces para visualizar “StOP” en el visor de
la unidad.
En los discos BD-Video incluidos los BD-J, la función
de reanudación de la reproducción no funciona.
Pulse [;PAUSE].
Pulse [;PAUSE] otra vez o [1PLAY] para reiniciar la
reproducción.
Búsqueda
Durante la reproducción, pulse [SEARCH6]
o [SEARCH5].
Música y MP3: La velocidad está fija en un paso.
Cámara lenta
Durante la pausa, pulse [SEARCH5].
La velocidad aumenta hasta 5 pasos.
Pulse [1PLAY] para recuperar la velocidad de
reproducción normal.
Durante la reproducción o la pausa, pulse
[:] o [9].
Salta hasta el título, capítulo o pista que desee
reproducir.
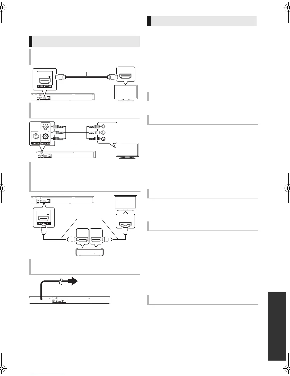
Conexiones básicas
Conexión a un televisor
compatible con HDMI
Conexión a un televisor con
un cable para audio/vídeo
Conexión a un televisor
compatible con HDMI y a un
amplificador/receptor
compatible con HDMI
Conecte el cable de
alimentación de CA por último
HDMI IN
Cable HDMI
VIDEO IN
AUDIO IN
L
R
Cable de audio/vídeo
Amplificador/
Receptor
Cable HDMI
A una toma de
corriente doméstica
Reproducción básica
Inicia la reproducción
Parada
Pausa
Búsqueda/Cámara lenta
Salto
Reference
DMP-BD87_77_VQT3V18_eng.book 39 ページ 2011年12月22日 木曜日 午後8時19分

Related product manuals