EasyManua.ls Logo

Panasonic DMR-ES15EB - Page 88

Panasonic DMR-ES15EB
154 pages
To Next Page IconTo Next Page
To Next Page IconTo Next Page
To Previous Page IconTo Previous Page
To Previous Page IconTo Previous Page
Loading...
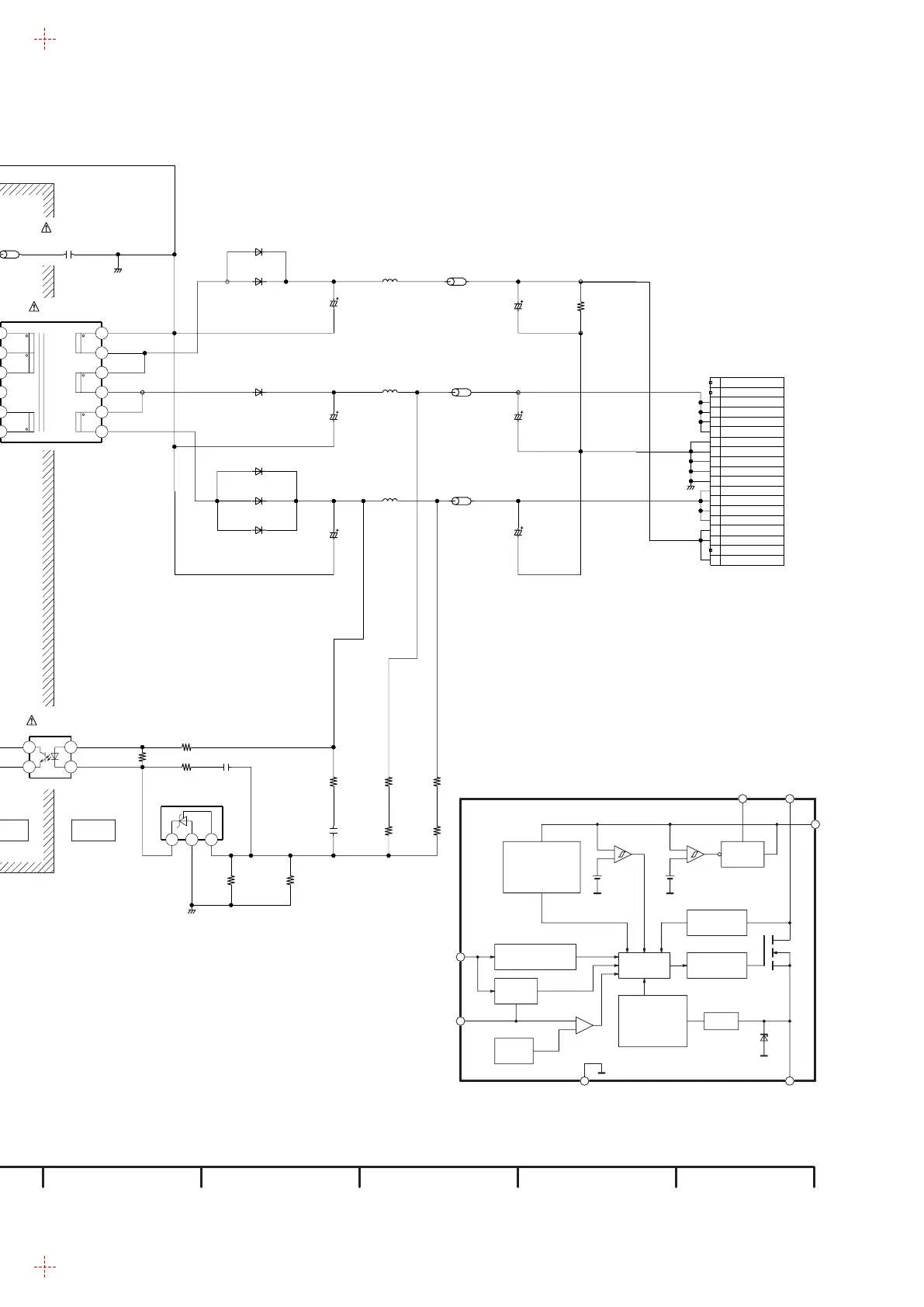
13.2. Power Supply Schematic Diagram
ERX2SJR22E
R1158
0.22[2W]
F1B3D102A011
1000P[2KV]
C1151
2
34
1
G0B233D00001
L1121
D1157
B0HADV000001
R1151 6800[22]
R1154
6800
[G][22]
2200P[22]
C1153
ECJGVB1H222K
D1152
MAZ4100NMF
R1157
2200
[G][22]
2200[22]
R1208
1K[22]
R1209
R1152
10K[22]
330P[22]C1152
C1154
ECJGVB1H102K
1000P[22]
R1155
5100[G][22]
10K[G][22]
R1156
D1156
MA2C165001VT
J0JHC0000048
LB1127
VWJ0795=5
LB1122
VWJ0795=5
LB1123
J0JKB0000003
LB1200
D1701
B0JAMG000010
D1601
B0JAQG000005
C1611
F2A1A1220012
C1610
F2A1A1220012
J0JKB0000003
LB1600
G0A100H00025
L1600
B0JCNG000003
D1202
B0JCNG000003
D1201
J0JKB0000003
LB1700
C1710
F2A0J6810007
1500[G][22]
R1700
C1711
F2A0J3310059
G0A100H00025
L1700
D1702
B0JAMG000010
ECKWNA102MEV
C1125
F1B2G1020002
23 1
1110 12
6 45
87 9
ETS28BF1Z6AD
T1150
B0HAGM000006
D1151
B0JCNG000003
D1203
C1272
F2A1E6810017
C1271
F2A1E1820018
6
7
5
9
12
10
11
18
19
16
17
13
15
14
8
1
3
4
2
K1KB19AA0032
P1102
TO P1501
MAIN P.C.B.
(MAIN NET(1/4) SECTION)
L1270
G0A100H00025
43
12
B0EDKT000009
D1140
ERJ6GEY0R00V
LB1126
[22]
R1150
18[22]
R1153 18[22]
C1143
F2B2W4700003
35V68[FM]
C1150
EEUFM1V680B
D1155
MAZ73000BC
R1600
680[G][22]
10K[22]
R1207
1500[G][22]
R1200
39K[G][22]
R1201
R1601
2700[G][22]
0.047[22]
C1201
ECJ2VB1E473K
10K[22]
R1205
A R
3 2
C
1
IC1200
#C0DAEMB00003
2400[G][22]
R1206
3 21
K9ZZ00001279
ZA1106
3 21
K9ZZ00001279
ZA1107
3 21
K9ZZ00001279
ZA1105
R1210
1K[22]
C1200
0.1[22]
4
3
1
2
B3PBA0000402
Q1200
D4EA7471A007
#ERZVA5V471
VA1110
C1126
$[ECKWNA102MEV]
$[ECKWNA102MEV]
C1127
K1100
VWJ0795=5
C1123
F1B2G1020002
ECKWNA102MEV
F1B2G1020002
ECKWNA102MEV
C1122
ECQU2A223MLC
C1121
EYF52BCY
ZA1104
K3GE1ZA00010
EYF52BCY
ZA1103
K3GE1ZA00010
ECQU2A683MLC
C1120
A
N
P1101
K2AA2H000007
2
34
1
G0B233D00001
L1120
472
1 395
C0DACZH00017
IC1150
X_SW5R8V
X_SW5R8V
GND
GND
X_SW5R8V
NC
X_SW5R8V
X_SW5R8VT
GND
D3R8V
P_ON_H
GND
GND
X_SW3R8V
X_SW12V
X_SW3R8V
X_SW12V
X_SW12V
X_SW12V
ZA1150
VSC5603
(S1WBA80-7062)
or
250V T2AL
SEE THE
SERVICE MANUAL
or
or
F1101
K5D202BK0005
or
or
NC
P2
V1
V2
or
PU
P1
ZA1151
XYN3+J8FJ
TIMER
RESTERT
COMPARATOR
OCP THRESHOLD
BURST MODE
COMPARATOR/
OCP THRESHOLD
GND
3
VCC
UVLOUVLO
FB
Z/C
2
1
VIN DRAIN
79
4
5
/OCL
SOURCE
DET./ONDEAD TIMER
ZERO CURRENT
TIMER
ON WIDTH
CIRCUIT
STANDBY
PROTECTOR
OVER HEATING
PROTECTOR/
OVER VOLTAGE
LATCH RELEASE/
/VCC(STOP)
VCC(START)
-
+
CIRCUIT
CONTROL
CIRCUIT
SOFT-DRIVE
BURST)SENS.
IDP(LIMIIT/
/VCC(STARTUP ON)
VCC(STARTUP OFF)
-
+
CIRCUIT
START-UP
DMR-ES15EB/EP/EC/EG/EBL
Power Supply Schematic Diagram
10987654321
F
E
D
C
B
A
WHEN REPLACING ANY OF THESE COMPONENTS.ONLY THE SAME TYPE.
COMPONENTS IDENTIFIED WITH THE MARK HAVE THE SPECIAL CHARACTERISTICS FOR SAFETY.
IMPORTANT SAFETY NOTICE:
SLIGHTLY DIFFERNT OR AMENDED SINCE THIS DRAWING WAS PREPARED.
THE CORRECT PART NUMBER IS SHOWN IN THE PARTS LIST,AND MAY BE
NOTE:DO NOT USE THE PART NUMBER SHOWN ON THIS DRAWING FOR ORDERRING.
HOT COLD
IC1150
SWITCHING IC
IC-DETAIL BLOCK DIAGRAM
42

Other manuals for Panasonic DMR-ES15EB

Related product manuals