EasyManua.ls Logo

Panasonic KX-FLM551 - 7.10. OPERATION BOARD SECTION

Panasonic KX-FLM551
319 pages
To Next Page IconTo Next Page
To Next Page IconTo Next Page
To Previous Page IconTo Previous Page
To Previous Page IconTo Previous Page
Loading...
CAUTION :
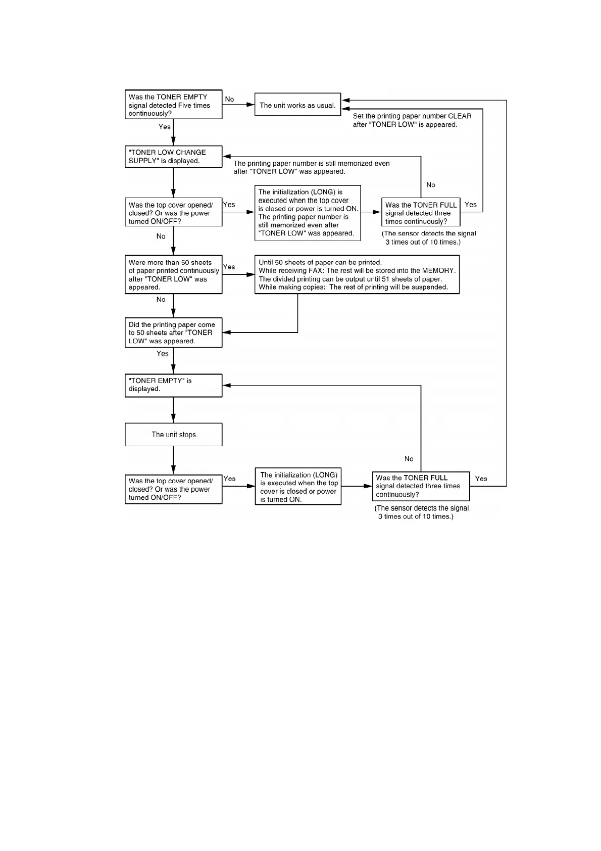
1. Toner low can be judged by continuous 5-times TONER LOW
signal at only printing.
(It is not executed at initialization.)
2. Toner full can be judged by continuous 3-times TONER FULL
signal at initialization.
(It is not executed at printing.)
3. In the ordinal operation, CHECK DRUM” is displayed when
TONER EMPTY sensor does not generate a signal for 2.7 seconds.
7.10. OPERATION BOARD SECTION
226

Other manuals for Panasonic KX-FLM551

Related product manuals