EasyManua.ls Logo

Panasonic NV-DA1 - Page 138

Panasonic NV-DA1
209 pages
Print Icon
To Next Page IconTo Next Page
To Next Page IconTo Next Page
To Previous Page IconTo Previous Page
To Previous Page IconTo Previous Page
Loading...
(A MUTE :ON)
(A MUTE :ON)
(A MUTE :ON)
(SWITCHING)
(A MUTE :ON)
(SPK ON :OFF)
(ST ON :OFF)
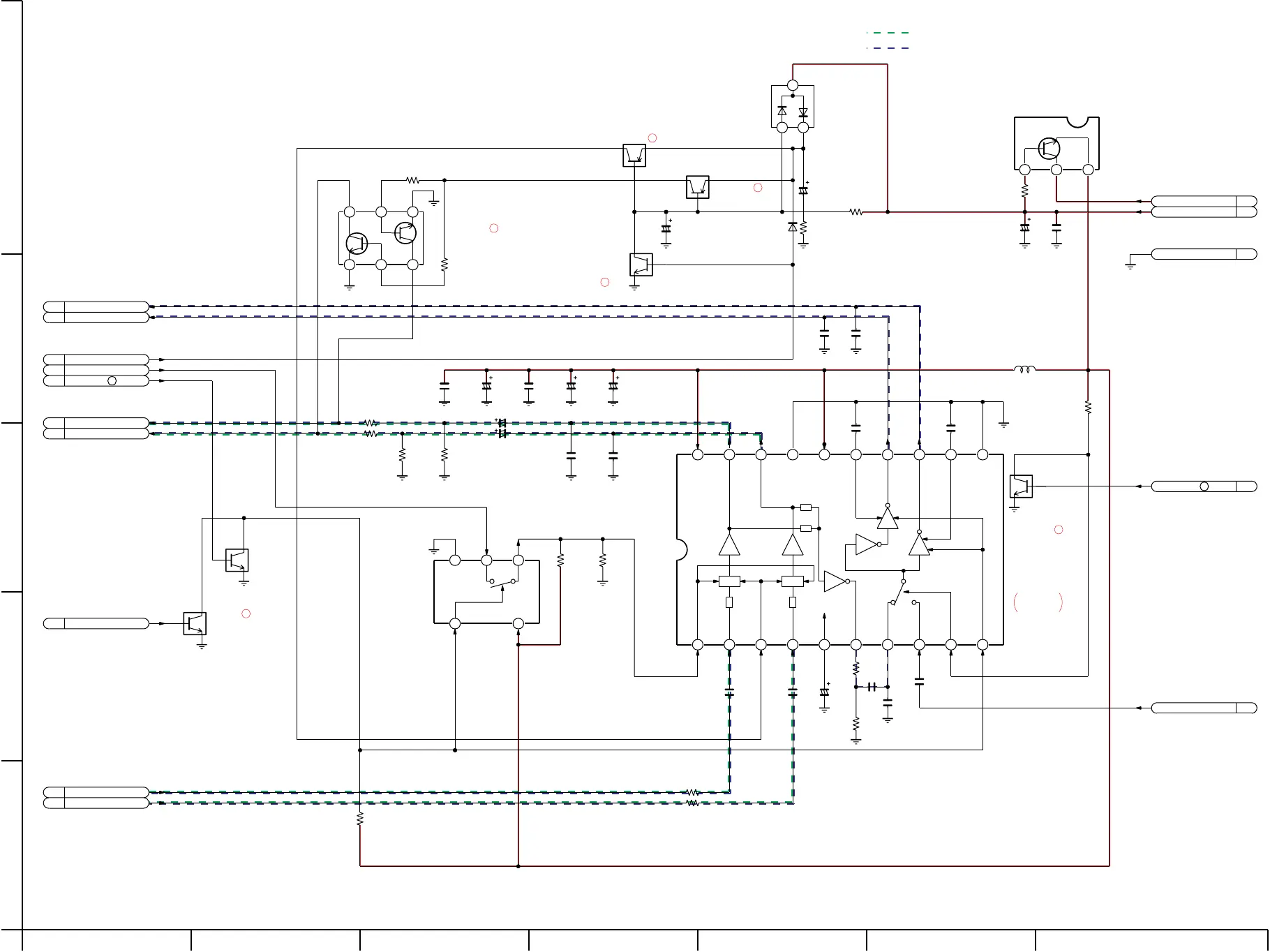
SPEAKER
AMP
( )
(AV4P SW2:OFF)
0
-0.3
(0)
-0.3
(0)
0
4.7
4.7
0
4.7
0
4.7
-2.5
(0)
4.7
4.8 7.1 4.2
4.2 2.0 2.0 4.2 2.1 2.1 2.1 2.0
0
2.8
2.1 2.1 0 2.1 2.1 2.1 2.1 2.1 0
3.4
(0)
3.4
(0)
0
(2.8)
3.4
(0)
0
2.1 2.1
3.4
(0)
4.2
H
H
L
L
L
L
TO SPK AMP CONNECTION
<TO SPEAKER>
TO SPK AMP CONNECTION
<TO CONTROL>
TO SPK AMP CONNECTION
TO SPK AMP CONNECTION
<TO CONTROL>
TO SPK AMP CONNECTION
<TO AUDIO>
TO SPK AMP CONNECTION
<TO POWER>
TO SPK AMP CONNECTION
<TO CONTROL>
TO SPK AMP CONNECTION
NOREG
REG 5V
D GMD
ST ON
STI
SP OUT2
SP OUT1
A MUTE
SPK VOL
SPK ON
AL OUT
AR OUT
AV 4P SW2
A LCH OUT
5
12
4
3
HPOUT(L)
SPGND
HPVCC
HPGND
SPVCC
20 19 18 17 16 15 14 13 12 11
SPOUT(-)
SPOUT(+)
HPOUT(R)
IN(L)
VRCTL
MUTE
IN(R)
BIAS
MIX OUT
SPIN1
SPIN2
SPINCTL
SPON/OFF
654321 78910
6dB
6dB
SP
AMP
SP
AMP
HP
AMP
6dB
INV
MIX
AMP
HP
AMP
6dB
VRVR
ATT
12dB
R
R
RR
C4211
1200P
C4208
1200P
R4201
6800
R4202
6800
C4201
1
C4202
1
C4203
6V10
C4204
0.01
C4205
2200P
123
C4206
0.01
C4219
0.1
C4212
6V47
C4213
6V47
R4223
47K
C4218
6V22
C4207
0.1
C4221
0.1
C4222
6V22
C4210
0.47
C4209
0.47
R4209
0
123456
A
B
C
D
E
7
NOTE:THE MEASUREMENT MODE OF THE DC VOLTAGE IN THE BRACKETS ON THIS DIAGRAM IS RECORD MODE.(SP MODE)
THE MEASUREMENT MODE OF THE DC VOLTAGE OUT OF THE BRACKETS ON THIS DIAGRAM IS PLAYBACK MODE.
NOTE:DO NOT USE ANY PART NUMBER SHOWN ON THIS SCHEMATIC DIAGRAM FOR
ORDERING.WHEN YOU ORDER A PART,PLEASE REFER TO PARTS LIST.
3
12
C4247
6V22
R4242
680
D4242
MA2S728
654
321
QR4203
UN9212
QR4201
UN9213
QR4202
UN9213
IC4202
TC7S66FU
IC4201
BA7785FS
Q4241
2SD968A-S
D4241
MA133
QR4243
UN9112
QR4242
UN9112
QR4241
UN9212
Q4242
XN4504
AUDIO MAIN SIGNAL PATH IN REC MODE
AUDIO MAIN SIGNAL PATH IN PLAYBACK MODE
R4244
120K 262
263
264
TO SPK AMP CONNECTION
L4201
252
261
R4211
47K
250
251
258
260
259
255
256
257
253
R4236
2200
R4237
2200
C4238
6V10
R4208
100K
R4207
120K
R4252
220
R4251
220
R4214
27K
R4215
27K
C4215
0.1
C4214
0.1
C4217 6V22
C4216 6V22
A RCH OUT254
R4231
15K
R4232
3900
L
L

Related product manuals