EasyManua.ls Logo

Panasonic NV-DA1 - Page 158

Panasonic NV-DA1
209 pages
Print Icon
To Next Page IconTo Next Page
To Next Page IconTo Next Page
To Previous Page IconTo Previous Page
To Previous Page IconTo Previous Page
Loading...
OSC
DATA INPUT
SHIFT REGISTER
CHARACTER SIZE
REGISTER
INDICATE
POSITION
HORIZONTAL
ADDRESS
REGISTER
WRITE
ADDRESS COUNTER
HORIZONTAL
SIZE COUNTER
HORIZONTAL
POSITION
COUNTER
HORIZONTAL
SIZE COUNTER
INDICATE
POSITION
VERTICAL
ADDRESS
REGISTER
VERTICAL
SIZE
COUNTER
VERTICAL
POSITION
COUNTER
VERTICAL
ADDRESS
COUNTER
CHARACTER
DATA
8BIT
X
288WORD
COLOUR
DATA
3BIT
X
288WORD
PRINTER
DATA
1BIT
X
288WORD
INVERTER
DATA
1BIT
X
288WORD
OUTPUT
APPOINT
DATA
1BIT
X
288WORD
VIDEO RAM
D
A
T
A
*
S
E
L
E
C
T
O
R
CHARACTER
GENERATOR
ROM
12X18BIT
X
256WORD
10
4
5
9
SYNC
PROTECTOR
INSTRUCTION
DECODER
BACK
GROUND
CONTROL
DATA
REGISTER
INDICATE
CONTROL
DATA
REGISTER
8
7
20
19
6
3
1
2
16 17 18 15 12 11 14 13
OUTPUT CONTROL
CONTROL SIGNAL
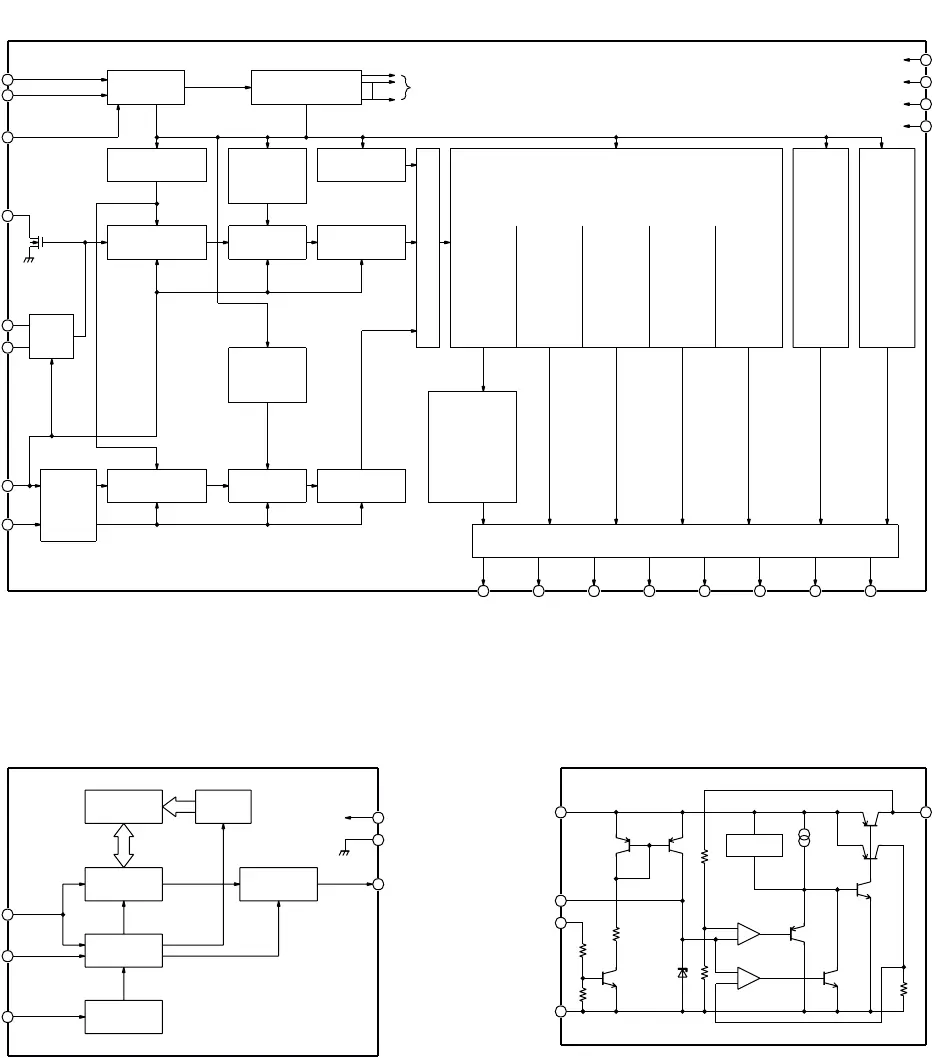
IC2003
µPD6462GS626
DATA
CLK
VG
CKOUT
OSC
IN
OSC
OUT
HSYNC
VSYNC
VR
VB
V
BLK
VC1
BLK
1
VC2
BLK
2
PCL
GND
TEST
VDD
MEMORY
ARRAY
ADDRESS
DECODER
DATA
REGISTER
OUTPUT
BUFFER
MODE DECODE
LOGIC
CLOCK
OSC
VCC
GND
8
5
4
DO
DI
CS
SK
3
1
2
IC2005
S29L330AFS
THERMAL
PROTECT
5
3
1
2
4
V IN
NOISE
CONT
GND
V
OUT
-
+
-
+
IC2013
MM1320ENRE
CS