EasyManua.ls Logo

Panasonic NV-DA1 - Page 167

Panasonic NV-DA1
209 pages
Print Icon
To Next Page IconTo Next Page
To Next Page IconTo Next Page
To Previous Page IconTo Previous Page
To Previous Page IconTo Previous Page
Loading...
110
117
99
106
89
96
78
81
77
V OUT
LSB
Y IN(8bit)
LSB
C IN(8bit)
Y PB OUT(8bit)
C PB OUT(4bit)
PB VS
Y OUT
C OUT
Y GAIN CTL
C GAIN CTL
10
12
9
14
2
18
18
25
19
1
40
68
8
3
62
48
53
74
TO MONITOR/EVF
56
77
DATA IN/OUT
(4bit)
DATA IN/OUT
(8bit)
151
154
-
-
68
75
58
56
57
-
46
41
SDTI
SDTO
BCLK
MCLK
-
LRCLK
80
85
64 21
58
9
11
12
LSB
10
8
5
-
3
6
4
35
30
R IN2
R IN1
L IN2
-
91
96
DATA IN/OUT
(8bit)
L IN1
-
12
4
SOC
SIC
-
1
9
-
67
79
97
98
271813
97
2
-
18
28
2
10
35
43
--
DATA IN/OUT
(16bit)
LSB
-
PB DATA IN
(7bit)
ATFI
PB CLK
(41.85M)
REC CLK
VIT ON
REF CLK
DATA IN/OUT
(16bit)
ADDRESS IN/OUT
(9bit)
LSB
CLK18M
--
142
130
133
102
120
61
SDI
73
79
80
50
51
FRP
SDO
UART I
UART O
ADDRESS
/DATA
(16bit)
DATA IN
(4bit)
-
LSB
ADDRESS IN/OUT
(9bit)
LSB
107
108
STP1
81
83
STP2
SCLK
SDI
154
139
-
69
70
71
-
50
47
31
11
36
33
53
62
17
18
59
58
56
55
2
4
9
41.85M(REC)
41.85M/72
LATCH
VCO
AMP
LPF
PRE
EQ
TFIL
1+D
BPF
AMP
7
64
57
HSE
ATF OUT
29
31
PB H2
28
32
36
24
34
26
RA1 OUT
HA2 IN
HA1 IN
MON2 IN
MON1 IN
-
7
10
19
11
LSB
DATA OUT
(7bit)
A/D
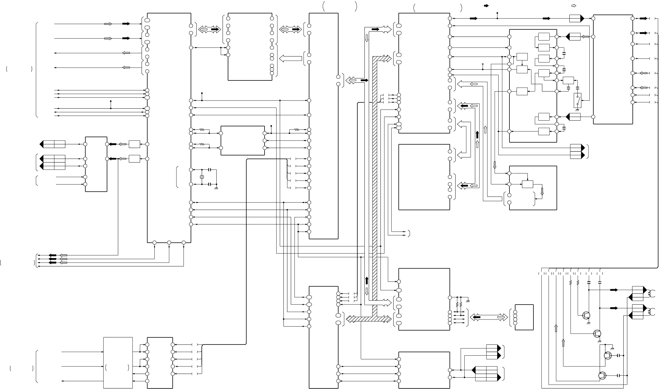
IC3001(DVIO)
IC3002(SHUFFLING MEMORY)
Q5005
Q5006
Q5003
Q5002
CH1
CH2
IC3003
COMPRESSION
AUDIO PROCESS
SHUFFLING
34
13
25
46
39
40
IC3006(V DRIVE)
IC3005(VCO)
62
63
61
CLK18M1
LSB
DATA IN/OUT
(8bit)
ADDRESS IN
(18bit)
-
37
18
ADDRESS OUT
(18bit)
LSB
DATA IN/OUT
(8bit)
LSB
DATA IN/OUT
(4bit)
16
1
64
68
67
96
99
80
79
93
94
95
FS1
CLK18
SHM225
VCOO
FS0
LRCLK
MCLK
BCLK
SDTO
SDIO
SCLK
FRP
EVF
HD
R-Y
OUT
B-Y
OUT
FRP
SDIO
SCLK
IC4501(AUDIO I/F)
C OUT
Y OUT
CLK450K
CLK18M2
CLK18/8M
CLK27 OUT
CLK18 OUT
CLKFS
FS0
FS1
46
47
27MHz
X OUT
X IN
IC2001(CONTROL IC)
ADDRESS
/DATA
(16bit)
SDO
TSR
SDI
IC3201
IC3202(EDA MEMORY)
IC3204(VITERBI A/D)
IC3203
IC5001(HR AMP)
IC3801(DIGITAL I/F)
IC2011(PC I/F)
103
120
~
ADDRESS
/DATA
(16bit)
MAIN SIGNAL PATH IN REC MODE MAIN SIGNAL PATH IN PLAYBACK MODE
CLK 450K
TSR
76
PB HS
118
INH
119
INV
REFCLK
97
CAMCLK
98
CL3001
PS4902PP4802
FP5601
FP5601
FP3504
FP3504
44
11
33
TO
S-JACK
IC2006-41
IC2006-43
FROM
EVR D/A
AMP
AMP
Q3002
Q3001
CL3004
32
CLK27 IN
33
CLK18 IN
78
STP2
81
LKFRP
STP1
55
18 FRP
A1
A2
A3
A4
A5
86
SDTI
82
SDO
A1
A2
A3
A4
A5
CL3002
65
VCOI
56
57
61
64
3 CLK 18M
96 SPA
93 HID
B1
B2
B3
B1
B2
B3
59
HSE
(REC DATA)
(ACI-1)
PB H1
RA2 OUT
C1
C2
C3
C4
C5
C6
C7
C8
C8 C6 C4
C7 C5 C3 C1 C2
FP5001
5
FP5001
4
FP5001
6
FP5001
7
5
AGC OUT
(PB DATA)
AMP
FP3201
14
FP3201
16
Q3204
Q3201
Q3203
FP3201
13
PB DATA
(TRICK P.B)
52
35
PP3001
16
PP3001
15
CL3204
CL3202
69
70
71
TPB-
TPB+
TPA-
TPBIAS
1
2
3
4
TPA+
TPA-
TPB+
TPB-
DV TERMINAL
JK3801
72
TPA+
76
SCK
FP3504
8
PS1201
3
FP3504
7
PS1201
4
PP3001
43
PP3001
44
TO
EVR
FROM/TO
RS232C
X3001
31
SCK
FRP
SPA
HID
27CLK
18CLK
TO
EVR
ERROR CORRECTION/
DCI/ATF SERVO.
VTR 45M
DD FCK
INV
INH
PB HD
PB VD
DIGITAL
C
DIGITAL
Y
DIGITAL
C
DIGITAL
Y
FROM/TO
PROCESS
REFER TO
CAMERA BLOCK
TO
AV JACK
20
L OUT
21
R OUT
MIC IN
MIC TERMINAL
SPEAKER OUT
FROM /TO
AUDIO STAGE
REFER TO
AUDIO BLOCK
131
132
CYL FG
CYL PG
FROM
DRIVE
REFER TO
MONITOR/EVF BLOCK
REFER TO
AUDIO BLOCK
TO MONITOR EVF
----
-