EasyManua.ls Logo

Panasonic NV-DA1 - Page 170

Panasonic NV-DA1
209 pages
Print Icon
To Next Page IconTo Next Page
To Next Page IconTo Next Page
To Previous Page IconTo Previous Page
To Previous Page IconTo Previous Page
Loading...
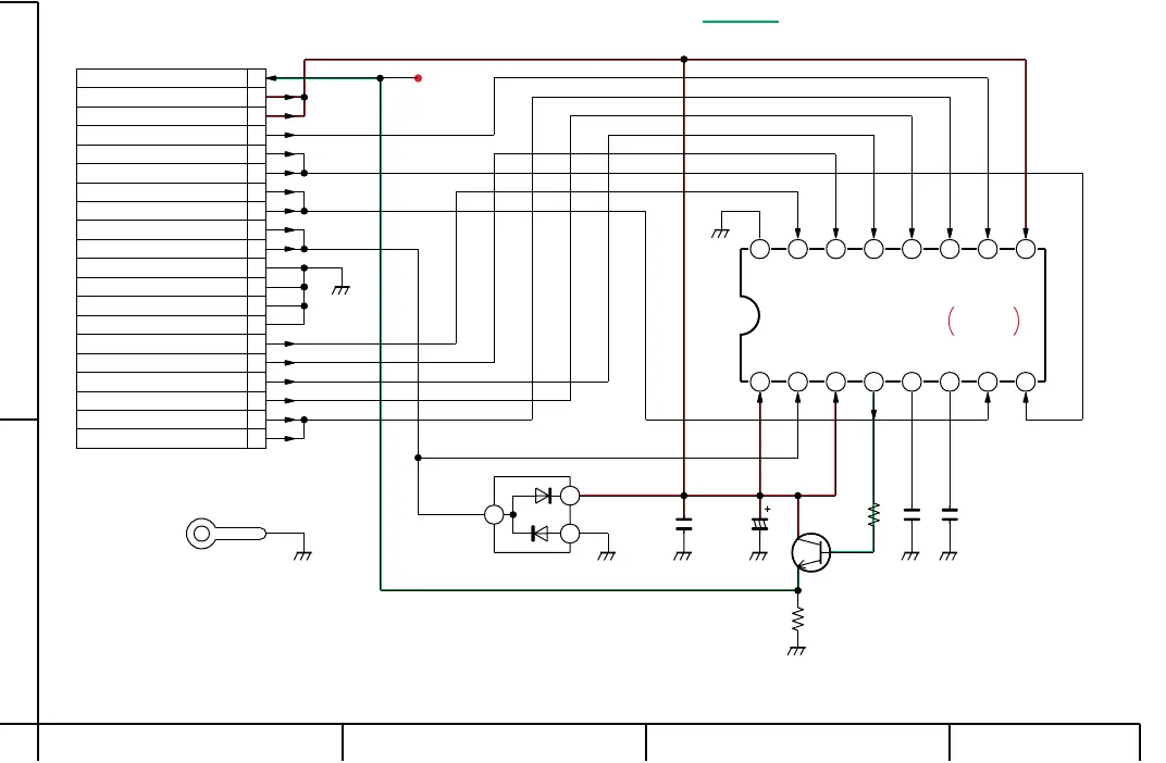
(AMP)
CCD
DRIVER
TL291
1
2
3
4
5
6
7
8
9
10
11
12
13
14
15
16
17
18
19
20
OUT
15V
15V
SUB
H1
H1
H2
H2
R
R
PW
PW
PW
PW
V4
V3
V2
V1
-8V
-8V
TO CAMERA CONNECTION
<TO PS201>
PS291
16 15 14 13 12 11 10 9
12345678
OD R RD VO LG OG H2 H1
PW V4 V3 V2 V1 PT SUB IS
IC291
MN37230FE
3
2
1
D291
MA143
C295
0.1
C292
35V2.2
R292
4700
Q291
2SC3930
R291 56
C294 0.047
C293 0.047
TO FRAME GND
VIDEO MAIN SIGNAL PATH
NOTE:DO NOT USE ANY PART NUMBER SHOWN ON THIS SCHEMATIC DIAGRAM FOR
ORDERING.WHEN YOU ORDER A PART,PLEASE REFER TO PARTS LIST.
1234
A
B