EasyManua.ls Logo

Panasonic NV-RX24 - Page 12

Panasonic NV-RX24
41 pages
Print Icon
To Next Page IconTo Next Page
To Next Page IconTo Next Page
To Previous Page IconTo Previous Page
To Previous Page IconTo Previous Page
Loading...
H
4.43MHz
SECTION
CAMERA
FROM
BUFFER
33
RE ON
SECTION
SYSTEM CTL
FROM
DRIVE
ROTARY ERASE
PB Y
BUFFER
PB C
CL3001
CAMERA C IN
9
Q5504
1
4
2
3
6
5
5
1
4
6
3
2
CL3003CL3004
REC Y
CL3007
REC C
CL3005
TO TEST
AV JACK
TO
TO EVF
33
PP3001
4
PS3009
1
P1001
V.OUT
Q3010
Q3002
CL3006
HEAD AMP
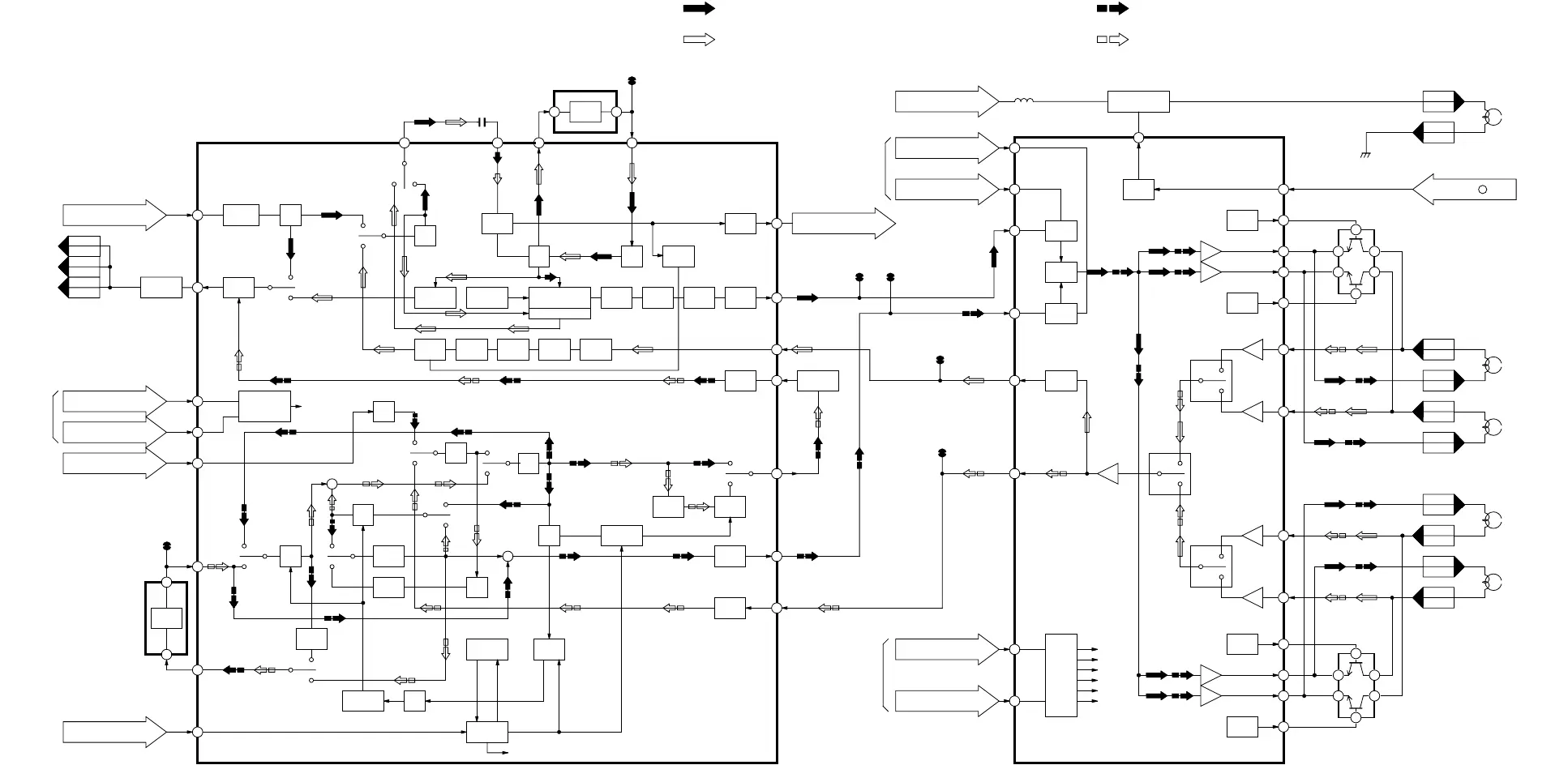
:C SIGNAL PATH IN PLAYBACK MODE
:C SIGNAL PATH IN REC MODE
:Y SIGNAL PATH IN PLAYBACK MODE
:Y SIGNAL PATH IN REC MODE
H.SW
SECTION
CAMERA
TO
30
IC5501
HEAD R1
5
FP5001
4
FP5001
Q5003
SECTION
POWER
FROM
S.TAB 4.8V
SECTION
CAMERA
FROM
REC Y CTL
REC C CTL
IC5001
(REC/PLAY HEAD AMP)
Q5001
Q5002
35
17
18
13
11
14
16
21
23
20
19
24
26
47
5
4
2
3
SECTION
SYSTEM CTL
FROM
G.CTL
Y
G.CTL
C
AGC
CTL
FE
CT.SW
CT.SW
FE
2
FP5001
1
FP5001
HEAD R2
10
FP5001
9
FP5001
CT.SW
CT.SW
H.SW
H.A.SW
AMP
6dB
1
HEAD L1
7
FP5001
6
FP5001
HEAD L2
12
FP5001
11
FP5001
7
8
CT.SW4
CT.SW3
CT.SW2
CT.SW1
HA.SW
H.SW
LOGIC
V.D.REC
VIDEO HEAD CTL
VTR SYNC
IC5501
8
1
45
IHDL
SECTION
SYSTEM CTL
FROM
V.DATA
SECTION
CAMERA
FROM
V.CLOCK
SECTION
CAMERA
FROM
CAMERA Y IN
(REC/PLAY VIDEO SIGNAL PROCESS)
IC3001
63687071
CCD
53
6
4
55
50
15
7
11
13
17
18
57
61
+
CLOCK
APC
REC
AMP
BURST
+
KILLER
COLOR
LPF
2M
C.K.DET.
LPF
1.3M
LPF
P
R
APC
P.B
LPF
1.3M
APC
GEN.
4 PHASE
P
R
2
B.M
BPF
P
R
VCO
X-TAL
P
R
1
B.M
DE-EM
BURST
DE-EM.
MAIN
P
R
ACC
P
R
P
R
HPF
PB/REC
1/2
YNR
AGC
P
R
LPF
Y-
AMP
6dB
MIX
AGC
FM
AMP
6dB
MOD.
FM
ADJ
DEV.
EMPHA.
MAIN
TRAP
629K
LIM.
D
MO.
DE-
TRAP
HiFi
CLAMP
DE-EMPHA.
EMPHASIS
NON LINER
SEP
SYNC
PR
P
R
LPF
CANCEL
NOISE
INTERFACE
EMPHA.
DETAIL
(-6dB)
ATT
DET
PB ALC

Related product manuals