EasyManua.ls Logo

Panasonic NV-RX24 - Page 9

Panasonic NV-RX24
41 pages
Print Icon
To Next Page IconTo Next Page
To Next Page IconTo Next Page
To Previous Page IconTo Previous Page
To Previous Page IconTo Previous Page
Loading...
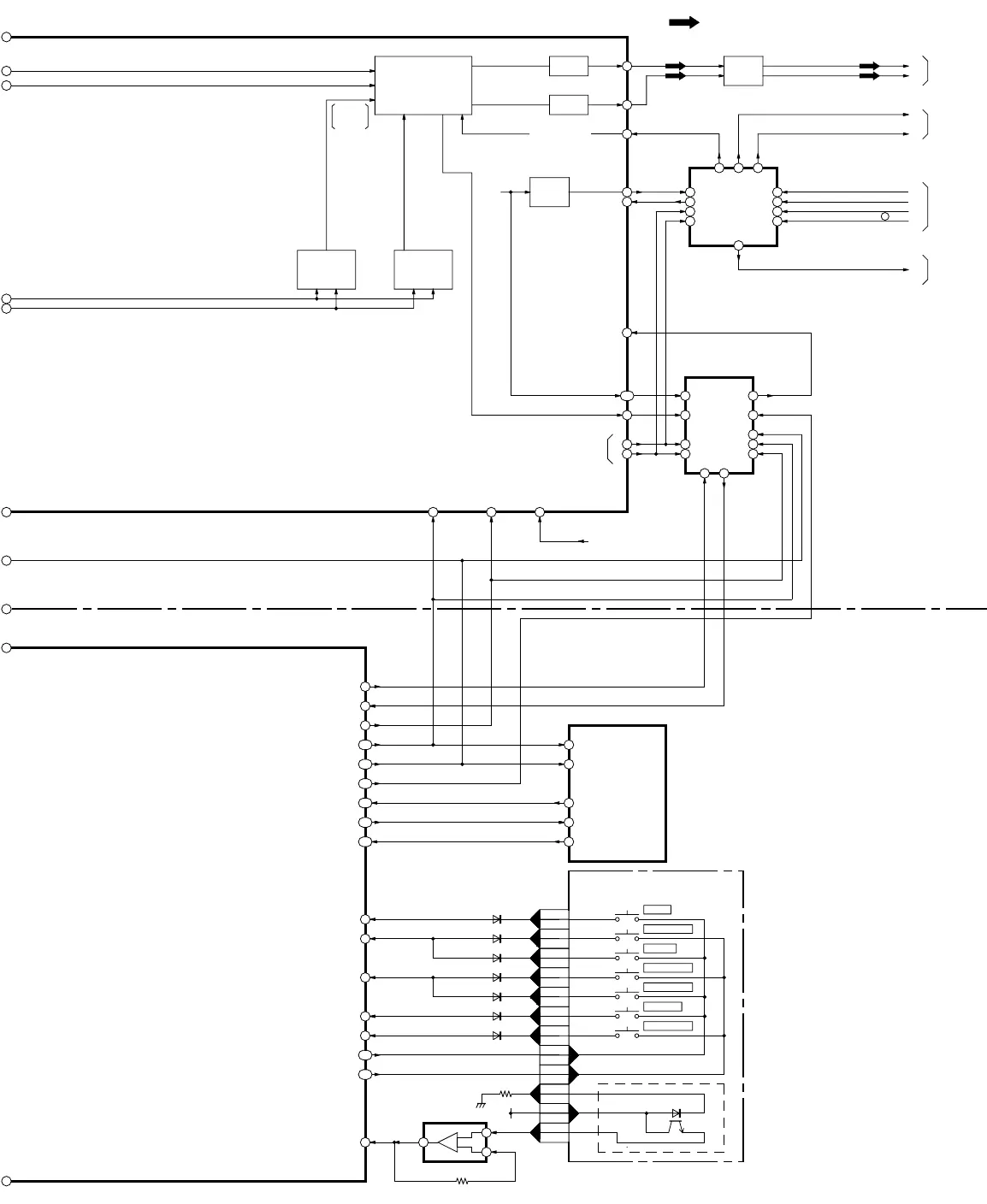
H
(NV-RX27EN ONLY)
AGS SENSOR
IC6001
78
-
+
7
6
5
13
FP6003
FP6003
12
11
FP6003
J
I
H
G
F
E
D
B
C
A
V SYNC
H SYNC
BLK2
VC1
RESET
DATA
CSB
VB
VBLK
VC2
OSC IN
L DATA
SECTION
LUMI.CHRO.
TO
OKH
PREP
CAMERA SECTION
FP6003
FP6003
FP6003
FP6003
FP6003
FP6003
FP6003
FP6003
FP6003
SCAN 3
SCAN 2
KEY IN4
KEY IN3
KEY IN2
KEY IN1
KEY IN0
E2 R/B
E2 PCS
E2 SBI
DM CS
E2 SB0
E2 SBT
DSP RST
OKH
DMP POF
SYSTEM CTL SECTION
DM CHR
SIDEI
IC3001-53
FROM
IC6008(EEPROM)
CK
SI
SO
CS
R/B
1
3
6
5
4
CAMERA OP.U.
PROG.AE
FOCUS
BACK LIGHT
EFFECT2
FADE
EFFECT1
W.B
17
2
16
3
15
14
4
18
1
126
124
6
4
3
2
1
178
181
189
180
188
187
84
26
27
63
67
125
:VIDEO SIGNAL PATH
DMCHR
DMY
93
POR
CLK
8
19
13
CG CLK
CG CS
1
2
3
95
SYNC
PB
10
S CLK CG
4448
SECTION
SYSTEM CTL
FROM
CG
FROM
HD
VD
8
C RST
4
Q301
<CHARACTER IN>
FGP
SCLK
SDTI
CS
FCK
HD
VD
(DIGITAL MEMORY)
IC313
47
46
45
5
11
12
9
65
64
62
66
68
80
85
NRD BLK
NRD
CG DATA
P ON
SECTION
LUMI.CHRO.
TO
SECTION
POWER
TO
DAC
FCK
FTG
DAC
AMP
ZOOM.Y
ZOOM.C
FP
CBLK,ID
SYNC,BA
SSG
FCK
2/3
181514
20
12
4
(OSD)
IC304
ENC.Y
ENC.C
ENC

Related product manuals