EasyManua.ls Logo

Panasonic NV-RX24 - Page 10

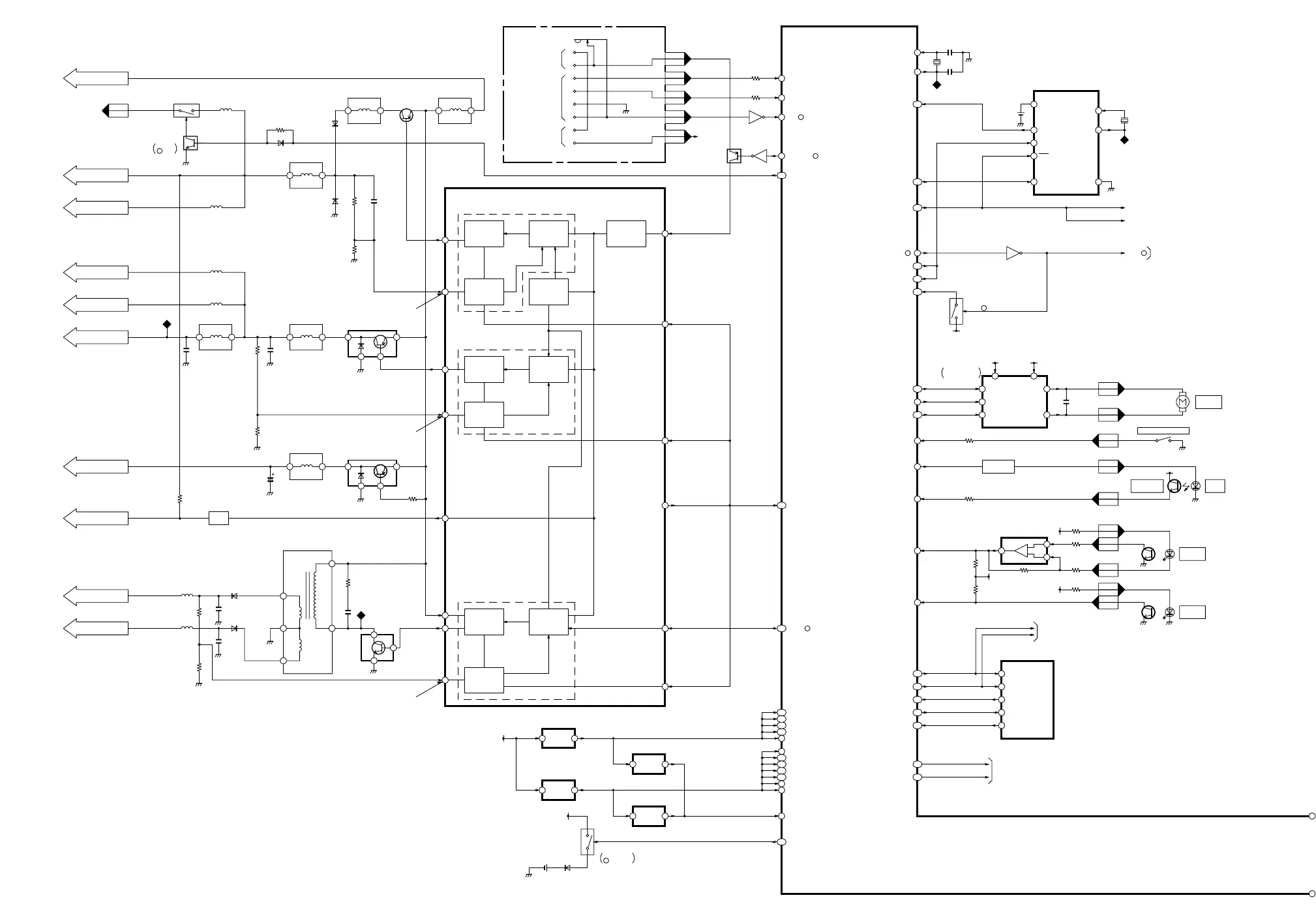
Panasonic NV-RX24
41 pages
Print Icon
To Next Page IconTo Next Page
To Next Page IconTo Next Page
To Previous Page IconTo Previous Page
To Previous Page IconTo Previous Page
Loading...
H
H
H
H
H
L
H
H
EVF CTL
146
:ON
EVF CTL
QR1702
BATTERY
LITHIUM
MOTOR DRIVE
LOADING
IC6005
QR6012
BATTERY
LITHIUM
CAS DOWN
LOAD
UNLOAD
QR6009
IN3-
IN2-
IN1-
VCC
CP ON
105
:ON
CHARGE CTL
QR6001
Q1004
QR1061
BUFFER
CT
27
L1003
2
Q1001
B
A
QR1001
PB CTL
REC CTL
E2R/B
E2PCS
E2SBI
E2SBO
E2BST
SECTION
LUMI.CHRO.
TO
SECTION
CAMERA
TO
(EEPROM)
IC6008
R/B
CS
SO
SI
CK
1
3
6
5
4
155
132
178
181
189
188
187
SUPPLY REEL PULSE
TAPE-UP REEL PULSE
SPHT AD
SENSOR LED
LOAD S
13
15
98
72
24
148
8
121
SENSOR
S REEL
SENSOR
T REEL
2
FP6001
1
FP6001
4
FP6002
2
FP6002
3
FP6002
+
-
1
3
2
IC6006
LED
SENSOR
PHOTO TR.
SUPPLY
FP6001
15
Q6003,QR6005
LED DRIVE
5
FP6001
3
FP6001
CASSETTE DOWN SW
MOTOR
LOADING
12,13
FP6001
10,11
FP6001
VM
VCC
23
RIN
VREF
FIN
OUT2
OUT1
1
7
5
6
4
(P ON : ON)
BAT AD
VTR SBI
VTR SBO
102
207
206
POWER SECTION
TO
P ON
QR6007
POWER ON
73
(REAL TIME CLOCK)
IC6002
GND
4
(32.768KHz)
X6003
CL6013
X OUT
X IN
3
2
IC3001-18
TO
IC304-1
TO
VTR SBT
204
AUTO DATE CS
149
CS
5
SCK
6
SIO
7
VDD
8
INT
1
TM1M
113
X6001
CL6016
63OSC OUT
OSC IN
62
31
2
V.REF
CTL2
CH2
CH3
CH1
26
1
AMP
ERROR
IC1001
23
AMP
ERROR
22
&BUFFER
COMPARATOR
PWM
14
15
&BUFFER
COMPARATOR
PWM
30
9
VOLTAGE
REFERENCE
25
CTL
VOLTAGE
CTL
VOLTAGE
OSC
TRI-WAVE
CTL
VOLTAGE
&BUFFER
COMPARATOR
PWM
11
AMP
ERROR
21
EVF 5V
QR1701
P1001
4
2
3
1
CL1003
21
CL1012
21
L1004
SECTION
SYSTEM CTL
TO
SECTION
EVF
TO
4
12
3
Q1003
Q1061
4
12
3
L1006
L1015
SS REG 3V
L1014
3
INPUT TERMINAL
ERROR VOLTAGE
IN3+
OUT3
VCC
2
INPUT TERMINAL
ERROR VOLTAGE
IN2+
1
INPUT TERMINAL
ERROR VOLTAGE
OUT2
OUT1
IN1+
SECTION
SYSTEM CTL
TO
SECTION
LUMI.CHRO./CAMERA
TO
SECTION
LUMI.CHRO.
TO
D1015
L1002
SECTION
SUB SERVO
TO
S REG 3V
REG 3V
(SW REG 5V)
13
(SWITCHING)
D1002
T1001
2
4
15
6
L1061
L1007
12
L1008
L1001
12
1
CAM -8V
CAM 15V
TRI WAVE
CAP VM
NOREG
ST 4.8V
SECTION
CAMERA
TO
SECTION
SUB SERVO/CAMERA
SYSTEM CTL/LUMI.CHRO./
TO
SECTION
SUB SERVO
TO
SECTION
CAMERA
TO
REG 4.8V
SECTION
SUB SERVO
TO
CHARGE CTL
142
PVDD
53
VREF H
103
RESET
57
IC6011
IC6009
2
3V REG.
3
1
RESET
2
VDD H
VDD H
VDD H
VDD H
AVDD
64
82
104
179
135
REG 4.8V
IC6007
IC6010
3
REG.
2.6V
2
RESET
12
VDD
VDD
VDD
VDD
VDD
70
116
151
166
192
B REF AD
101
REAR CASE UNIT
6
PS1003
3
PS1003
2
PS1003
1
PS1003
4
PS1003
LI BATT.
LI-ION BATT.
4P SOCKET
+
-
+
-
T
D
+
-
NC
SW
Q6007
POWER ON
73
IC6002-8
TO
BAT
BATT T
BATT D
16
94
87
IC6003

Related product manuals