EasyManua.ls Logo

Panasonic SB-WA720PP

Panasonic SB-WA720PP
34 pages
To Next Page IconTo Next Page
To Next Page IconTo Next Page
To Previous Page IconTo Previous Page
To Previous Page IconTo Previous Page
Loading...
H505A/W505
15
.
.
.
.
.
.
.
.
.
1
1
.
.
.
.
.
.
.
.
.
15
H503/W503
T501(POWER TRANSFORMER)
-
+
SOLDER SIDE
PbF
PbF
PbF
SOLDER SIDE
SOLDER SIDE
SOLDER SIDE
PbF
BRW
BLU
120V 60HZ
AC IN
7. . . . . .1
JK500
T502(SUB TRANSFORMER)
W2
W1
CN502
BRW
W1
W2
BLU
TO MAIN UNIT
CENTER
SPEAKER
SURROUND
RIGHT SPEAKER
FRONT RIGHT
SPEAKER
FRONT LEFT
SPEAKER
SURROUND
LEFT SPEAKER
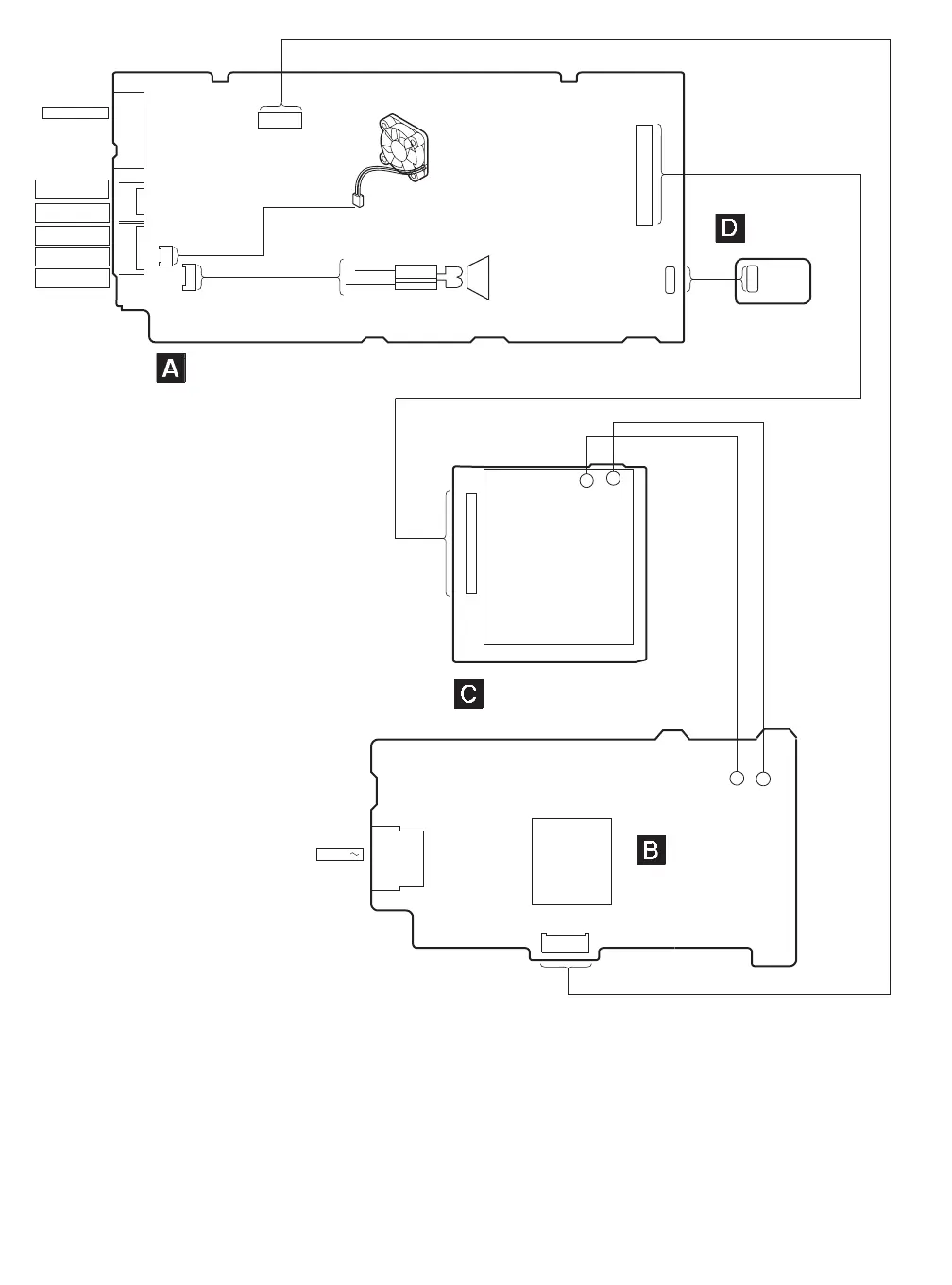
POWER P.C.B.
LED P.C.B.
AC INLET
P.C.B.
TRANSFORMER
P.C.B.
FAN
SPEAKER
WOOFER
1
2
3
25
.
.
.
.
.
.
.
1
24
.
.
.
.
.
.
2
CN501
JK502
1
2
1
2
3
CN506
CN507
7. . . . . .1
CP502
CN503
3
2
1
H505B/
W505
JK501
4
.
.
2
3
.
.
1
6
.
.
2
5
.
.
1

Related product manuals