EasyManua.ls Logo

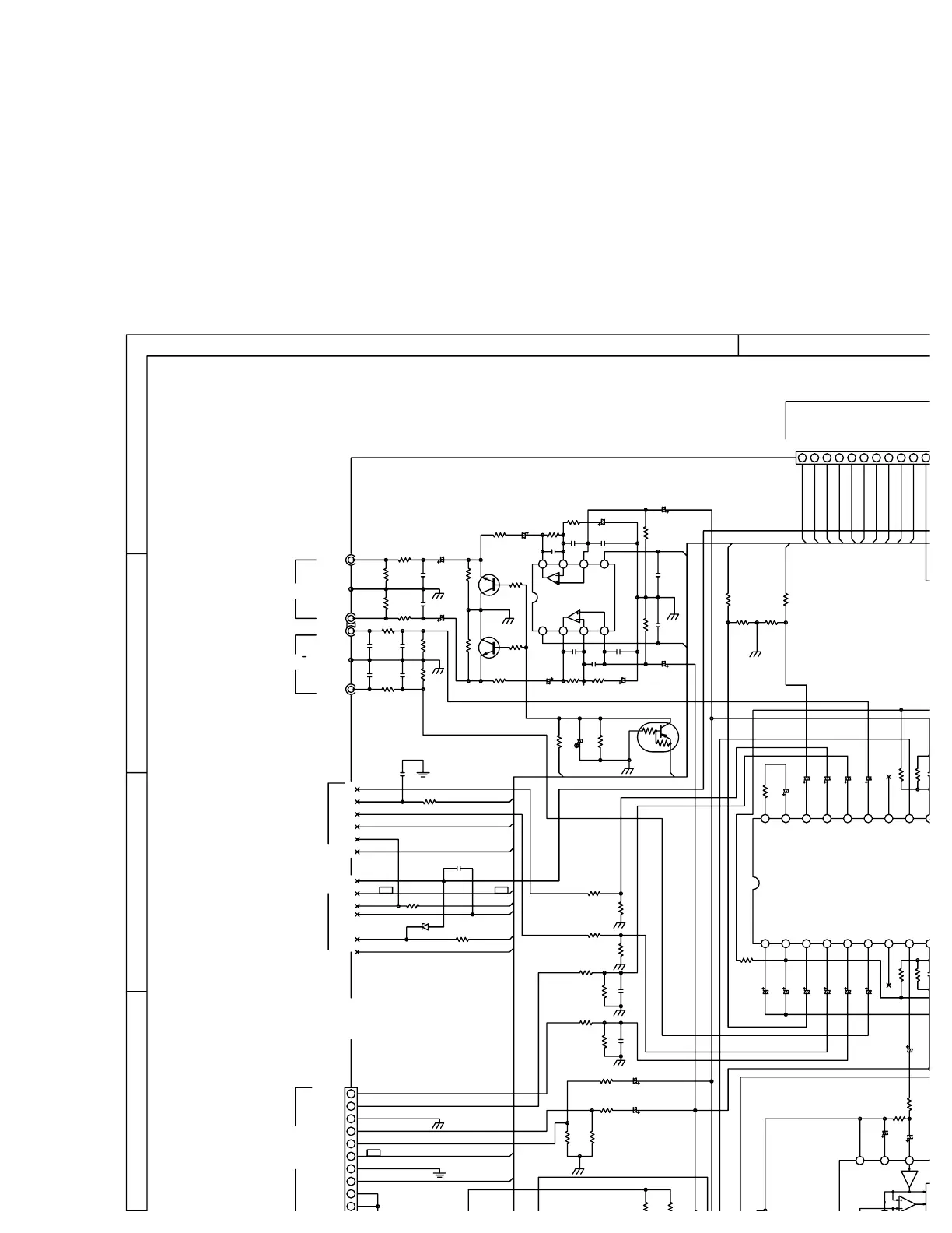
Panasonic SC-TM82AV - Schematic Diagrams - Main PCB; Main PCB Circuit Diagram

Panasonic SC-TM82AV
50 pages
Print Icon
To Next Page IconTo Next Page
To Next Page IconTo Next Page
To Previous Page IconTo Previous Page
To Previous Page IconTo Previous Page
Loading...
.

.

5
.
5
.
5
.,$)(/
9
$8;
%
'
&
9
9
72'(&.
5(&5
5(&5
5-6$
0(&$*
02%
02*1'
'*1'
9
&1
029
3*1'
'(&.'*1'
9
3%5
$*1'
5(&/
3%/
'(&.$*1'
5(&/

3%5
3%/

'(7B287
*1'
P$
P$
.
5

3//&/.
5
&
&(
72781(5
'267
6'
9
7*1'
'267
3//'$
/&+
5&+
/FK
.
&
3
3//&(
67'2
8'=67(5%
5
.
'
5

.
&
6'
9
3//&/.
3//'$
5
*1'

&
5
5
3
.
9
5
.
&
.
9
&
.
5
$
62/202'(/29&'
5
. .
&
/,1(287
.+$%
5-+/
-.
5FK
/FK
&
.
3
5
5FK
5
.
5
&
.7'7$
4
.7'7$
4
5
&
5
3
.
&
.
5
3
.
5
9
9
&
.
&
3
5
.
5
,&
.
5

3
&
.
5
.
9
3
.
&
3
&
5
9
&
5
9
.
&
9
&
.
.
5
5(&B/
5(&B5
5
3
&
5
. .
3
&
.
.
5
&
9
5
%$)(
,&
*1'
9
9
&
/,1
%,$6
6
.

5
&
5
&
&
&
&
9
9

9
9

9
&
5(& /
.
.
5
5

&
&
5
.
5
.
5
5(&%685
5(),1

.
5
087(B/
4
.5$67$
.
5
3
9
&
&
.
5
5(&B/
&
&
&
&
,1'
,1'
5(&%685
,1%
5()287
,1$
1&

,1%
,1$


,1&
 
,1(
5(&$
,1(
5(&$
 
9
9
9
9
9
5
5
.
.
&
5
.
5
9
9
&
3
&
5

&
9
9
.
3
&
&

5
.
5
.
5
&'/
5(&B5
&
9
&
.
.
&'5
3//'$
5-6$

00B567
00B&6
00B5(4
00B,2
00B&/.
3//&/.
00B567
00B&6
00B5(4
00B&/.
3//'$
00B,2



67'2
3//&(
6'
&1
3//&/.
3//&(
6'
67'2
)$1 &21752/
SQUEMATIC DIAGRAM MAIN PCB

Related product manuals