EasyManua.ls Logo

Panasonic TX-28CK1F - Page 11

Panasonic TX-28CK1F
26 pages
Print Icon
To Next Page IconTo Next Page
To Next Page IconTo Next Page
To Previous Page IconTo Previous Page
To Previous Page IconTo Previous Page
Loading...
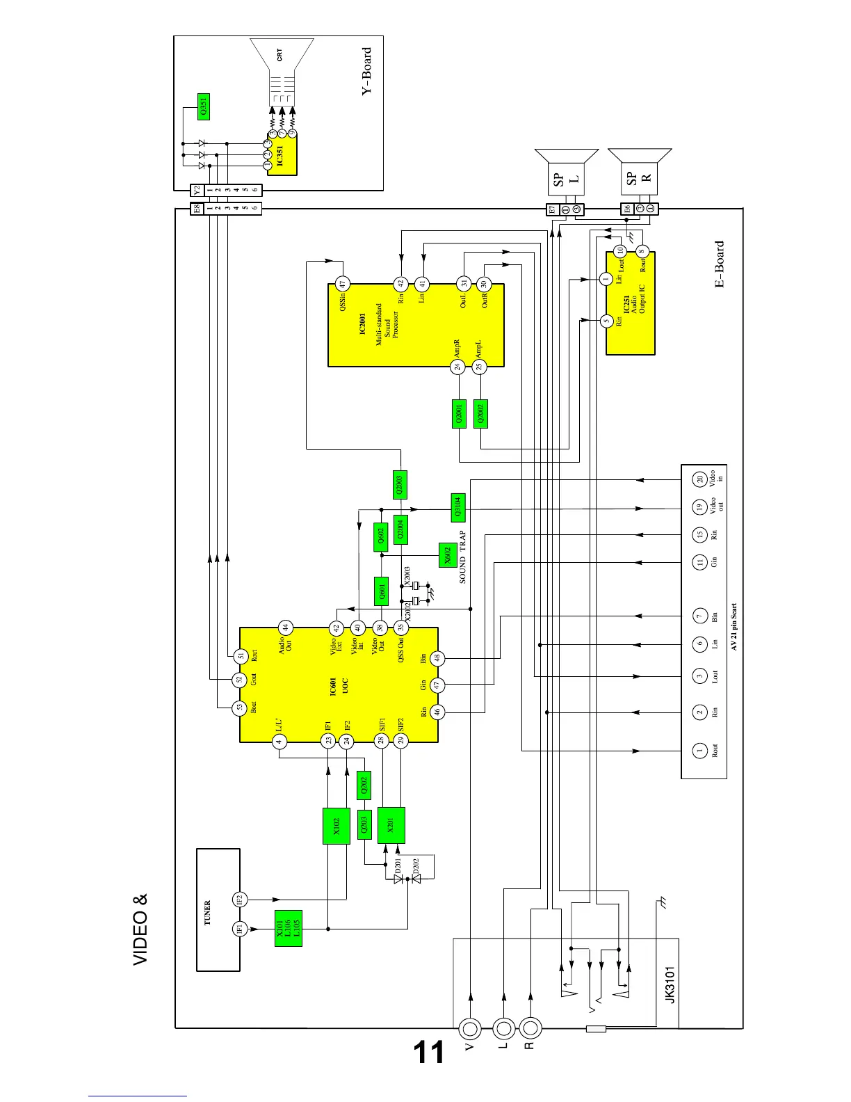
9,'(2 $8',2 %/2&. ',$*5$0
%,/'6,*1$/ $8',26,*1$/ %/2&.6&+(0$

Related product manuals