EasyManua.ls Logo

Panasonic TX-28LD1E - Page 11

Panasonic TX-28LD1E
28 pages
Print Icon
To Next Page IconTo Next Page
To Next Page IconTo Next Page
To Previous Page IconTo Previous Page
To Previous Page IconTo Previous Page
Loading...
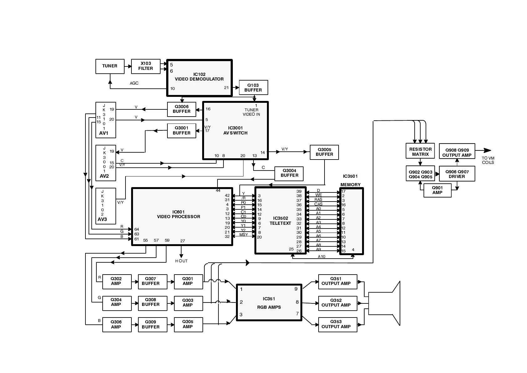
9,'(2 %/2&. ',$*5$0
7
8
1
(
5
;
)
,
/
7
(
5
,
&
9
,
'
(
2
'
(
0
2
'
8
/
$
7
2
5
4
%
8
)
)
(
5
4
%
8
)
)
(
5
-
.
$
9
4
%
8
)
)
(
5
&
9
<
'
:
(
5
$
6
&
$
6
$
$
$
$
$
$
$
$
$
$
<
5
3
3
&
&
<
<
<
0
6
<
4
%
8
)
)
(
5
4
%
8
)
)
(
5
,
&
7
(
/
(
7
(
;
7
,
&
9
,
'
(
2
3
5
2
&
(
6
6
2
5
4
%
8
)
)
(
5
4
$
0
3
4
$
0
3
4
%
8
)
)
(
5
4
$
0
3
4
$
0
3
4
%
8
)
)
(
5
4
$
0
3
4
$
0
3
5
*%
4
2
8
7
3
8
7
$
0
3
4
2
8
7
3
8
7
$
0
3
4
2
8
7
3
8
7
$
0
3
,
&
$
9
6
:
,
7
&
+
5*%
9
<
&
9
<
9
<
7
2
9
0
&
2
,
/
6
$
*
&
7
8
1
(
5
9
,
'
(
2
,
1
+
2
8
7
99
9
5
(
6
,
6
7
2
5
0
$
7
5
,
;
4
4
4
4
4
4
'
5
,
9
(
5
4
4
2
8
7
3
8
7
$
0
3
4
$
0
3
,
&
0
(
0
2
5
<
,
&
5
*
%
$
0
3
6
$
-
.
$
9
-
.
$
9

Related product manuals