EasyManua.ls Logo

Panasonic TX-L32C4E - Page 25

Panasonic TX-L32C4E
65 pages
Print Icon
To Next Page IconTo Next Page
To Next Page IconTo Next Page
To Previous Page IconTo Previous Page
To Previous Page IconTo Previous Page
Loading...
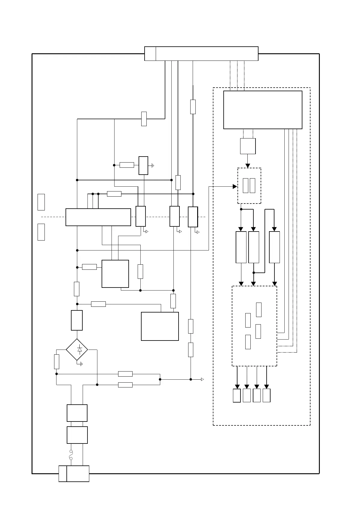
Block Diagram (2/2)
MAIN IN
P1
~
~
+
-
D7102
F7101
Line
Filter
LF7102
HOT COLD
INV_SOS
INV_ON
INV_PWM
TV_SUB_ON
RELAY
16V
5VSTUNER6V,
2
1
Line
Filter
LF7103
PC7302
PC7303
PC7301
IC7501
T7302
2
3
1
4
2
3
1
4
2
3
1
4
IC7201
POWER
CONTROL
IC7301
PWM IC
P2
11
3,4,5
7
8
1
10
9
TO A09
Q7303 Q7302
Q7301
Q7201
T7201
5
1
3
7
6
8
9
10
7
8
3
1
R7513
Q7503
CF7101
D7809
D7808
D7807
D7806
Q7804
Q7803
D7205
D7309
D7315
D7302
D7303
D7506
R7505
Q7504
8
7
P-BOARD
IC7801
LED DRIVER
CONTROL
10
2
13
7
6
15
17
18
14
COMP
COMPSD
IS
VS
N2
PWM_IN
STB
FAIL
N1
OUT
VH
VCC
OUT
VCC
2
FB
T7801
T7802
T7803
T7804
P5
P6
P7
P8
25

Related product manuals