EasyManua.ls Logo

Peavey Tour Series

Peavey Tour Series
58 pages
To Next Page IconTo Next Page
To Next Page IconTo Next Page
To Previous Page IconTo Previous Page
To Previous Page IconTo Previous Page
Loading...
23
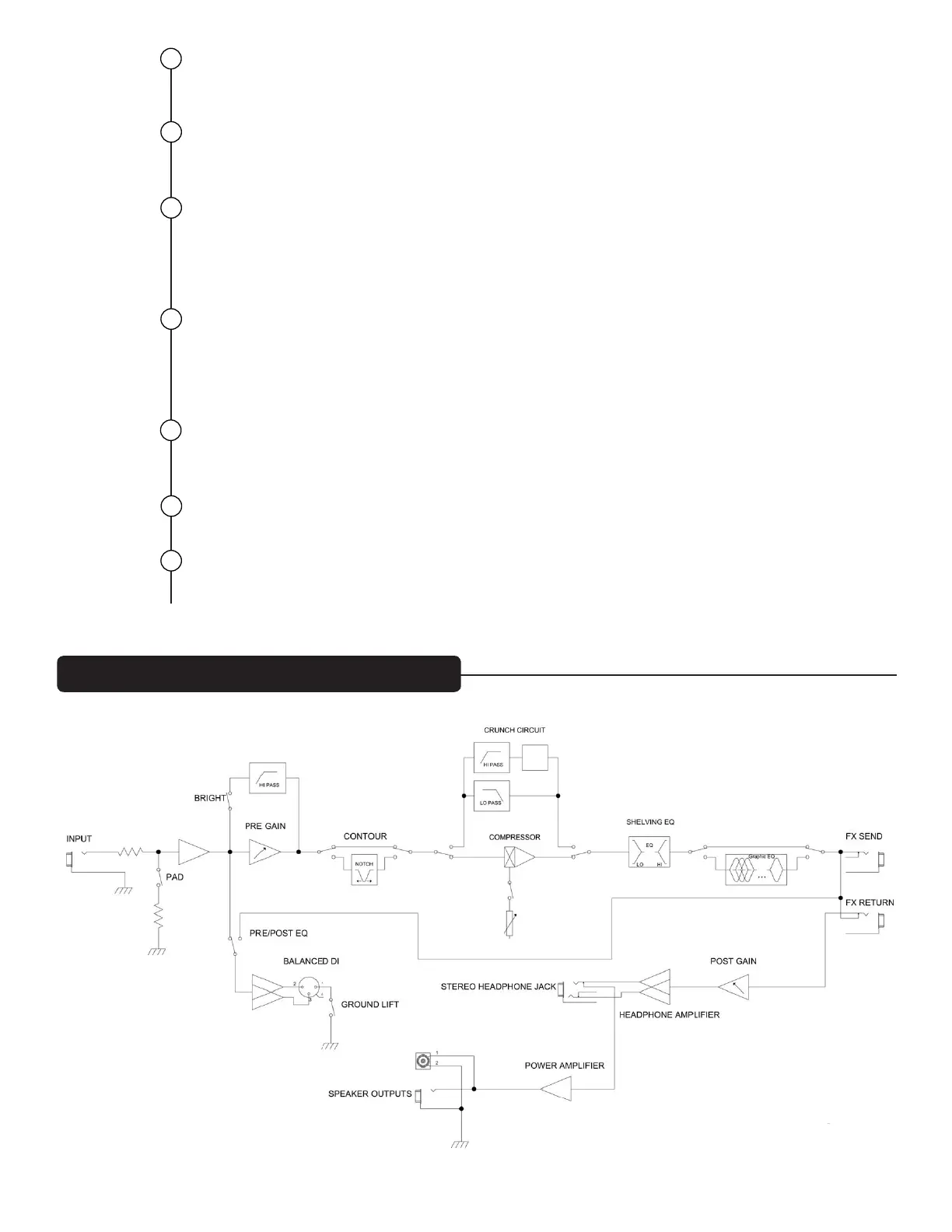
SPEAKER OUTPUT EXTERNE
Une sortie à deux broches verrouillable à alimentation, en parallèle avec sortie haut-parleurs 1/4"
à alimentation (20).
SPEAKER OUTPUT 1/4" EXTERNE
Sortie 1/4" à alimentation, en parallèle avec sortie avec sortie haut-parleurs 1/4" à alimentation
(20).
PRISE JACK PÉDALIER
Branchez votre pédalier Headliner dans cette prise jack 1/4". Le pédalier contrôle l’effet crunch et
la mise en route/l’arrêt du compresseur. NOTE : les boutons Crunch et compresseur DOIVENT être
enclenchés pour fonctionner avec le pédalier. Le numéro de pièce pour le pédalier TNT/Headliner
est 03008010.
EFFECTS LOOP
La prise Jack Send fournit une sortie préampli qui peut être utilisée pour faire fonctionner un
amplicateur esclave et un processeur d’effets externes. La prise Jack Return fournit une entrée
de puissance pour le dernier effet de la chaine. NOTE : Lorsque vous utilisez l’appareil en tant
qu’amplicateur de puissance esclave, la prise Jack Return doit être utilisée comme entrée.
INTERFACE DIRECT (Dl)
Cette interface d’équilibrage incorporée sert à envoyer un signal tampon non traité à une table de
mixage externe.
BOUTON Dl PRE/POST
Ce bouton fait basculer la sortie DI entre pré EQ et post EQ.
GROUND LIFT
Ce bouton sert à empêcher une boucle de terre qui peut provoquer un bruit de fond. Lorsqu’il est
enfoncé (position IN), Ground Lift est mis en route.
19
20
21
22
23
24
25
Tête Headliner Série Tour Schéma de principe

Related product manuals