EasyManua.ls Logo

Peavey Tour Series - Page 33

Peavey Tour Series
58 pages
To Next Page IconTo Next Page
To Next Page IconTo Next Page
To Previous Page IconTo Previous Page
To Previous Page IconTo Previous Page
Loading...
27
SPEAKER OUTPUT EXTERNO
Una salida de altavoz con pestillo giratorio de 2 clavijas, en paralelo con una salida de altavoz de
14” (20).
SPEAKER OUTPUT EXTERNO DE 1/4 DE PULGADA
Salida de altavoz de extensión de de pulgada, en paralelo con una salida con pestillo giratorio de 2
clavijas(19).
ENCHUFE DEL INTERRUPTOR DE PEDAL
Enchufe el interruptor de pedal Headliner en esta entrada de 1/4 de pulgada. El interruptor de pe-1/4 de pulgada. El interruptor de pe- de pulgada. El interruptor de pe-
dal controla el efecto crunch y el encendido/apagado del compresor. NOTA: los botones del efecto
Crunch y del compresor DEBEN estar conectados para operar con el interruptor de pedal. El número
de parte del interruptor de pedal TNT/Headliner es 03008010.
EFFECTS LOOP
El enchufe de salida proporciona una salida de preamplicador que puede utilizarse para accionar
amplicadores secundarios y procesadores externos de efectos. El enchufe de retorno proporciona
una entrada de energía de amplicador para el último efecto de la cadena. NOTA: al utilizar la uni-
dad como amplicador secundario, el enchufe de retorno debe utilizarse como la entrada.
INTERFAZ DIRECTA (Dl)
Se utiliza esta Interfaz directa equilibrada incorporada para enviar una señal no amortiguada ni
procesada a un mezclador externo.
INTERRUPTOR Dl PRE/POST
Este botón conmuta la salida de Interfaz directa (DI) de pre ecualización a post ecualización.
GROUND LIFT
Este botón sirve para evitar bucles de tierra que podrían dar como resultado un sonido similar a un
zumbido. Cuando se presiona (posición DENTRO), se activa el conmutador conexión/desconexión a
tierra.
19
20
21
22
23
24
25
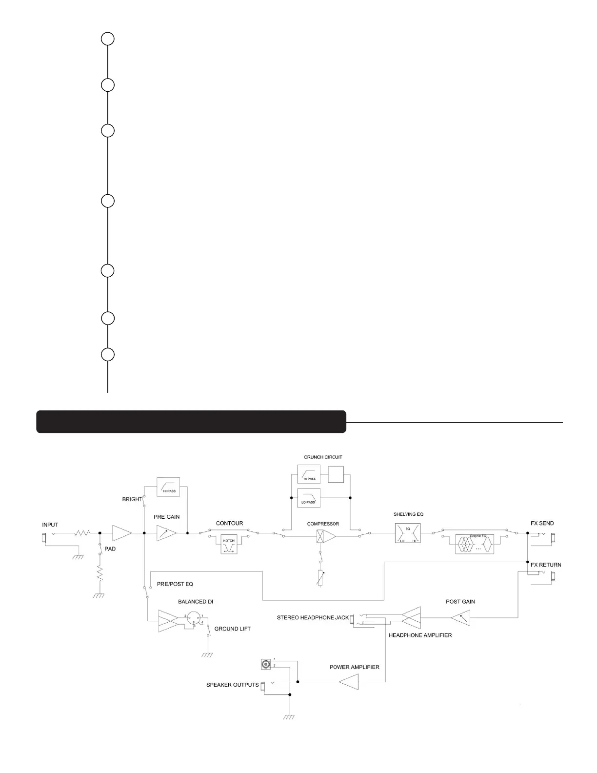
Diagrama de Bloqueo del Cabezal del Headliner Series Tour

Related product manuals