EasyManua.ls Logo

Pentair HIGH POWER WIRELESS LINK KIT - Page 12

Pentair HIGH POWER WIRELESS LINK KIT
16 pages
Print Icon
To Next Page IconTo Next Page
To Next Page IconTo Next Page
To Previous Page IconTo Previous Page
To Previous Page IconTo Previous Page
Loading...
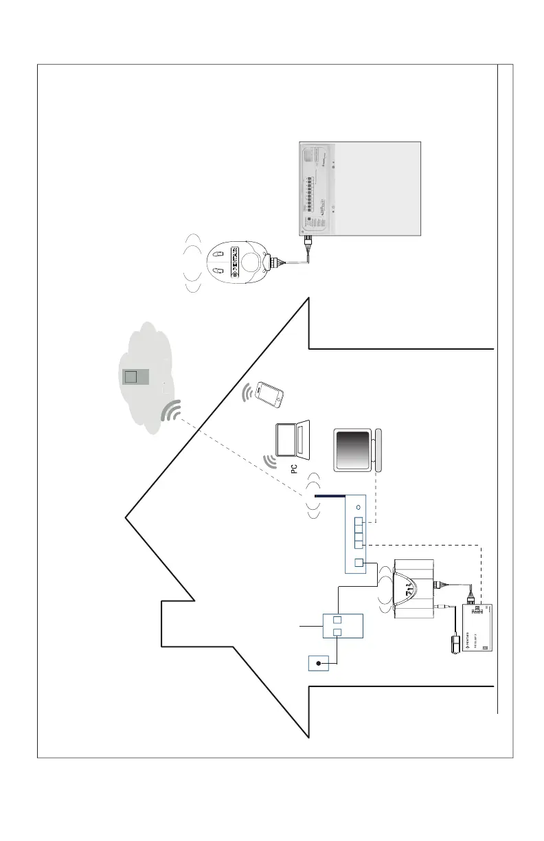
High Power Wireless Link Kit Installation Guide
12
13
1
234
WAN
RJ45
Wireless Router
EasyTouch or IntelliTouch
Control System Load Center
ScreenLogic2
program
In
t
t
e
ernet
Intellicenter.com
(home user)
RJ11
DSL or
Cable Modem
RJ11 for DSL
Coax for Cable
LAN PORTS
Ethernet (RJ45 - CAT 5)
to Wireless Router
LAN Port
AC Power Adapter
(Indoor wall outlet)
RJ45
SCREENLOGIC INTERFACE
®
Figure 6. High Power Wirless Link to EasyTouch or IntelliTouch
Control System Connection Diagram
Ethernet
RS-485
900 MHz Wireless
Link to outdoor
Transceiver
RS-485
900 MHz Wireless
Link to indoor
Transceiver