EasyManua.ls Logo

Peter electronic VB 230-6LT - 14 Typical Connections; Connection Diagram

Default Icon
26 pages
Print Icon
To Next Page IconTo Next Page
To Next Page IconTo Next Page
To Previous Page IconTo Previous Page
To Previous Page IconTo Previous Page
Loading...
VB230/400-6/25/30LT 21
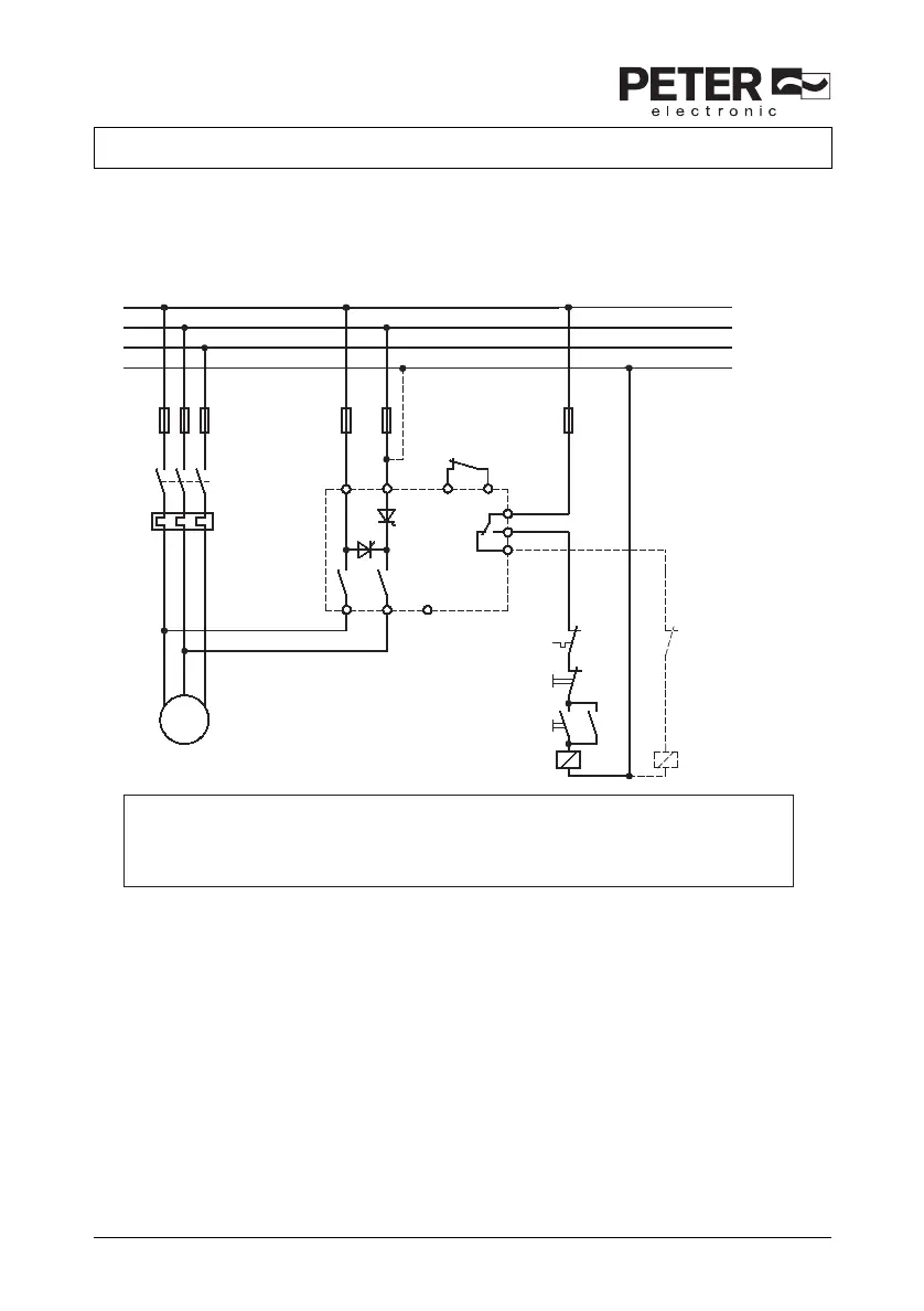
14. Typical connections
14.1 Connection diagram
M
3~
Really ensure correct terminal-phase connections
between input of braking device (1L1, 3L2) and output
of braking device (2T1, 4T2) .
U
V
W
F2F1 F3
K1
F4
OFF
ON
K1
K1
K1
F4
L1
L2
L3
N
VB.....LT
Y-contactor
K1
The limit values for emitted interference according to the applicable device standards do not rule out the possibility that receivers and susceptible
electronic devices within a radius of 10m are subjected to interference. If such interference, which is definitely attributable to the operation of the
braking devices "VB", occurs, the emitted interference can be reduced by taking appropriate measures.
Such measures are, e.g.:
To connect reactors (3mH) or a suitable mains filter in series before the braking device, or to connect X-capacitors (0,15μ F) in parallel to the
supply voltage terminals.
EMC
X7 in the case of systems
with Y -
Starting, X7 can
be used for controlling
the Y - contactor during braking.
1L1 3L2
2T1 4T2 6T3
X3 X4
X5
X6
X7
VB 230-...