EasyManua.ls Logo

Philips 32HFL5870D/10 - SSB: Channel Decoder DVB-T

Philips 32HFL5870D/10
134 pages
Print Icon
To Next Page IconTo Next Page
To Next Page IconTo Next Page
To Previous Page IconTo Previous Page
To Previous Page IconTo Previous Page
Loading...
EN 80Q522.1HE LA 10.
Circuit Diagrams and PWB Lats
2009-Dec-04
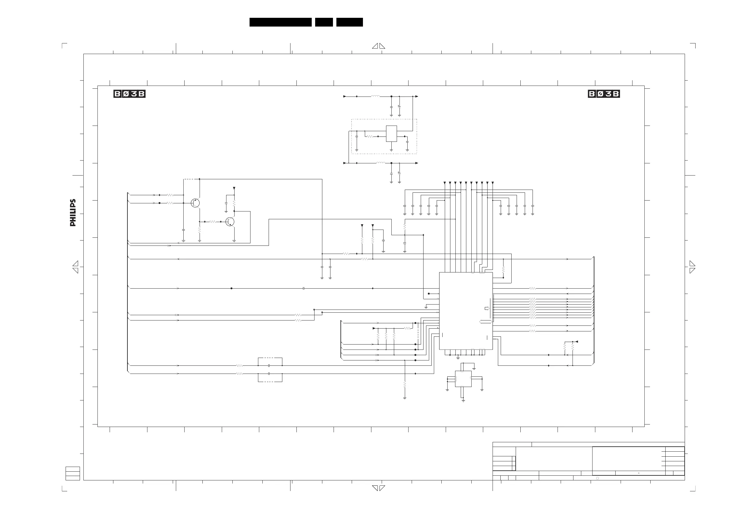
SSB: Channel Decoder DVB-T
C
OUTIN
INH BP
COM
VIA
VIA
VIA
VIA
4
3
2
1
XIN
XOUT
P
GPIO<0:3>
DO
TUN
CLR
SADDR
SCL
SDA
TCK
TDI
TDO
TMS
TRST
M
VI
MAIN
0
DEN
AGC_TUN
AGC_IF
VSSE
VSSIS
VSSA_ADC
VSSA_OSC
VSSA_PLL
GND_HS
ANA_21_ADVANA_ASV
VDDA33_ADC
VDDI12
VDD33_ADC
VDDE33
VDDA12_PLL
VDDA12_OSC
SDA
SCL
PSYNC
OCLK
7
6
5
1
SUPERS.
5
42
FT15
2008-03-17
CHN
2
NAME
+3V3DVB
CHECK
3139 123 6423
PCB SB SSB TV522/22M-1080P_2
TV522
A2
-- -- --
-- -- --
2008-03-17
1
3
2
2008-03-17
Wang Bing Bing
DC320600
2008-09-05
SV
ROYAL PHILIPS ELECTRONICS N.V. 2008
0
3
1
01
DATE
3PC332
SETNAME
CLASS_NO
RES
2
7T18-2 D3
is prohibited without the written consent of the copyright
13
3
J
RES
IT45 H9
IT22 D4
IT24 B8
IT25 B8
12
RES
IT33 H10
IT41 A7
IT42 C2
IT43 F11
FT42 D2
A
15
I
IT17 H12
1610
3T29 G8
0R
0R
0R
RES
9T20 C3
FT11 B8
N
FT36 G9
FT37 G9
FT38 H9
" XT00 ~ XT4Z "
P
18
IT03 B7
IT07 D9
IT08 E7
IT11 C3
O
IT15 D3
IT16 H12
3T32 G13
3T33 G13
3T34 H9
5T08 B8
17
3T17-1 F11
CELL 12NC : 8239 125 14391
14
A
IT32 F6
IT18 F8 IT26 D3
IT27 D3
IT31 G6
J
RES
RES
7T25 A8
9T01 H5
9T02 H5
9T03 G9
2
3T22-3 F11
3T22-4 F11
3T23 H9
3T26 G6
H
All rights reserved. Reproduction in whole or in parts
E
E
0R
9
8
016
FT17 G9
18
1
FT39 H9
FT40 F9
FT41 F4
11
D
3T30 G8
3T31 H83T07 G8
3T08 E7
3T09 E7
3T10 E7
12
D
11
C
16
L
M
K
N
B
20
19
F
3T17-2 F11
3T17-3 F11
3T17-4 F11
3T18 G8
3T19 C2
3T20 B7
3T21 D3
3T22-1 G11
3T22-2 G11
F
G
H
I
F
C
RES
13
17
E
0R
RES
MULTI 12NC : 3139 123 63401 / 63701
FT15 A8
P
75
2T29 H5
2T31 D2
2T32 A8
2T35 D9
2T36 D9
3T01 H4
3T02 H4
3T05 E11
3T06 D8
9101112
5T09 A8
7T17-1 E9
7T17-2 H10
7T18-1 D4
2T28 H5
O
8
I
19
G
RES
15
1
5
C
D
E
5678
3T27-1 G12
3T27-2 F12
3T27-3 G12
3T28 G6
0R
H
9
4
13
14
owner.
6
M
G
14
123 45678
2T18 E8
2T19 E8
2T20 E6
2T21 E6
3T11 E7
3T13 D2
3T14 D4
3T16 D3
2T24 F6
2T25 B7
2T26 D4
2T27 B8
B
I2C ADDRESS 10
RES
Channel decoder DVB-T
207
0R
0R
0R
0R
123 4
3
9
A
B
C
D
F
G
H
I
2T01 A8
2T04 C8
2T05 C8
2T07 D8
2T08 D9
2T09 D9
BD 12NC : 3139 123 63411 / 63711
L
2T12 D11
K
4
2T13 D11
2T14 D12
2T15 D12
2T16 D11
0R
13 14
A
B
10 11 12
3T02
330R
IT16
100n
2T04
10K
3T07
+3V3DVB
FT41
+1V2DVB
+1V2DVB
100n
2T31
IT42
4K7
3T09
9T01
FT42
IT08
2T35
100n
100n
2T16
100n
2T15
100n
2T07
1K0
FT40
3T16
10K
3T14
3T21
56K
2T18
100n
3T26
100R
100R
3T28
3T27-3
FT17
3T01
330R
3
5
4
2
1
7T25
LD3985M122
2T01
100n
IT31
IT33
100n
2T20
IT03
100n
2T27
47K
3T06
RES
100n
2T19
IT11
1u0
2T25
8
+1V2DVB
+3V3DVB
+1V2DVB
3T22-1
1
3T22-2
27
3T22-3
3 6
27
FT39
3T17-2
3T17-4
45
47n
2T21
100n
2T09
IT32
2T08
100n
IT26
RES
+5V-TUN
IT15
FT38
+1V2DVB
9T20
FT37
3K3
3T30
IT24
RES
+1V2-PNX8541
IT41
4K7
3T32
+3V3DVB
3T33
4K7
FT36
3T27-2
100K RES
3T19
+3V3
IT27
6.3V22u
2T05
5T08
120R
3T13
IT07
100K
IT25
100n
2T36
+1V2DVB
+3V3DVB
+5V-TUN
3T11
10K
3T08
1K8
IT22
2T28
100n
9T02
9T03
+3V3DVB
2T14
100n
100n
2T26
+1V2DVB
100n
2T12
FT11
2T32
22u 6.3V
2T29
100n
120R
5T09
5
3
4
+3V3DVB
1
7T18-2
BC847BPN
BC847BPN
7T18-1
2
6
3T20
IT45
100K
18K
3T10
8
+3V3DVB
3T27-1
1
RES
3T29
3K3
IT43
100n
2T24
IT18
3T17-1
1 8
10K
3T18
10K
3T31
IT17
5
3T22-4
4
3T17-3
3 6
44
7
8
33R
3T05
45
2
3
47
4
6
10
14
29
13
30
36
48
5
9
11
1
28
46
12
31
19
17
33
35
16
34
15
39
38
40
37
18
20
21
22
23
24
25
26
27
49
32
TDA10048HN
7T17-1
42
43
41
52
53
54
55
56
57
58
7T17-2
TDA10048HN
VIA
50
51
2T13
100n
FE-DATA3
FE-DATA2
FE-DATA1
FE-DATA0
FE-DATA7
FE-DATA6
FE-DATA5
FE-DATA4
AGC-COMP
SCL-TUNER
SDA-TUNER
FE-CLK
FE-VALID
FE-SOP
TUN-AGC-MON
TDA-IF-IN-N
JTAG-TD-TDA10048-TDA10023
TUN-AGC
TDA-IF-AGC-SPLIT
RESET-SYSTEM
AGC-COMP
JTAG-TCK
JTAG-TD-PACIFIC-TDA10048
JTAG-TRST
4-MHz
TDA-IF-IN-P
TDA-IF-AGC
SCL-SSB
SDA-SSB
JTAG-TMS
18680_504_090827.eps
090827

Related product manuals