EasyManua.ls Logo

Philips 32HFL5870D/10 - SSB: PNX8541: Control Mips

Philips 32HFL5870D/10
134 pages
Print Icon
To Next Page IconTo Next Page
To Next Page IconTo Next Page
To Previous Page IconTo Previous Page
To Previous Page IconTo Previous Page
Loading...
EN 92Q522.1HE LA 10.
Circuit Diagrams and PWB Lats
2009-Dec-04
SSB: PNX8541: Control Mips
C
GPIO
I2C1
I2C2
I2C3
EJTAG
SDA
SCL
TDO
TRST
TMS
TCK
TDI
SCL
SDA
SCL
SDA
VPP_ID
0
1
2
3
4
5
27MHz_OUT
RESET_SYS
2
1
CLKOUT
3
CLK
VDD
4
GND
REF
2
C
INP
-BUS
CTRL
FIL
I
PCB SB SSB TV522/22M-1080P_2
TV522
A3
-- -- --
-- -- --
3
2
2008-03-17
Vincent Yap / Yeam SL
CHN
1
0
3
1
0
1
DATE
DC320600
2008-09-05
SV
ROYAL PHILIPS ELECTRONICS N.V. 2008
2008-03-17
3PC332
SETNAME
CLASS_NO
1
SUPERS.
2
NAME
CHECK
3139 123 6423
2008-03-17
FHP5 F3
7HP5 E5
1742
IHF7 C3
4
FHP2 E3
FHP3 E7
3HFH B6
IHF8 C2
IHF9 C2
IHFA C7
IHFB C7
2HF7 D8
2HF8 D8
CELL 12NC : 8239 125 14411
RES
RES
" XHF0 ~ XHFZ & XHP0 ~ XHPZ "
PCA9540BDP
3HF4 C6
IHF6 B4
9
764321
123
FHP4 F7
5
9HF1 F7
9HF2 F7
9HF3 C2
9HF4 C3
9HF8 B2
FHPA F7
FHPB F7
IHF0 B6
IHF5 B7
3HPZ E6
6HF0 A7
7H00-4 A3
2HF5 C7
2HF6 D7
3HPF E1
3HPG E1
3HPH E1
3HPJ F1
3HPK E3
2HP1 E5
3HF0 B5
3HF1 D2
3HF2 C6
3HF3 A6
6
43
2
5678
3HF9 A7
12
3HFK D8
3HFM E8
3HFN E8
3HFR D6
USE FOR PCI CLK
USE WHEN PCI CLK IS DIRECT FROM 8541
RESERVED
MULTI 12NC : 3139 123 63401 / 63701
BD 12NC : 3139 123 63411 / 63711
E
F
2HF2 C1
8 9
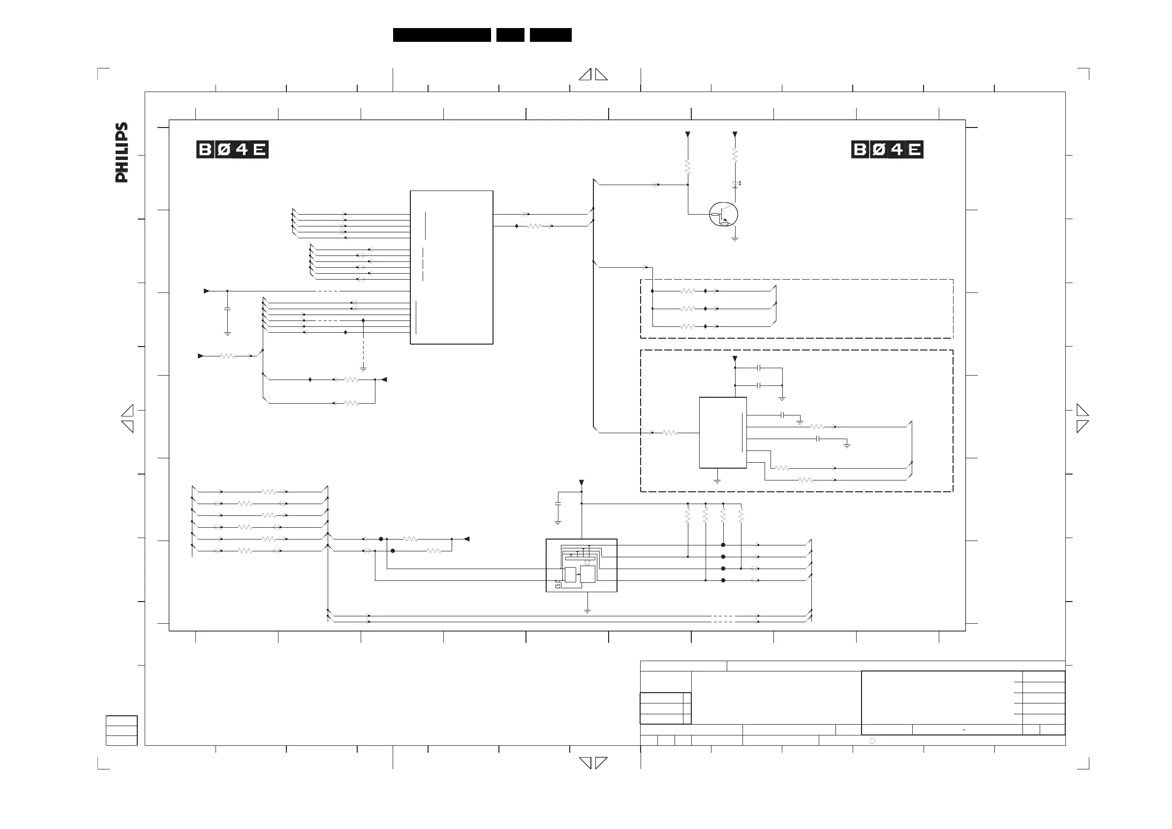
PNX8541 : CONTROL_MIPS
7HF1 D7
7HF2 B7
D
E
C
D
E
G
3
3HFY D2
3HP8 C1
3HPC E7
3HPD E1
3HPE E1
3HPM F3
3HPX E7
3HPY E7
13
1
910
13
A
B
7
8 91011
E
F
G
H
I
F
A
B
C
D
A
B
C
A
B
C
D
H
I
All rights reserved. Reproduction in whole or in parts
J
2
J
is prohibited without the written consent of the copyright
owner.
11 12
F
4
5
56
7
1 8
AJ3
AE27
AJ28
AJ27
AJ26
AJ2
AK1
AK2
AK3
T3
G27
E27
D28
AK27
AH27
AK29
AK28
7H00-4
PNX8535
MIPS C0NTROL
AK26
T1
T2
10K
3HP8
IHF7
+1V2-PNX8541
10K
3HFY
2
SDA
VDD
3
VSS
6
9HF1
7HP5
5
SC0
SC1
8
1
SCL
4
SD0
SD1
7
2K2
3HPM
3HPG
3HPH
100R
100R
3HPF
100R
100R
3HPE
+3V3-PER
FHP5
FHP2
+3V3-PER
7
8
4
1
6
+3V3-PER
DELAY
ZERO
Φ
BUFFER
CY2305S
7HF1
3
2
5
10p
2HF7
3HFM
3HFN
33R
3HFK
33R
33R
2HF5
2HF6
100n
10n
3HFR
33R
10K
3HF1
IHF5
33R
3HF4
33R
3HF2
3HFH
33R
2HF8
15p
IHF6
IHF8
IHF9
7HF2
PDTC114EU
3HPK
2K2
3HPJ
100R
FHPA
3HPC
4K7
FHPB
4K7
3HPZ
100R
9HF4
RES
3HPD
+3V3-PER
+3V3-PER
FHP4
9HF2
+3V3-PER
+3V3-PER
IHF0
IHFA
IHFB
100p
2HP1
FHP3
9HF3
3HPY
3HPX
4K7
4K7
100n
9HF8
2HF2
3HF3
6HF0
RES
10K
SML-310
330R
3HF9
33R
3HF0
SDA2
SDA1
SCL3
SCL2
SCL1
SDA-UP-MIPSSDA1
SCL-UP-MIPS
SCL1
RESET-SYSTEM
RESET-SYSTEM
PCI-CLK-OUT
BOOTMODE
IRQ-PCI
IRQ-CA
RXD-MIPS
TXD-MIPS
EJTAG-TRSTN
EJTAG-TMS
EJTAG-TDO
EJTAG-TDI
EJTAG-TCK
SDA3
PCI-CLK-PNX5050
PCI-CLK-PNX8535
PCI-CLK-OUT
PCI-CLK-USB20
PCI-CLK-PNX8535
PCI-CLK-OUT
BOOTMODE
SDA-SSB
SCL-SSB
SDA-SSBSDA3
SCL-SSBSCL3
SDA-UP-MIPS
S
DA2
SCL-UP-MIPS
SCL2
SCL-SSB-MUX2
SDA-SSB-MUX2
CTRL1-MIPS_LCD-PWR-ON
SCL-SSB
SDA-SSB
SCL-SSB-MUX2
SDA-SSB-MUX2
SDA-SSB-MUX1
SCL-SSB-MUX1
PCI-CLK-PNX5050
IRQ-PCI
IRQ-CA
PCI-CLK-USB20
18680_516_090827.eps
090827