EasyManua.ls Logo

Philips 32PFL3205/12 - SSB: Audio Amplifier

Philips 32PFL3205/12
64 pages
Print Icon
To Next Page IconTo Next Page
To Next Page IconTo Next Page
To Previous Page IconTo Previous Page
To Previous Page IconTo Previous Page
Loading...
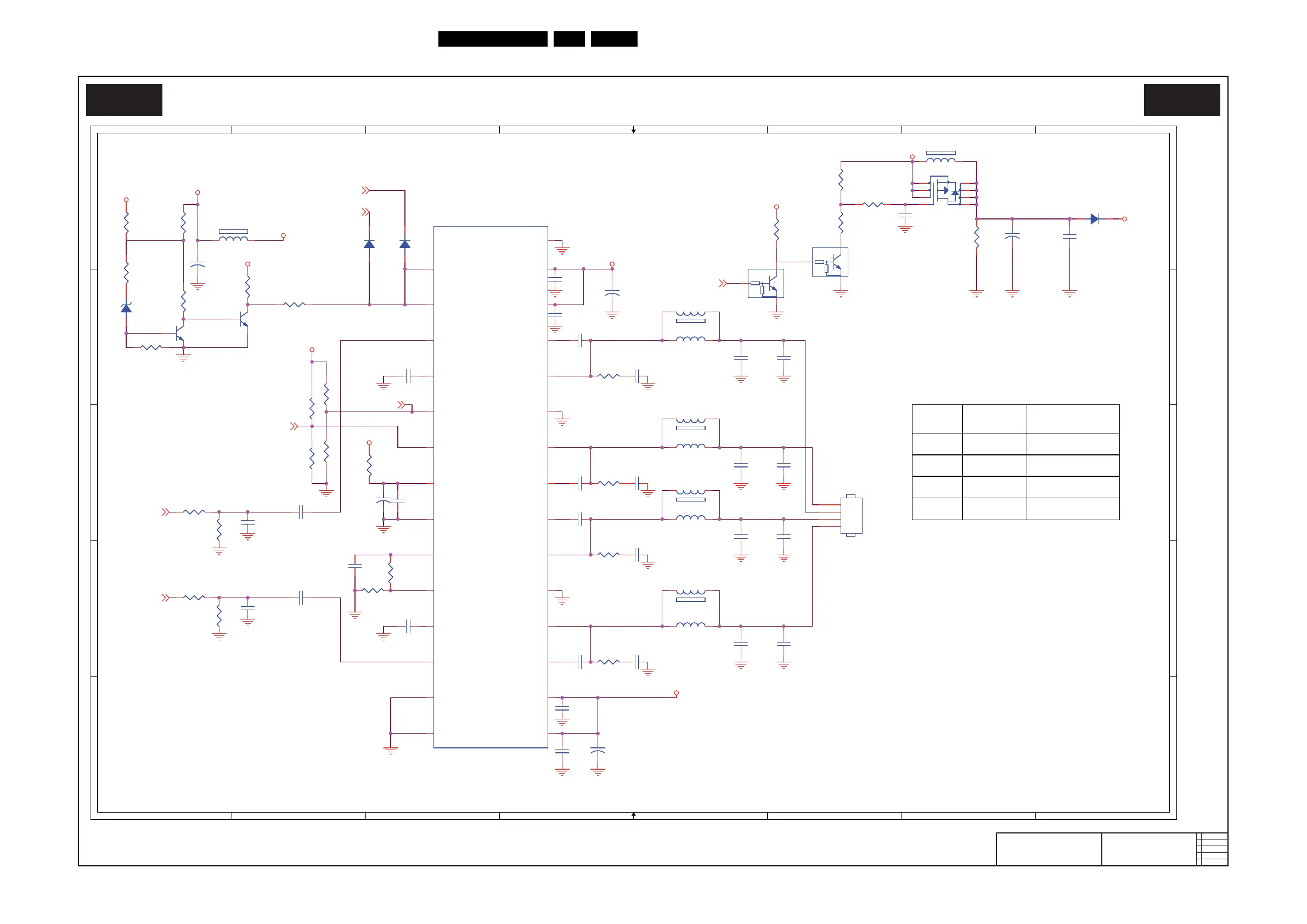
Circuit Diagrams and PWB Layouts
EN 53TPM4.1E LA 10.
2010-Jan-21
SSB: Audio Amplifier
18870_514_100204.eps
100204
Audio Amplifier
B14 B14
2010-01-14
C
715G3786
Audio Amplifier
1
1
2
2
3
3
4
4
5
5
6
6
7
7
8
8
A A
B
B
C C
D D
E E
LOUT-
ROUT-
LOUT+
ROUT+
+24V_SW
+24V
+3V3
+5V_ON
+24V_AMP
+3V3
+24V_AMP
+24V_AMP
+24V_AMP
+24V_SW
+5V_ON
AUD_PWR_SW12,13
AMP_EN
13
AMP_GAIN013
AMP_GAIN113
AUD_LOUT17
AUD_ROUT17
POP_MUTE13
item
42" 32"
C6311
C6319
C6324
C6328
100nF 2.2uF
2.2uF
2.2uF
2.2uF
100nF
100nF
100nF
CN6301 C6 C6301 A1 C6302 A6 C6303 A7
C6304 A8 C6305 B4 C6306 B4 C6307 B4
C6308 B4 C6309 B5 C6310 B6 C6311 B3
C6312 B4 C6313 C5 C6314 C6 C6315 C4
C6316 C4 C6317 C3 C6318 C3 C6319 C2
C6320 C2 C6321 C4 C6322 C5 C6323 C6
C6324 D2 C6325 C4 C6326 D2 C6327 D2
C6328 D3 C6329 D5 C6330 D6 C6331 D4
C6332 D4 C6333 E4 C6334 E4 C633
5 E4
D6301 A2 D6302 A8 D6303 A3 FB6301 A1
FB6302 A7 FB6303 B5 FB6304 C5 FB6305 C5
FB6306 D5 L6301 B5 L6302 C5 L6303 C5
L6304 D5 Q6301 B1 Q6302 A7 Q6303 B2
Q6304 A6 Q6305 A5 R6301 A1 R6302 A6
R6303 A6 R6304 A5 R6305 A6 R6306 B1
R6307 A7 R6308 B2 R6309 B1 R6310 B2
R6311 B4 R6312 B2 R6313 B2 R6314 C2
R6315 C2 R6316 C2 R6317 C4 R6318
C1
R6319 D1 R6320 C4 R6321 D3 R6322 D2
R6323 D4 R6324 A1 R6325 A1 R6326 C1
R6303
470K 1/16W 5%(NC)
R6303
470K 1/16W 5%(NC)
FB6306 120R/6000mA(NC)FB6306 120R/6000mA(NC)
1
2
C6321
220N 25V
C6321
220N 25V
L6303
47uH
L6303
47uH
+
C6301
470uF 35V
+
C6301
470uF 35V
R6314 0R(NC)R6314 0R(NC)
C6325
1N 50V
C6325
1N 50V
R6319
10OHM1/16W
R6319
10OHM1/16W
R6307
10K 1/16W 5%(NC)
R6307
10K 1/16W 5%(NC)
C6320
33P 50V(NC)
C6320
33P 50V(NC)
Q6301
BC847C(NC)
Q6301
BC847C(NC)
R6306
470 OHM 1/10W(NC)
R6306
470 OHM 1/10W(NC)
C6314
470N 50V
C6314
470N 50V
FB6303
120R/6000mA(NC)
FB6303
120R/6000mA(NC)
1
2
C6302
470N 50V(NC)
C6302
470N 50V(NC)
C6326
33P 50V(NC)
C6326
33P 50V(NC)
C6331
220N 25V
C6331
220N 25V
C6315
220N 25V
C6315
220N 25V
FB6305 120R/6000mA(NC)FB6305 120R/6000mA(NC)
1
2
+
C6335
470uF 35V
+
C6335
470uF 35V
R1
R2
Q6304
PDTC114EU(NC)
R1
R2
Q6304
PDTC114EU(NC)
1
32
R6316
10 OHM +-5% 1/4W
R6316
10 OHM +-5% 1/4W
R6302
56K 1/10W 5%(NC)
R6302
56K 1/10W 5%(NC)
C6312
1N 50V
C6312
1N 50V
R6327
10K1/16W
R6327
10K1/16W
U6301
TPA3110D2
U6301
TPA3110D2
SDZ
1
FAULTZ
2
LINP
3
LINN
4
GAIN0
5
GAIN1
6
AVCC
7
AGND
8
GVDD
9
PLIMIT
10
RINN
11
RINP
12
NC
13
PBTL
14
PVCCL
28
PVCCL
27
BSPL
26
OUTPL
25
PGND
24
OUTNL
23
BSNL
22
BSNR
21
OUTNR
20
PGND
19
OUTPR
18
BSPR
17
PVCC
16
PVCC
15
Thermal Pad
29
R6309
47K 1/10W 5%(NC)
R6309
47K 1/10W 5%(NC)
R6311
10OHM1/16W
R6311
10OHM1/16W
C6311
100N 50V
C6311
100N 50V
C6316
1N 50V
C6316
1N 50V
FB6304 120R/6000mA(NC)FB6304 120R/6000mA(NC)
1
2
L6302
47uH
L6302
47uH
FB6302
120R/6000mA
FB6302
120R/6000mA
1
2
R6304
47K 1/10W 5%(NC)
R6304
47K 1/10W 5%(NC)
C6307
100N 50V
C6307
100N 50V
C6323
470N 50V
C6323
470N 50V
C6309
1N 50V
C6309
1N 50V
R6323
10OHM1/16W
R6323
10OHM1/16W
C6319
100N 50V
C6319
100N 50V
C6328
100N 50V
C6328
100N 50V
Q6302
SI4835DDY(NC)
Q6302
SI4835DDY(NC)
2
3
4 5
7
6
81
+
C6306
470uF 35V
+
C6306
470uF 35V
C6313
1N 50V
C6313
1N 50V
R6318
10OHM1/16W
R6318
10OHM1/16W
R6325
0R05 1/10W(NC)
R6325
0R05 1/10W(NC)
ZD6301
BZX84-C20(NC)
ZD6301
BZX84-C20(NC)
1 3
C6332
1N 50V
C6332
1N 50V
R6317
10OHM1/16W
R6317
10OHM1/16W
C6333
100N 50V
C6333
100N 50V
R6310 10R 1/16W 5%R6310 10R 1/16W 5%
L6304
47uH
L6304
47uH
C6329
1N 50V
C6329
1N 50V
R6305
18K 1/10W 5%(NC)
R6305
18K 1/10W 5%(NC)
R6301
330 OHM 1/10W(NC)
R6301
330 OHM 1/10W(NC)
C6327
1U 25V
C6327
1U 25V
C6310
470N 50V
C6310
470N 50V
R1
R2
Q6305
PDTC114EU(NC)
R1
R2
Q6305
PDTC114EU(NC)
1
32
L6301
47uH
L6301
47uH
R6313 10K(NC)R6313 10K(NC)
C6324 100N 50VC6324 100N 50V
D6303
LS4148
D6303
LS4148
D6301
LS4148
D6301
LS4148
C6322
1N 50V
C6322
1N 50V
Q6303
BC847C(NC)
Q6303
BC847C(NC)
C6330
470N 50V
C6330
470N 50V
D6302
S3B
D6302
S3B
C6334
100N 50V
C6334
100N 50V
R6312 10K(NC)R6312 10K(NC)
C6308
220N 25V
C6308
220N 25V
R6322
6K8 1/10W 1%
R6322
6K8 1/10W 1%
C6304
100N 50V
C6304
100N 50V
R6326
10K1/16W
R6326
10K1/16W
C6305
100N 50V
C6305
100N 50V
FB6301
120R/6000mA
FB6301
120R/6000mA
1 2
R6324
0R05 1/10W(NC)
R6324
0R05 1/10W(NC)
R6308
1.8K OHM 1/10W 5%
R6308
1.8K OHM 1/10W 5%
CN6301
CONN
CN6301
CONN
1
2
3
4
R6315 0R(NC)R6315 0R(NC)
C6317
100N 50V
C6317
100N 50V
R6321
6K8 1/10W 1%
R6321
6K8 1/10W 1%
+
C6318
47uF 50V
+
C6318
47uF 50V
R6320
10OHM1/16W
R6320
10OHM1/16W
+
C6303
10UF/50V(NC)
+
C6303
10UF/50V(NC)
Diversity

Related product manuals