EasyManua.ls Logo

Philips 32PFL7423D/12 - SSB: Digi IO: USB

Philips 32PFL7423D/12
152 pages
Print Icon
To Next Page IconTo Next Page
To Next Page IconTo Next Page
To Previous Page IconTo Previous Page
To Previous Page IconTo Previous Page
Loading...
100Q528.2E LB 7.
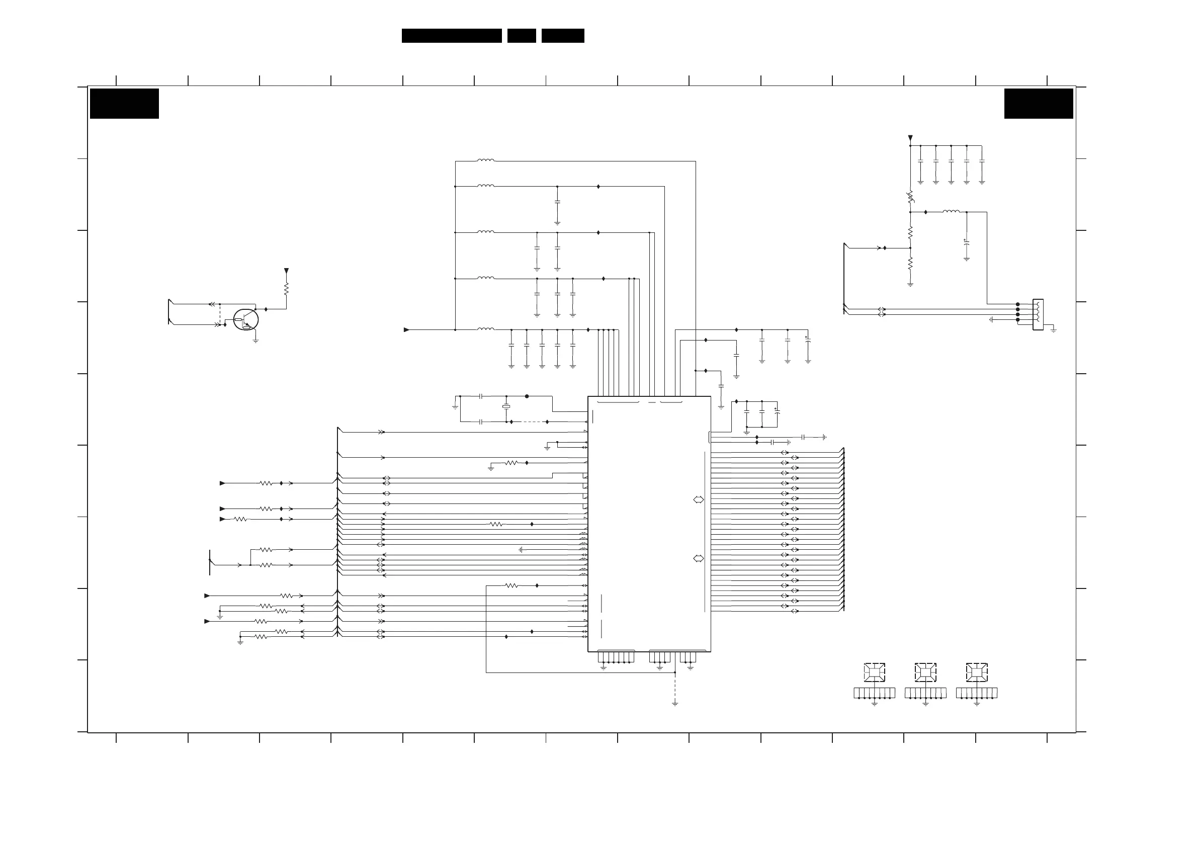
Circuit Diagrams and PWB Layouts
SSB: Digi IO: USB
PCICLK
GNT
IDSEL
FRAME
IRDY
TRDY
DEVSEL
STOP
CLKRUN
PERR
PA R
RREF
OC1
15
12
13
14
27
26
25
24
23
22
21
20
VDDA
3V3
VAUX
XTAL
AT X2
AT X1
BE1
BE0
GNDA GNDA
BE3
VCCIO
1V8
AD
C2
BE2
AD
C3
GNDD
17
11
16
10
9
8
7
AUX
18
PWE1
SCL
SDA
RST
6
5
4
3
2
1
0
C0
REQ
INTA
C1
VREG1V8
PME
30
31
28
29
OC2
PWE2
DM2
DP2
SERR
1
2
VREG3V3
19
DM1
DP1
AUX 1 2
+T
9P02
2P0C
100n
PDTC114EU
7P01
3P0C G3
3P0D G3
9P01 D2
IP0A E9
IP0B E9
IP09 D9
3P0L H3
5P00 D6
5P01 C6
IP07 B7
IP08 E7
C
12
13
2P0V D10
B
I
A
EMC
DIGI IO: USB CONNECTOR + CONTROLLER
113
3P0A F3
138 91011
RES
102 124
3P08 H3
51
RES
IP0M F3
4567
EMC
6
IP0G H6
7
3P0B F2
IP0N E9
9P00 E6
2P0K C12
2P0L E10
5P02 B6
CONNECTOR
RES
IP0D F6
5P03 B6
2P0H E6
5P04 A6
7P01 D3
7P00 E7
5P07 B12
3P07 G6
G
F
2P0G E6
H
3P03 H3
3P04 H3
3P05 F6
3P06 C3
IP02 B12
2P0N D9
EMC
2P0Q B12
8
2P0R B12
IP0C G6
IP0P F3
9
IP05 D9
2P0T B12
IP06 C7
IP0H D3
IP0J D2
IP0K B7
IP0L E6
2P0M E9
2P0P B12
A
C
F
2P09 E10
2P0A E9
1P01 E6
1P07 C13
2P00 E9
2P01 D9
2P0F B7
2P0U B13
B
2P07 D7
D
9P02 I8
FP00 E6
2P0D C7
H
E
D
3P02 H3
IP0E G3
2P0C C6
2P0E C6
2P0B C7
G
3P01 H3
EMC
EMC
IP04 D7
3P0E C12
3P0F C12
3P0G B12
3P0H F3
2P06 D6
E
2P08 D7
USB
U1 C11
I
123
2P02 D10
2P0W E10
3P00 G6
FP07 D13
FP08 D13
FP09 D13
FP0A D13
IP00 D9
IP01 G6
IP0F H6
2P05 D6
2P04 D6
2P03 C7
0R4
3P0G
6.3V22u
2P0V
2P0W
22u 6.3V
100n
2P02
100n
2P01
5P07
220R
+3V3
IP0N
1n0
2P0R
2P0T
1n0
2P0Q
1n0
2P0N
22u
RES
3P02
10K
2P0D
100n
IP0M
IP04
58
16
74
75
40
55
71
77
98
100
86
93
18
43
96
97
45
41
38
2
73
3
11
25
78
87
47
7
44
99
79
88
9
81
5
32
49
64
76
94
95
8
24
4
37
91
17
46
61
72
80
82
84
89
6
19
48
35
23
39
83
90
85
92
36
1
67
12
10
66
65
63
62
59
57
42
60
29
28
27
26
22
21
20
15
14
13
54
53
52
51
50
34
33
31
30
68
PCI
HOST
CONTROLLER
Φ
ISP1564HL
7P00
70
69
56
100n
2P0F
U1
3P04
15K
IP0G
IP0F
100K
3P0F
FP0A
FP00
2P00
100n
IP0D
27p
2P0H
30R
5P02
100n
2P0E
2P0A
100n
IP0J
+3V3
+3V3
5P01
30R
3P07
11K
2P09
100n
IP00
IP05
IP0B
IP0A
9P01
15K
3P03
IP07
IP0K
2P07
100n
+5V
RES
3P0H
10K
33R
3P0C
100R
3P00
100n
2P0B
30R
5P00
FP08
3P08
10K
RES
+3V3
2P0M
22u
IP02
+3V3
+3V3
3P06
10K
15K
3P0L
292303-4
1P07
1
2
3
4
56
100n
2P08
2P06
100n
100n
12M
1P01
2P03
IP0L
IP06
IP01
33R
3P0D
EMC HOLE
1X07
6.3V
56K
3P0E
2P0K
47u
100n
2P0L
+3V3
IP09
1n0
2P0U
IP0P
FP09
IP0C
IP0H
5P03
30R
3P01
15K
3P05
4K7
1n0
2P0P
2P0G
27p
30R
5P04
3P0B
10K
RES
10K
3P0A
FP07
EMC HOLE
1X06
9P00
IP08
100n
2P05
100n
2P04
EMC HOLE
1X05
IP0E
USB20-1-DP
USB20-1-DM
USB-OC
USB20-OC1
USB20-1-DP
USB20-1-DM
USB20-2-DM
USB20-2-DP
USB20-OC2
PCI-GNT-USB20
IRQ-PCI
USB-OC USB20-OC2
USB20-OC1
PCI-REQ-USB20
PCI-AD9
RESET-USB20
PCI-CLK-USB20
PCI-CBE0
PCI-CBE1
PCI-CBE2
PCI-CBE3
PCI-FRAME
IRQ-PCI
PCI-DEVSEL
PCI-IRDY
PCI-STOP
PCI-TRDY
PCI-PAR
PCI-PERR
PCI-SERR
USB20-2-DM
USB20-2-DP
PCI-AD26
PCI-AD27
PCI-AD28
PCI-AD29
PCI-AD3
PCI-AD30
PCI-AD31
PCI-AD4
PCI-AD5
PCI-AD6
PCI-AD7
PCI-AD8
PCI-AD13
PCI-AD14
PCI-AD15
PCI-AD16
PCI-AD17
PCI-AD18
PCI-AD19
PCI-AD2
PCI-AD20
PCI-AD21
PCI-AD22
PCI-AD23
PCI-AD24
PCI-AD25
PCI-AD22
PCI-GNT-USB20
PCI-REQ-USB20
RESET-USB20
RESET-SYSTEM
USB20-1-DM
USB20-1-DP
USB20-OC1
USB20-OC2
PCI-AD0
PCI-AD1
PCI-AD10
PCI-AD11
PCI-AD12
B08A B08A
I_17960_050.eps
220508
3139 123 6341.2

Table of Contents

Related product manuals