EasyManua.ls Logo

Philips 32PFL7423D/12 - Page 84

Philips 32PFL7423D/12
152 pages
Print Icon
To Next Page IconTo Next Page
To Next Page IconTo Next Page
To Previous Page IconTo Previous Page
To Previous Page IconTo Previous Page
Loading...
84Q528.2E LB 7.
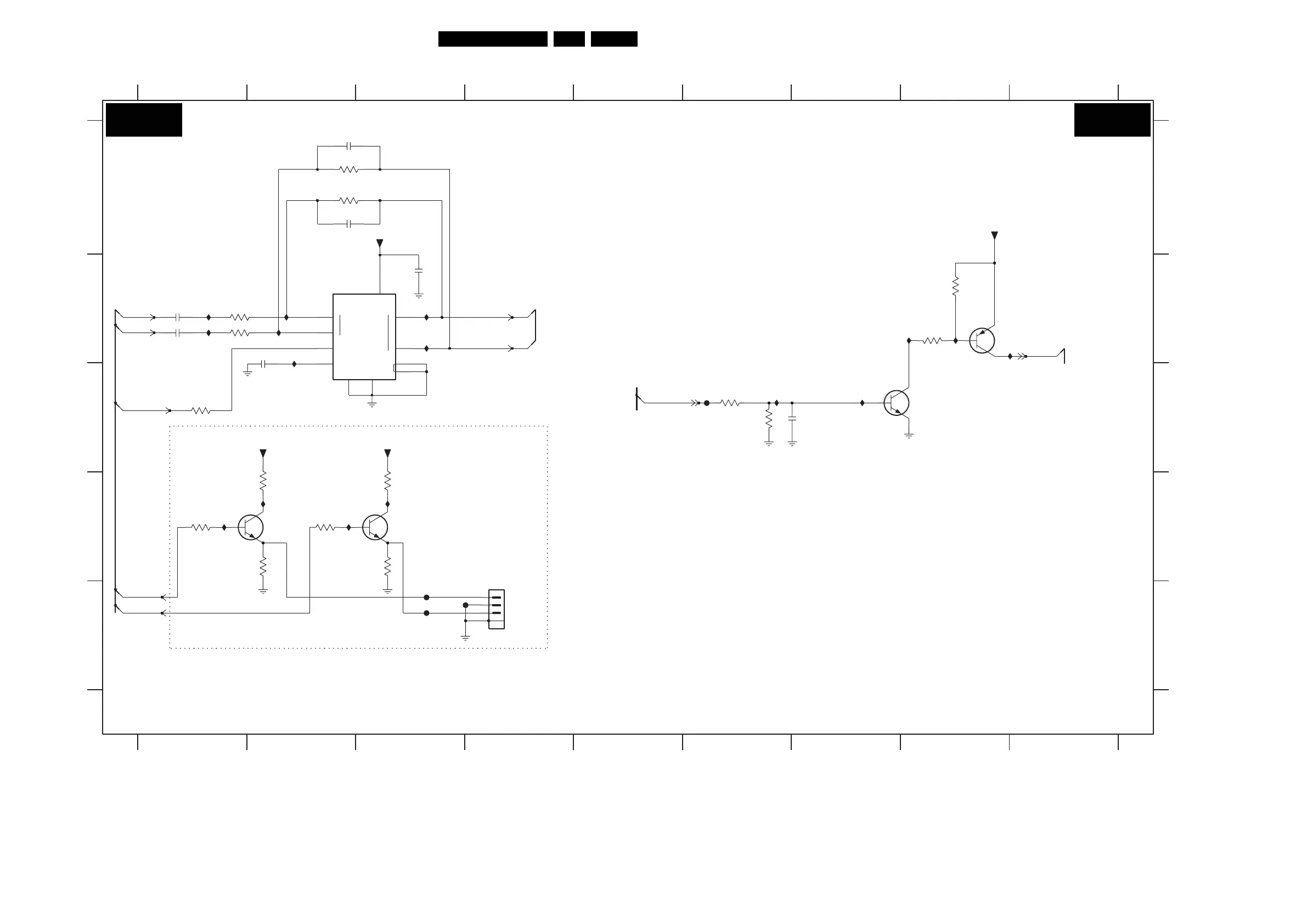
Circuit Diagrams and PWB Layouts
SSB: PNX8541: Audio
VIA
GND_HS
VO
IN-
VDD
1
SHUTDOWN
BYPASS
2
GND
2
1
3HV9
10K
45
3HV3-3 B1
BATHROOM SPEAKER
3HV3-1 A2
2HVK A2
2HVF B2
6
RESERVED FOR ITV
5
7HV1 D2
2HVE B1
7HV2 D3
2HVH A2
2HVG C6
3HV4-2 B8
3HV9 D3
3HV8 D2
D
IHVB C6
IHVD B3
C
IHV4 B1
7
3HV3-2 B1
IHVC B2
9
7HV0 B2
7HVA-1 C8
7HVA-2 B8
FHV3 C6
3HVA D2
3HVB D3
1
86
B
A
1HV1 E4
IHVA B8
IHVF B2
IHVG D2
IHVH D3
3HV4-3 C6
3HV5 C1
RESERVED
3HV6 D2
E
D
C
21
PNX 8541: AUDIO
3 54
IHV2 B1
FHV6 E3
IHV3 D1
IHV1 B3
FHV5 E3
IHV5 B2
FHV4 E3
2HVC B3
3HV4-4 C6
2HVD B1
B
3HV3-4 A2
E
IHV6 D2
2 3 4
IHV7 C9
A
3HV7 D1
3HV4-1 B8
8 97
IHV8 B7
IHV9 C7
BC847BPN
2
6
1
IHV6
7HVA-1
3
4
IHV7
BC847BPN
7HVA-2
5
IHVC
1u0
2HVF
IHVD
22K
6 3
IHVA
3HV3-3
33p
2HVH
2HVE
1u0
22K
3HV3-4
45
IHVB
1HV1
1
2
3
IHV8
BM03B-SRSS-TBT
FHV4
FHV6
2HVK
+3V3
33p
5K6
3HV7
IHV3
IHV2
1u02HVD
3HV5
10K
1n0
2HVG
10K
3HV6
5K6
AUDIO-VDD AUDIO-VDD
3HVA
3HV4-2
27
IHVH
22K
IHVF
3HVB
470R
FHV5
22K
3HV4-4
45
IHV4
IHVG
IHV1
1u0
+3V3-STANDBY
63
2HVC
1 8
3HV4-3
22K
3HV4-1
22K
72
IHV9
1
7
22K
3HV3-2
4
9
2
6
5
8
10
11
7HV0
Φ
AMPLIFIER
3
22K
3HV3-1
1 8
TPA6111A2DGN
3HV8
470R
7HV1
BC847BW
IHV5
FHV3
BC847BW
7HV2
AUDIO-RESET
ADAC(4)
ADAC(3)
AUDIO-HDPH-L-AP
AUDIO-HDPH-R-AP
ADAC(3)
A-PLOP
AUDIO-RESET
ADAC(4)
B04M B04M
I_17960_034.eps
220508
3139 123 6341.2

Table of Contents

Related product manuals