EasyManua.ls Logo

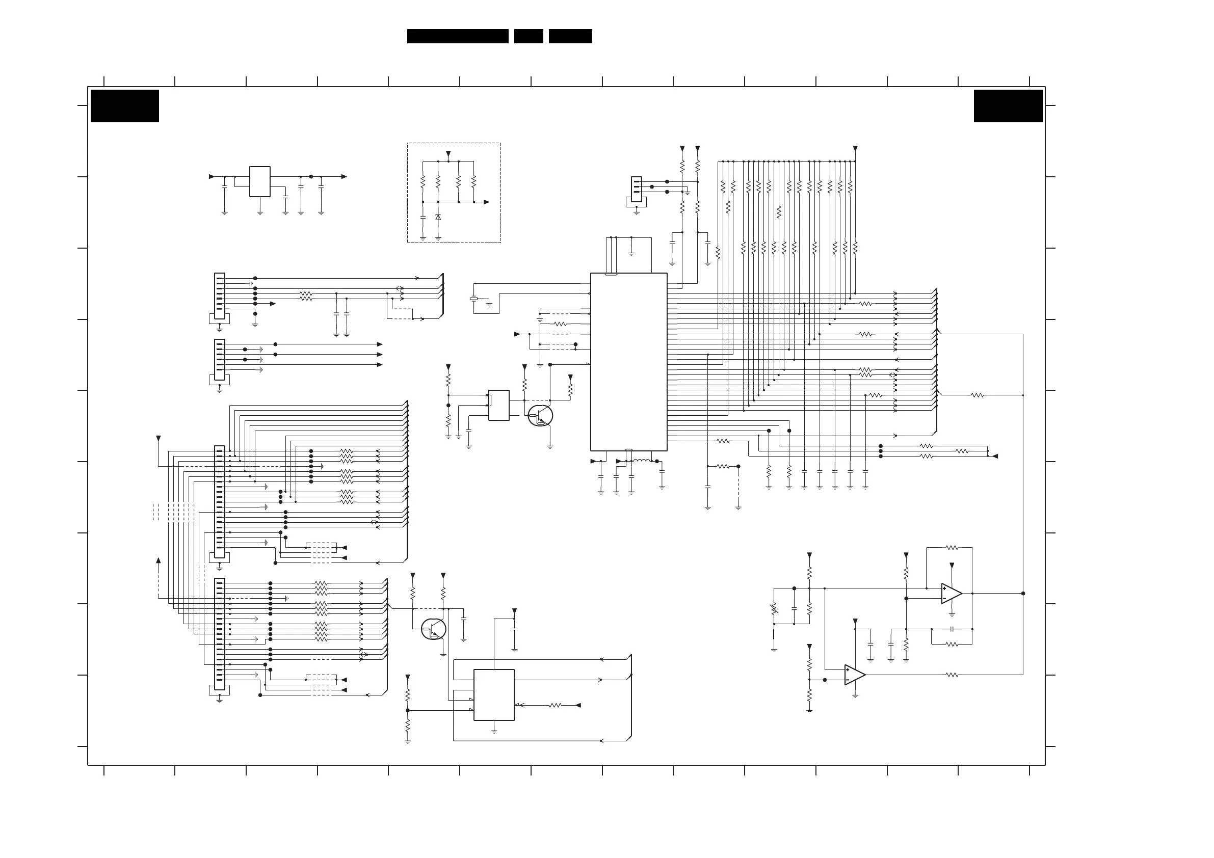
Philips 32PFL9603D/10 - LED Lite-On Panel: Uc Block

Philips 32PFL9603D/10
206 pages
Print Icon
To Next Page IconTo Next Page
To Next Page IconTo Next Page
To Previous Page IconTo Previous Page
To Previous Page IconTo Previous Page
Loading...
Circuit Diagrams and PWB Layouts
89Q529.1E LA 7.
6 LED Lite-On Panel: uC Block
-T
OUTIN
INH BP
COM
X2
RTXC1
RTXC2
RTCK
VBAT
DBGSEL
RST
VSS
VSSA
VDDA
VDD_3V3
VDD_1V8
X1
NC
GND
RST
IN
CD
S
GND
Q
HOLD
W
VCC
C
D
2023 B4
2044 E6
123 45678
D
E
F
G
H
I
AA
B
C
2019 B2
2022 B3
2500 D4
2501 D4
2502 F8
2504 H6
2505 F7
B
C
D
E
F
G
H
I
1500 C6
1M00 A8
1M59 C2
1M83 G2
1M84 E2
1M90 D2
2002 F11
2004 B3
3037 D7
3048 D11
3049 D6
3060 C10
3061-1 C10
3061-3 B10
2045 B8
3061-4 C10
9 10111213
3513-3 B11
3513-4 C11
3515-1 E12
3515-3 E12
3515-4 E13
3516 H10
2046 B9
OUT
2506 F9
2507 B5
2508 F8
2509 F8
2510 F10
2511 F11
2512 H6
2516 H11
2517 H12
2518 H12
2519 H10
2520 F11
2521 F11
3004 B10
3031 E5
3034 D5
3529 A9
3530 A9
3531 B9
3532 B9
3533 H3
3535 B5
3501 F10
3502 G5
3503-1 B10
3503-2 B9
3503-3 C9
3503-4 B10
3506-1 C10
3506-2 B10
3506-3 C10
3506-4 B10
3507 B10
3510 B11
3511-1 B11
3511-2 C11
3513-1 C11
3513-2 B11
3549 C11
3551 D11
3553 D7
3557-3 C3
3557-4 C3
3560-1 G3
IN
3517 H12
3518 G12
3519 H10
3520 B9
3521 C10
3522 H12
3523 G10
3524 G12
3526 H12
3527 F10
3528 F4
3589 G5
3590 I5
3591 I5
3592 A9
3593 C9
3595 I7
3536 B5
3537 B5
3538 B6
3539 F9
3540 H10
3541 I10
3543-1 F4
3543-2 F4
3543-3 E4
3543-4 E4
3544-1 F4
3544-2 F4
3544-3 F4
3544-4 E4
9502 D7
9503 D7
9505 I4
9506 I4
9507 H4
9508
I4
3560-2 G3
3560-3 G3
3561-1 H3
3561-3 H3
3561-4 G3
3568-1 H3
3568-2 H3
3568-4 H3
3573 E9
3585 E11
3586 D13
3588 D11
9516 C5
9518 C5
9519 F9
9520 G2
9540-1 F2
9540-2 F2
5500 E8
6500 B5
7061 A3
7062 H6
7500 E7
7501 H5
7502 C7
7510 D6
7516-1 H11
7516-2 G12
9006 G2
9104 E7
9500 D7
9501 C7
9544 G1
9545 G2
9550 H4
C540 H10
F010 C3
F011 C3
RESERVED
9509 I4
9510 G4
9511 G4
9512 G4
9513 G4
9514 G4
9515 H5
F027 F3
F028 F3
F029 E3
F030 G13
F033 B8
F034 B8
9540-3 F1
9540-4 F1
9541-1 F2
9541-2 F2
9541-3 F1
9541-4 F1
9542 F2
9543 F3
F080 G3
F081 G3
F082 G3
F083 G3
F084 G3
F085 G3
F012 C3
F013 C3
F014 C3
F015 C3
F016 D3
F017 D3
F018 D3
F019 D3
F021 E3
F022 E3
F023 F3
F024 F3
F025 F3
F026 F3
F092 H3
F093 H3
F095 H3
F096 H3
F097 H3
F098
H3
F099 H3
F100 I3
F101 D7
F104 I5
F105 B8
F106 G12
F035 A3
F036 G10
F038 E5
F039 F9
F040 E10
F041 E12
F042 E10
F043 E12
F044 E12
F045 F3
F046 F3
F047 F3
F048 F3
F049 F3
F051 H11
F086 G3
F087 G3
F088 H3
F089 H3
45
F090 H3
F091 H3
F102 D7
F103 E8
3513-4
3K9
45
3K9
3506-4
3540
10K
3
2
1
84
LM393PT
7516-1
F095
10K
3515-3
3 6
F102
10K
3592
F017
9501
+16V
2002
100p
27
F080
3506-2
3K9
RES10K
3553
RES
F038
PDTC114EU
7500
2046
100n
+3V3
3517
10K
RES
RES
10K
3516
3
6
+3V3
F106
9540-3
2044
100n
F036
7501
PDTC114EU
9505
F047
3 6
3K9
3061-3
F100
F022
3526
47K
*
F025
RES
15K
3535
3573
22R
+24V
+24VF
F098
F051
+3V3
F030
F011
+1V8
100n
2506
2520
100p
100p
2521
3524
2
7
RES
100K
9508
9541-2
F081
F027
9509
8
F082
F024
3K9
3503-1 1
4
5
6
7 8
+3V3
1
2
3
1M90
F097
F093
10K
3049
1 8
2516
100n
3561-1
100R
100R3561-4 4 5
3502
10K
1%1K5
3522
F103
9104
3515-1 1 8
C540
F039
10K
3K9
453061-4
10K
3530
3u3
5500
3K9
273513-2
RES
10K
3589
7
8
9
9516
1M59
SM07B-SRSS-TB
1
2
3
4
5
6
RES
+3V3
9503
6500
BZX384-C3V3
*
4
5
F096
9540-4
9518
RES
7
9541-3
36
3544-2
100R
F041
2019
1u0
3K9
3060
RES
+3V3
3595
10K
9511
+3V3
9510
+3V3
100n
2004
9544
+3V3
1K5 1%
10n
3518
RES
+3V3
2022
9502
2K2
3034
10n
2517
F040
9506
F088
3K9
3521
F029
100R
3544-1
8
100R63544-3
3527
10K
F042
F043
9520
6
F010
3506-3
3K9
3
15K
3537
*
F101
3531
100R
1u0
2507
8
9515
RES
3506-1
3K9
1
3501
10K
10K 3515-4
45
100R72
3560-2
3539
100R
3K9
3520
2501
100p
3543-4 100R4
F092
9500
F104
1K5 1%
100p
2512
RES
3519
1
3
5
+3V3
LD2985BM18R
7061
4
2
45
F035
9541-4
100R
3528
1%1K8
RES
3541
+3V3
100R3533
F089
+24V
9519
F086
+3V3
5
F019
F044
100R3544-4
F015
*
+3V3
3538
15K
F090
+3V3
3543-2 100R2
100R3543-1 1
F016
100R
9542
3586
9543
7
19
43
31
11
12
RES
P0.9|RXD1|MAT2.2
30
6
26
20
25
4
42
5
17
40
15
P0.31|TDO
16
P0.3|SDA0|MAT0.0
21
P0.4|SCK0|CAP0.1
22
P0.5|MISO0|MAT0.1
23
P0.6|MOSI0|CAP0.2
24
P0.7|SSEL0|MAT2.0
28
P0.8|TXD1|MAT2.1
29
33
P0.24|AD0.2
34
P0.25|AD0.6
38
P0.26|AD0.7
39
P0.27|TRST|CAP2.0
8
P0.28|TMS|CAP2.1
9
P0.29|TCK|CAP2.2
10
P0.2|SCL0|CAP0.0
18
P0.30|TDI|MAT3.3
P0.17|CAP1.2|SCL1
47
P0.18|CAP1.3|SDA1
48
P0.19|MAT1.2|MISO1
1
P0.1|RXD0|MAT3.2
14
P0.20|MAT1.3|MOSI1
2
P0.21|SSEL1|MAT3.0
3
P0.22|AD0.0
32
P0.23|AD0.1
P0.10|RTS1|CAP1.0|AD0.3
35
P0.11|CTS1|CAP1.1|AD0.4
36
P0.12|DSR1|MAT1.0|AD0.5
37
P0.13|DTR1|MAT1.1
41
P0.14|DCD1|SCK1|EINT1
44
P0.15|RI1|EINT2
45
P0.16|EINT0|MAT0.2
46
7502
LPC2103FBD48
Φ
CTRL
MICRO-
27
P0.0|TXD0|MAT3.1
13
100p
2500
3 100R3543-3
1%
2023
4u7
3523
1K5
3588
100R
3551
100R
9512
+3V3 +3V3
3510
3K9
F091
3
F049
7062
M95010-WDW6
6
5
4
7
2
1
8
4
1
(64K)
Φ
7510
NCP303LSN10T1
5
3
2
9514
9513
16M9
1500
+3V3
+1V8
100n
2505
F083
F084
27
+24V
3K9
3503-2
3532
100R
F014
1 8
F012
RES
3K9
3061-1
3507
3K9
3557-4 100R45
3004
10K
RES
F087
3037
10K
9507
2502
100n
3560-1
100R
8 1
F026
1M00
1
2
3
45
+24V
100R
3585
9550
F018
100n
2504
15K
*
+3V3
3536
9545
RES
100n
2045
+3V3
2508
100n
10K
3529
6
9006
1
3511-33K9
3
3K9
3511-1
8
3K9
27
10n
2518
3511-2
100p
2510
RES
2511
100p
100R3549
6
3048
100R
3503-3
3K9
3
2
7
9540-1
1
8 9540-2
100n
2509
45
8
9
21 22
3503-4
3K9
18
19
2
20
3
4
5
6
7
1M84
1
10
11
12
13
14
15
16
17
F034
F013
10n
2519
47K
3590
1K2
3031
3568-4 100R45
F028
3 6
+3V3
3568-1 1 8
100R3557-3
100R
F045
F046
3561-3 100R3 6
100R27
3560-3 100R6 3
3568-2
+3V3
F105
F048
+16V
F021
F033
1 8
+3V3
3K9
3513-1
3 6
F085
3K9
3513-3
3591
47K
RES
4
F023
LM393PT
7516-2
5
6
7
8
+3V3
22
F099
2
20
3
4
5
6
7
8
9
21
1
10
11
12
13
14
15
16
17
18
19
1M83
9541-1
1
8
PWM2_G
PWM2_R
+24V
PWM3_R
+24VF_16V_8
TEMP_SENSOR
TEMP_SENSOR
ENABLE
SCL
SDA
ENABLE
PWM1_G
UD-MD
SDA
SCL
SEL
PWM2_R
PWM1_G
PWM2_B
PWM3_8_G
PWM3_8_R
TEMP_SENSOR
ENABLE
SCL
SDA
SEL
PWM5_8_G
PWM5_8_R
PWM5_8_B
PWM4_8_G
PWM4_8_R
PWM4_8_B
PWM1_B
PWM3_B
PWM4_R
PWM4_B
PWM3_G
PWM4_G
PWM5_G
PWM5_B
SEL
SEL
ENABLE
ENABLE
SCL
SCL
PWM3_G
PWM
3_B
PWM5_R
PWM1_G
PWM1_R
SEL
SEL
SDA
SDA
+16V_24VF_8
CONTROL2
CFB_8
PWM3_R
CFB
PWM1_R
PWM1_B
PWM2_G
CFB
PWM4_G
PWM4_B
PWM4_R
PWM5_R
PWM3_B
PWM5_B
PWM5_G
PWM3_8_B
PWM2_B
CONTROL1
CONTROL1
CONTROL2
PWM1_B
PWM1_R
PWM3_G
PWM3_R
MICROCONTROLLER BLOCK
3139 123 6263.3
I_17660_083.eps
120308
AL3
AL3

Table of Contents

Related product manuals