EasyManua.ls Logo

Philips 42PFL7613D/12 - SSB: STI7100 Control

Philips 42PFL7613D/12
152 pages
Print Icon
To Next Page IconTo Next Page
To Next Page IconTo Next Page
To Previous Page IconTo Previous Page
To Previous Page IconTo Previous Page
Loading...
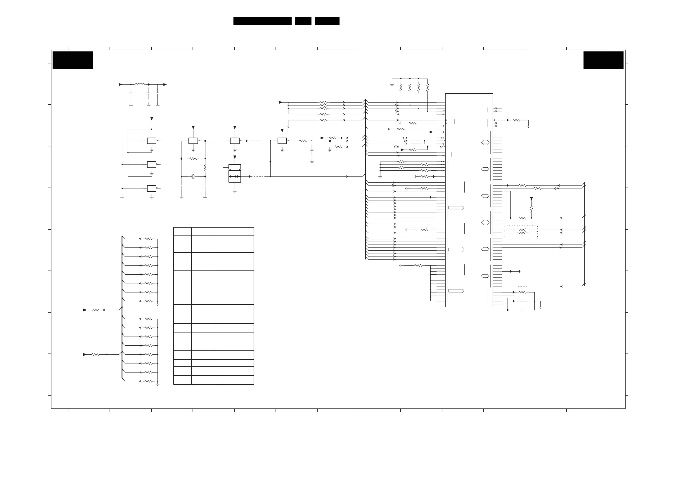
Circuit Diagrams and PWB Layouts
67Q528.2E LB 7.
SSB: STI7100 Control
1
1
1
1 1 1
SYSB
SYSA
TXP
TXN
RXP
RXN
REF
ATA
CLKIN
DP
DM
REF
C1A
C2A
BYTECLK
BYTECLKVALID
PACKETCLK
ERROR
BYTECLK
BYTECLKVALID
ERROR
PACKETCLK
TSIN1
TSIN1DATA
0
1
2
3
4
5
6
7
BYTECLK
BYTECLKVALID
ERROR
PACKETCLK
TSIN2
TSIN2DATA
4
5
6
7
PIO5
0
1
2
3
4
5
6
7
PIO4
0
1
2
3
4
5
TRIGGER
SYSITRQ
TSIN0
TSIN0DATA
0
1
2
3
4
5
6
7
0
1
2
3
4
5
6
7
PIO1
0
1
2
3
4
5
6
7
PIO0
USB
DAA
0
1
2
3
4
5
6
7
0
1
2
3
SYSBCLKOSC
SYSBCLKINALT
SYSCLKOUT
RTCCLKIN
TMUCLK
RSETIN
WDOGRSTOUT
ASEBRK
IN
OUT
0
1
2
3
NMI
TDI
TMS
TCK
TRST
TDO
6
7
PIO3
0
1
2
3
4
5
6
7
PIO2
2A25
10n
3A21 G2
3A17 B7
IA22 C5
PCMOUT3
A
B
G
RES
IA26 F11
IA23 B11
IA28 F11
1
3A34 F11
3A33 B11
IA25 C11
EMIADDR[13:12]
H
RES
7A10-6 C2
7A10-5 C2
3A26 B6
3A27 C4
3A28 C4
10 11 12 13
1A10 C4
2A18 A2
87
E
F
EMIADDR[8:5]
C
D
Reserved
PLL1 startup configuration
3A32-3 H2
Mode pin
3A30-2 F2
3A10 E9
2
3A22 A9
3A19 G1
RES
RES
FA11 B9
MODE[14]
PLL0 startup configuration
MODE[12:11]
MODE[1:0]
MODE[9:8]
MODE[15]
7A12 C4
RES
V_LVC04
IA27 G11
IA24 B9
2A23 C4
2A24 F11
2A25 F11
3A01 D12
13
EMIADDR[2:1]
3 456
9A30 B9
9A22 C5
43
11 12
2
Reserved
EMI pin
3A29-3 E2
Reserved
EMIADDR[14]
MODE[16]
9A31 F11
EMIADDR[15]
9A21 B5
9A29 B9
3A44 C11
3A45 C12
STI7100: CONTROL
3A30-1 F2
3A31-2 G2
3A31-4 G2
A
B
C
D
3A24 A9
3A25-1 C8
3A18 B9
MODE[10]
F
G
H
USED FOR IPTV
2A21 C6
2A22 C3
MODE[13]
7
3A48 B6
3A16 B6
EMI banks port size at boot
3A30-3 F2
IA29 B7
IA2B E11
IA21 C5
IA19 A2
IA20 C3
910
IA2A D11
3A46 A6
3A36-2 H2
RES
3A02 D11
RES
3A23 A9
3A20 A8
Purpose
5
MODE[7:4]
1
PCMOUT4 STx71000 master/slave mode
PCMOUT2
7A10-2 B4
IA17 B5
3A29-2 E2
IA16 B4
EMIADDR[4:3]
8 96
IA11 D9
3A29-4 E2
FA10 B7
IA10 C9
IA18 C4
7A10-1 B3
7A10-3 B6
7A10-4 B2
3A25-2 C9
3A25-3 C8
3A25-4 C9
Long resetout mode
3A29-1 E2
5A10 A2
3A49 B6
3AC8-4 D11
3A14 B9
7A00-4 A10
2A19 A2
2A20 A3
3A15 C9
3A4A E11
Reserved
EMIADDR[10:9]
3A13 C9
3A47 A6
3A32-1 G2
3A30-4 F2
3A35 G2
E
3A31-3 F1
3A11 D9
3A12 C9
MODE[3:2]
3A36-1 H2
Reserved
IA2C E11
3A43 B7
27
+2V5
+3V3
10K
3A25-2
+3V3
IA21
IA11
3A28
560R
RES
74LVCU04APW
1
714
2
7A10-1
3A33
1K5
3A34
470R
3A46
10K
1n0
2A20
IA23
IA25
3A48
10K
10K3A10
IA19
V_LVC04
3A32-1
10K
1 8
9A22
+3V3
100n
2A18
IA22
10K
3A49
3A23
10K
3A01
10K
3A02
100R
V_LVC04
220R
5A10
IA10
13
714
12
7A10-6
74LVCU04APW
3A32-3
10K
3 6
2A22
18p
RES
27
3A36-2
10K
3A45100R
100R
FA10
3A44
9A21
RES
27M
1A10
RES
9A31
3A20
10K
RES
3A19
10K
+3V3
33R3A4A
3A16
10K
10K
3A17
1 8
9A29
3A25-1
10K
V_LVC04
10K
3A22
3A26
68R
10
7A10-5
74LVCU04APW
11
714
IA2A
IA29
45
3A24
10K
3A31-4
10K
RES
45
3A27
1M0
6
10K
3A25-4
3A25-3
10K
3
10K
3A29-4
45
9A30
10K
3A29-2
27
+3V3
3A15
10K
+3V3
3AC8-4 45
2A21
15p
33R
18p
2A23
RES
3A29-1
10K
1 8
IA18
IA17IA16
IA27
3A12 10K
27
10K
3A31-2
10K
3A30-1
1 8
IA26
IA24
100n
V_LVC04
IA20
2A19
10K
3A35
FA11
10K
3A43
IA2C
IA28
3A13
10K
10K
3A47
3A14
22R
10n
2A24
10K
3A18
4
+3V3
7A10-2
74LVCU04APW
3
714
7A10-4
74LVCU04APW
9
714
8
3A11 10K
3A31-3
10K
7
3A30-2
10K
2
10K
3A30-3
3 6
45
3A21
10K
6
3A30-4
10K
10K
3A29-3
3
10K
3A36-1
1 8
27M
2560TK
2
1
4
3
7A12
AL2
AL1
AL3
AP2
AP3
AP25
AN25
AM25
E19
IA2B
AA4
AE4
AF4
AM3
AN3
AP1
AN2
AN1
AM2
AM1
AH4
AJ4
AG5
AF5
AE5
AD4
AD5
AC4
AC5
AB4
AB5
AK6
AJ5
AH5
AG4
AK1
AK2
AJ1
AJ2
AH1
AH2
AK25
AK26
AK27
AK28
D21
D22
E22
E21
E18
D17
D18
Y34
Y33
AA31
Y30
Y31
D16
C1
AP27
E27
AN27
E17
AD30
AD31
AC30
AC31
AB30
AB31
AA30
AB33
AA34
AA33
AE31
AE30
AE32
AE34
AE33
AD34
AD33
AC34
AC33
AB34
AD32
AK33
AJ34
AJ33
AH34
AH33
AJ30
AJ31
AH30
AH31
AG30
AG31
AP33
AN33
AP34
AN34
AM33
AM34
AL32
AL34
AL33
AK34
AN31
AP30
AN3
0
AN5
AP5
E16
E20
D19
D20
AM32
7A00-4
STI7101BWC
Φ
DIGITAL
INTERFACE
AM30
AP31
6
7A10-3
74LVCU04APW
5
714
BUF-RST-TARGETn
LAN-RST
PHY-CL K
MII-RX-ER
PCMOUT2
PCMOUT3
TSI1-ST- D 5
TRIG-IN
JTAG-TMS-ST
JTAG-TCK-ST
JTAG-TRSTn-S T
JTAG-TRSTn-S T
JTAG-TCK-ST
JTAG-TMS-ST
JTAG-TDI-S T
WP-FLASH-ST
EMI-A9
PCMOUT4
EMI-A13
EMI-A12
EMI-A14
EMI-A15
EMI-A4
EMI-A1
EMI-A2
27MHZ-3V3
EMI-A14
TMUCLK
JTAG-TDI-S T
JTAG-TDO-ST
EMI-A3
EMI-A8
EMI-A7
EMI-A6
EMI-A5
EMI-A10
BOLT-ON-IO_RESET-STI7100
CPU-27MHZ
TMUCLK
TRIG-IN
TRIG-OUT
27MHZ-3V3
CPU-27MHZ
RXD-ASC2
TXD-ASC2
TSI1-
ST- C L K
TSI1-ST- VA L
TSI1-ST- D 0
TSI1-ST- D 1
TSI1-ST- D 2
TSI1-ST- D 3
TSI1-ST- D 4
TSI1-ST- D 6
TSI1-ST- D 7
TSI1-ST- STRT
SCL-SSB
SDA-SSB
ASEBRKn
JTAG-TDO-ST
TSI0-ST- C L K
TSI0-ST- VA L
TSI0-ST- D 0
TSI0-ST- D 1
TSI0-ST- D 2
TSI0-ST- D 3
TSI0-ST- D 4
T
SI0-ST- D 5
TSI0-ST- D 6
TSI0-ST- D 7
TSI0-ST- STRT
B03D B03D
I_17960_017.eps
220508
3139 123 6341.2

Table of Contents