EasyManua.ls Logo

Philips 48OLED806/12 - Page 47

Philips 48OLED806/12
104 pages
Print Icon
To Next Page IconTo Next Page
To Next Page IconTo Next Page
To Previous Page IconTo Previous Page
To Previous Page IconTo Previous Page
Loading...
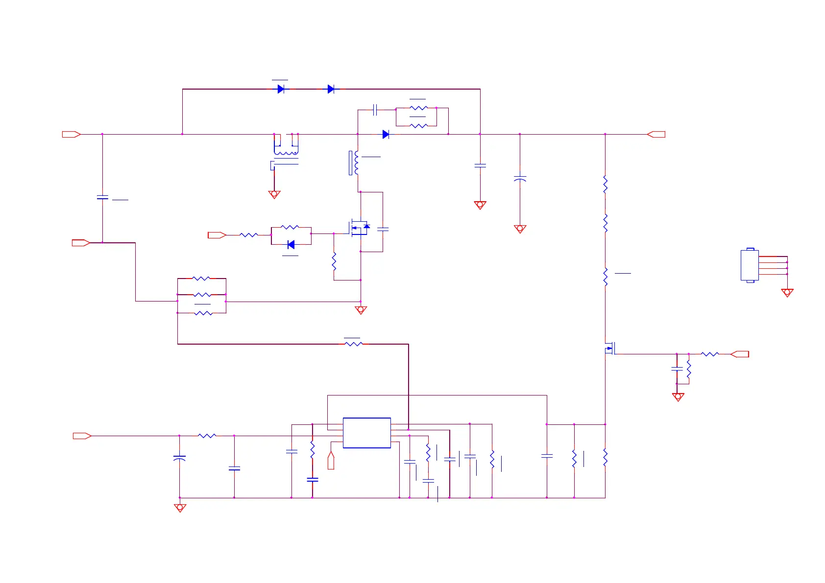
9-1-2 PFC stage
R9821
13.3K 1%
FB9801
BEAD
1 2
R9831
NC/10 OHM 1/4W
R9832
NC/10 OHM 1/4W
U9801
ICE2PCS01G
GND
1
ICOMP
2
ISENSE
3
FREQ
4
GATE
8
VCC
7
VSENSE
6
VCOMP
5
R9810
NC/0.1R 1%
C9811
1NF 50V
R9807
220K 1% 1/4W
C9809
4N7 50V
Gate
Gate
D9805
QG806C
D9804
QG806C
R9815
56K OHM 1% 1/8W
+VCC2
L9801
700uH
7
86
11
12
R9809
0.2R 1%
R-
+
C9801
220uF 450V
+
C9808
10uF 50V
C9813
1uF
R9808
0.2R 1%
R9819
10 OHM 1/4W
Q9802
MTN127KN3
D9801
TRS8A65F
12
C9805
NC/47PF
R9814
33K 1/8W
R9803
75 OHM 1/8W
HS9801
HEAT SINK
1
2
3
4
R9802
22 OHM 1/8W
C9814
0.1uF 50V
R9817
30K 1/4W
R9816
100K 1/8W
D9802
SS1060FL
C9812
0.1uF 50V
R9804
470K 1%
C9815
0.1uF 50V
C9806
10NF 1KV
C9817
47pF 2KV
Q9801
650V 12A
2
1
3
R9805
10KOHM
R9806
220K 1% 1/4W
C9810
0.1uF 50V
VSIN
+VCC2
VBUS
R9812
220R 1%
C9807
NC
R9801
14.3K OHM 1% 1/8W
R9822
NC/100 OHM 1% 1/8W
C9821
NC/0.1uF 50V
C9803
1UF 450V

Related product manuals