EasyManua.ls Logo

Philips 48OLED806/12 - 715 G9892 Psu

Philips 48OLED806/12
104 pages
Print Icon
To Next Page IconTo Next Page
To Next Page IconTo Next Page
To Previous Page IconTo Previous Page
To Previous Page IconTo Previous Page
Loading...
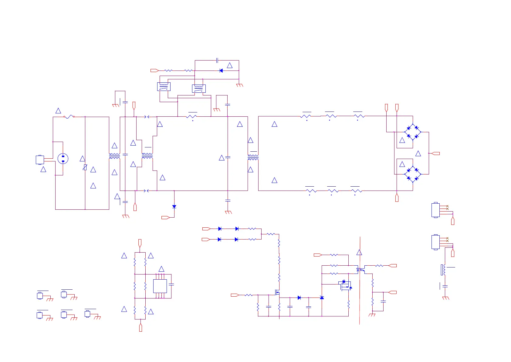
9.2 A 715G9892 PSU(For 55”/65” OLED8x6/706/9x6 Series)
9-2-1 AC Input
L9901
0.25mH
1
2
4
3
F9901
5A 250V
N
!
BR
C9921
NC/100N 50V
!
!
!
!
!
!
U9901
CAP004DG-TL
NC
1
D1
2
D1
3
NC
4
NC
5
D2
6
D2
7
NC
8
R9905
750K 1/4W
R9901
750K 1/4W
R9902
750K 1/4W
C9905
47pF 2KV
R9906
750K 1/4W
!
L
!
R9919
12.7K OHM 1% 1/8W
R9918
1K OHM 5% 1/8W
C9914
0.1uF 50V
C9908
470PF 250V
R-
t
NR9902
0.7R
1 2
t
NR9903
0.7R
12
t
NR9904
0.7R
12
t
NR9905
0.7R
12
t
NR9906
0.7R
12
-
+
BD9901
GBJ1008
2
1
3
4
t
NR9907
0.7R
12
!
(for BD9901)
A
D9905
PG4007
B
R9903
NC
R9904
NC
RV9901
680V
A
B
t
NR9901
0.7R
1 2
R9920
10K 1/8W 1%
ACD
SW9902
NC
4
3 1
2
+12VS
C9907
470PF 250V
!
!
!
!
!
!
!
!
!
!
!
!
!
R-
R-
65 inch: BD9901 & BD9902: 093G 50460935
55 inch: BD9901 & BD9902: 093G 50460 35
!
65OLED984 use CN9901
L
!
N
R9907
1M 1%
R9908
1M 1%
R9909
510K OHM 1% 1/4W
R9910
510K OHM 1% 1/4W
NC/GND2
GND
1
NC/GND3
GND
1
NC/GND1
GND
1
Q9901
MTN127KN3
NC/GND4
GND
1
VSIN
NC/GND5
GND
1
C9903
470NF 305V
C9904
470NF 305V
C9911
0.1uF 50V
R9911
1K 1/4W
R9912
10K 1/10W 1%
+VCC2
HS9901
HEAT SINK
1
2
3
4
R9913
51K OHM 1% 1/8W
!
!
L9903
8mH
1
2
4
3
HS9902
HEAT SINK
1
2
3
4
D9903
SS1060FL
C9912
2.2uF 25V
EU :U9901+C9905/47PF+R9901,R9902,R9905,R9906/750K
AP & CN :R9901~R9906/ 510K
C9913
0.1uF 50V
U9902
AS431AN-E1
C9910
220PF 250V
C9909
220PF 250V
L9902
8mH
1
2
4
3
R9914
1K 1/4W
FB9901
BEAD
1 2
R9915
2K 1% 1/8W
R9916
10K OHM 1% 1/8W
C9916
470PF 250V
Q9902
MTD170P06KN3
3
1
2
+VCC2
R9917
2K 1% 1/8W
-
+
BD9902
GBJ1008
2
1
3
4
SW9901
NC
4
3 1
2
D9904
NC/1N4148W
R9921
NC/1 OHM 1/4W
R9922
NC/1 OHM 1/4W
DV5
U9903
EL817M(X)
1
2 3
4
D9901
S2M
D9906
S2M
D9907
S2M
R9923
510K OHM 1% 1/4W
R9924
510K OHM 1% 1/4W
CN9901
NC/CONN
1
2
CN9902
AC SOCKET
12
D9902
S2M
!
SG9902
DSPL-501N-A21F
SG9901
DSPL-501N-A21F

Related product manuals